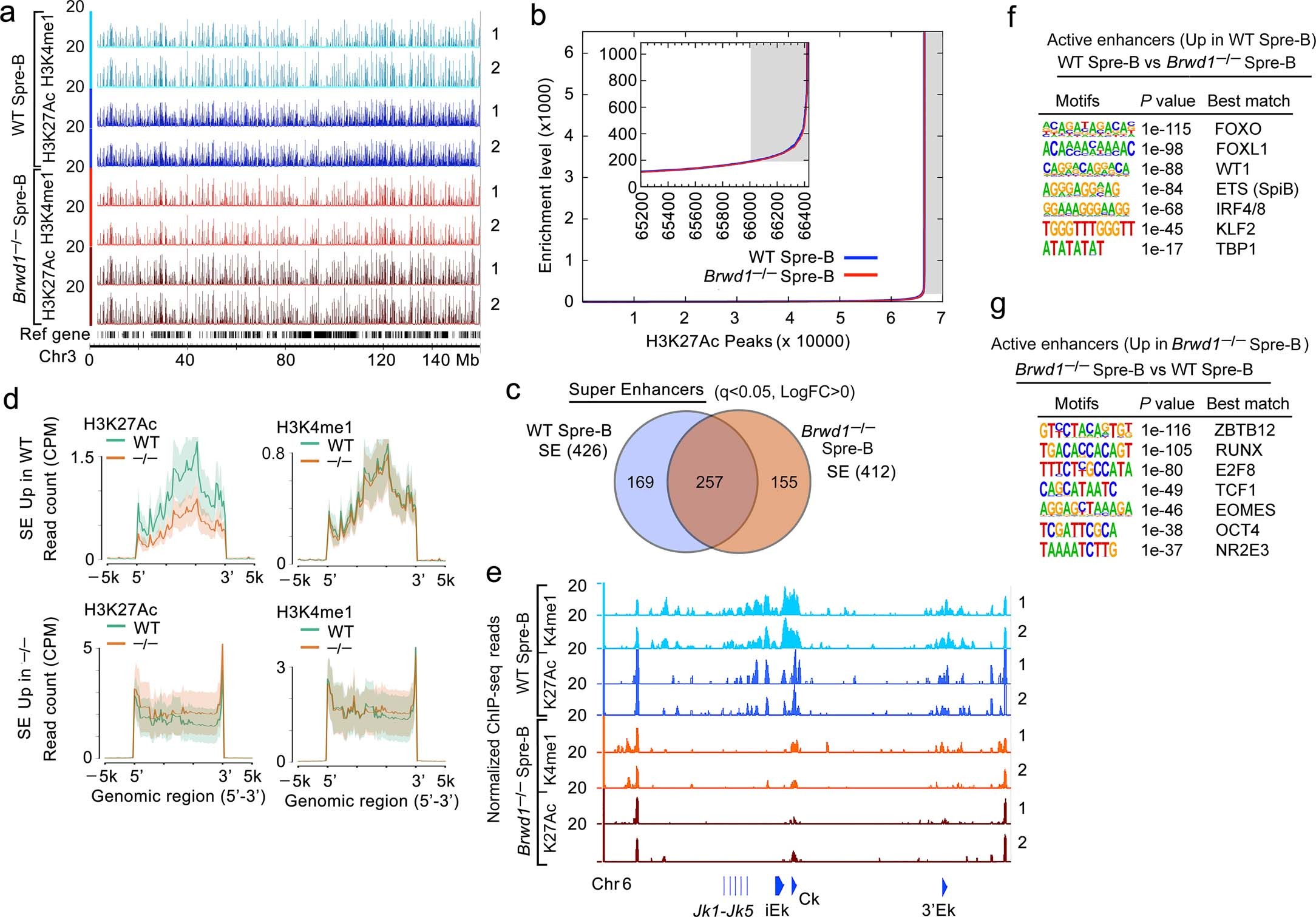
Extended Data Fig. 3: BRWD1 regulates active enhancers including super enhancers.
From: BRWD1 orchestrates small pre-B cell chromatin topology by converting static to dynamic cohesin

a, ChIP-seq of H3K4me1 and H3K27Ac in WT and Brwd1-/- small pre-B cells across the entire chromosome 3. Data from replicates is shown. b, Identification of super enhancers (SEs) by enrichment of H3K27Ac binding. c, Venn diagram showing total and overlapping number of SEs in WT and Brwd1-/- small pre-B cells. d, Histograms showing the enrichment of enhancer histone marks in SEs upregulated in WT or Brwd1-/- small pre-B cells. e, H3K4me1 and H3K27Ac binding in WT and Brwd1-/- small pre-B cells across the Igk locus from Jk1-5, through the intronic enhancer (iEk) to the 3’ kappa enhancer (3’Ek). f, de novo transcription factor binding motifs identified in active enhancers (as described in Fig. 4b) upregulated in WT at least 2-fold compared to Brwd1-/- small pre-B cells. g, de novo transcription factor binding motifs identified in active enhancers (as described in Fig. 4b) upregulated in Brwd1-/- small pre-B at least 2-fold compared to WT small pre-B cells.