Extended Data Fig. 7: Interaction of NOD1 and STAT5a in primary human NK cells and CD4+ T lymphocytes.
From: Microbial ligand-independent regulation of lymphopoiesis by NOD1

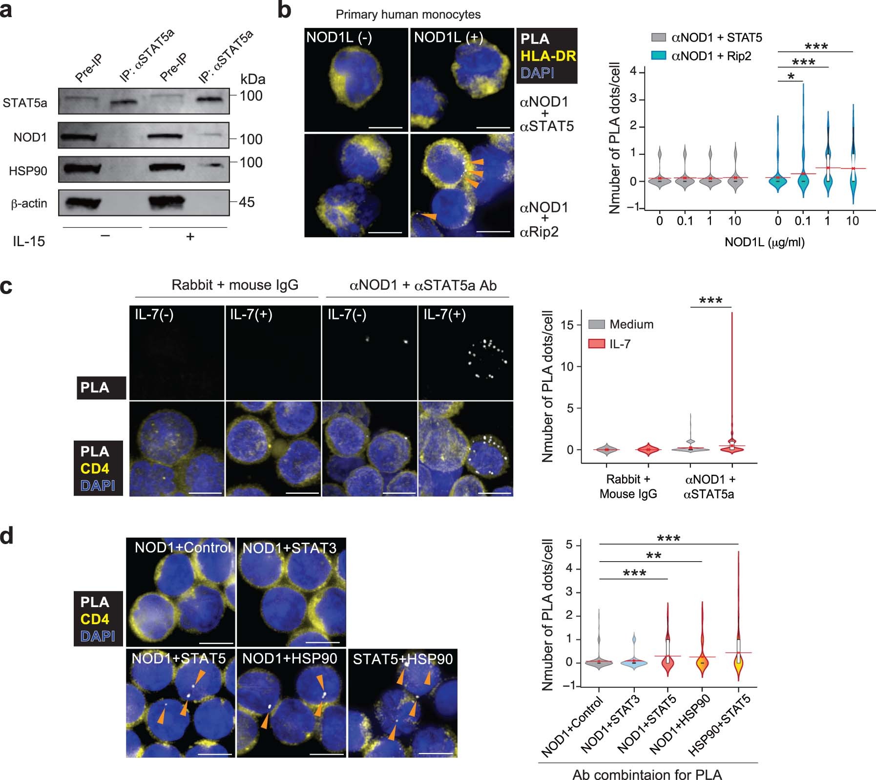
a, Interaction of NOD1, STAT5 and HSP90 in NK cells following stimulation with IL-15 was detected after cell lysis, immunoprecipitation with anti-STAT5a Ab, SDS-PAGE and western blot analysis with antibodies specific for STAT5a, NOD1, HSP90 and β-actin. b, Association of NOD1 and Rip2 protein, but not STAT5 in primary human monocytes stimulated with NOD1 ligand, evaluated by PLA and confocal microscopy. Representative images for unstimulated and stimulated cells (left) and quantification of PLA dots in cell (n = 40–281) (right) are shown. c, Evaluation of NOD1/STAT5a interaction in FACS sorted human primary CD4+ T lymphocytes following stimulation with or without rIL-7. Representative images for unstimulated and stimulated cells (left) and quantification of PLA dots in cell (n = 465–1433) (right) are shown. d, Association of NOD1 with STAT5 and HSP90 but not STAT3 in human primary CD4 T cells cells following stimulation with rIL-7 detected by PLA analysis. Representative images (left) and quantification of PLA dots in cell (n = 86–153) (right) are shown. (b-d) Arrows indicate positions of PLA dots. Scale bar: 5 μm. All violin plots are overlaid with white boxplot, while red line indicates mean value. Significant differences were determined by two-sided Mann-Whitney test. **P < 0.01, ***P < 0.001. (a-d) Data shown from one representative out of two experiments performed.