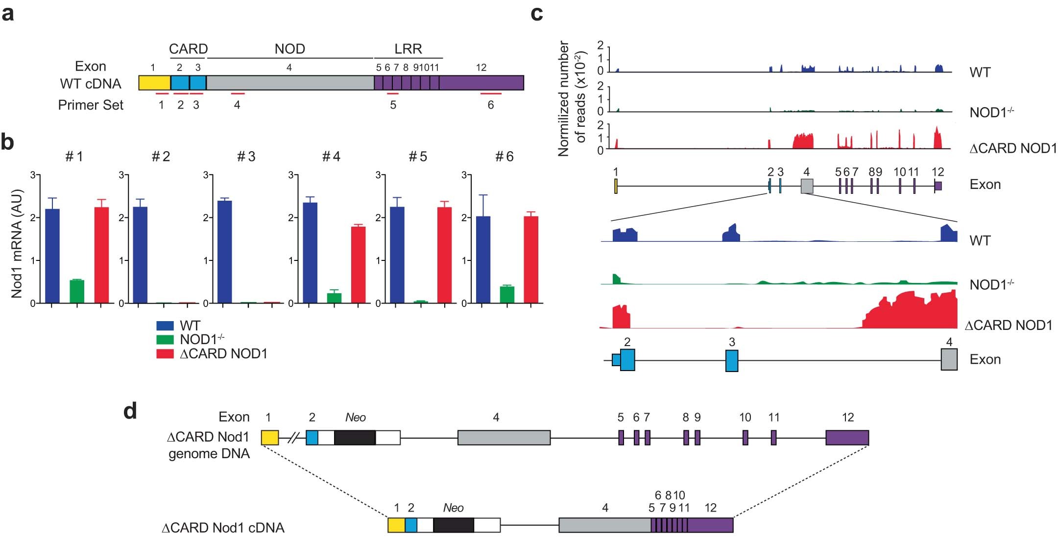
Extended Data Fig. 1: NOD1−/− mice do not express NOD1 mRNA while ΔCARD NOD1 animals synthesize a truncated transcript lacking exons 2 and 3 encoding the CARD domain.
From: Microbial ligand-independent regulation of lymphopoiesis by NOD1

a, Schematic diagram of regions amplified by 6 primer sets (# 1-6) used to detect mRNA corresponding to exons 1, 2, 3, 4, 6-7 and 12 of Nod1. b, Expression of Nod1 mRNA in dendritic cells derived from WT, NOD1−/− or ΔCARD NOD1 bone marrow cells measured using all six primer sets indicated in a. Bars represent mean ± S.D. of qRT-PCR triplicates for Nod1 mRNA expression relative to Hprt measured from one representative out of three experiments performed using in vitro derived dendritic cells from pools of BM cells from at least 2 animals per group. AU, arbitrary units. c, Representative alignment of RNA-seq measurements for Nod1 in Linneg BM cells from WT, NOD1−/− and ΔCARD NOD1 mice. The same result was obtained when RNA-seq was performed on CD4+ T cells from the three groups of mice (data not shown). The insert indicates the enlarged region between exons 2 and 4. d, Schematic diagram of genomic DNA and cDNA for Nod1 gene in the ΔCARD NOD1 mouse based on the data obtained after sequencing cDNA (Supplementary Data Fig. 1).