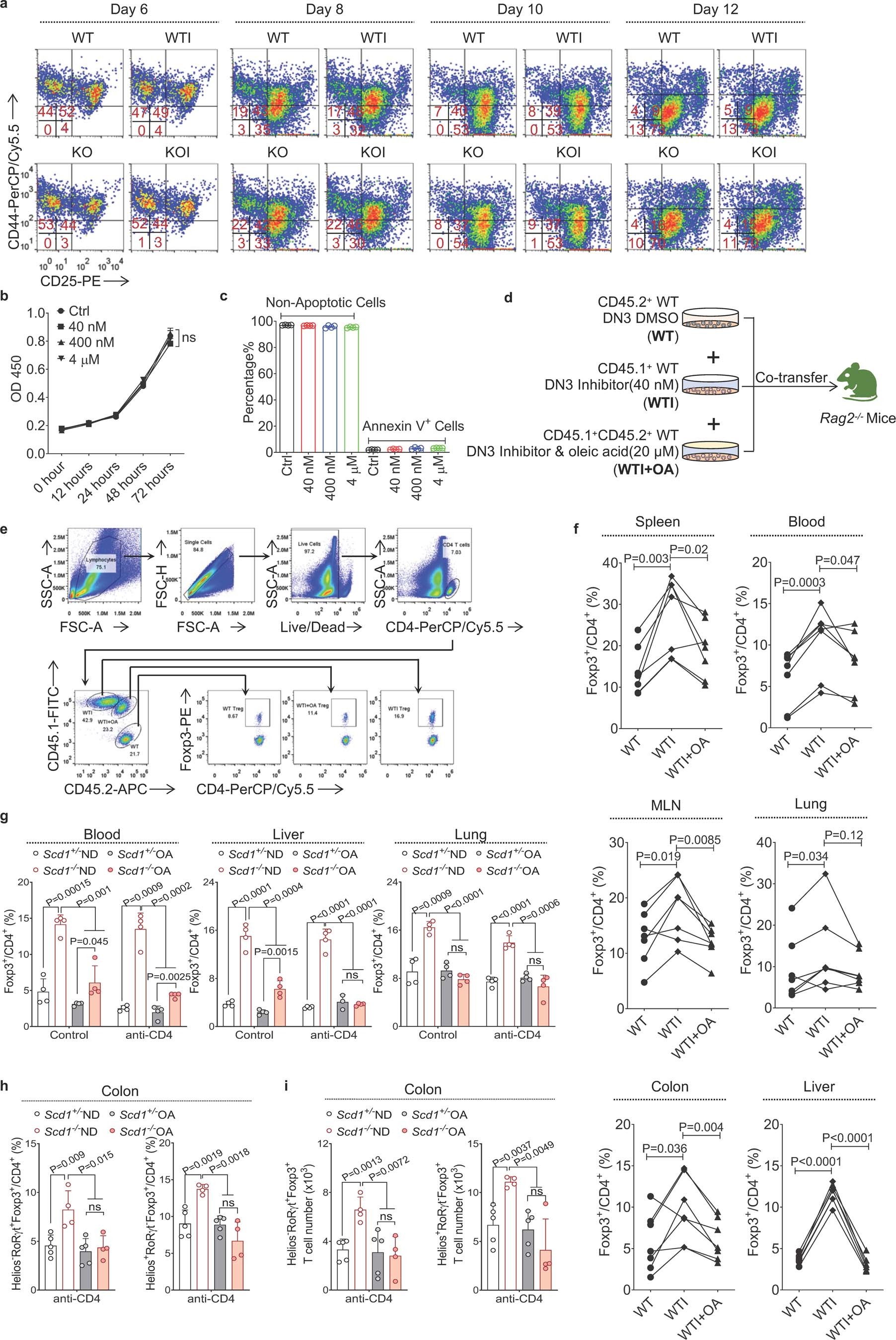
Extended Data Fig. 7: The influence of SCD1 inhibitor on in vitro T cell development.

(a) The progression of in vitro T cell development in the OP9-DL1 and HSC co-culture system. The effect of SCD1 inhibitor at a concentration of 40 nM was tested. The expression of CD44 and CD25 was used to monitor T cell developmental stages. (b) The proliferation of OP9-DL1 cells treated with SCD1 inhibitor at indicated doses was measured by CCK8 (n = 5 for each group). (c) Apoptosis in OP9-DL1 cells treated with SCD1 inhibitor at indicated doses was determined by Propidium Iodide/Annexin V staining (n = 4 for each group). (d) Schematic representation of different treatment protocols used in the in vitro T cell developmental system. HSCs with indicated background cultured on OP9-DL1 cells with different treatments were matured into DN3 stages and then co-transferred to Rag2-/- mice. (e) Representative gating strategies (with the spleen as a representative example) for analyzing T cells isolated from Rag2-/- mice receiving DN3 co-transferred as described in Extended Data Fig. 7d. (f) DN3 derived Treg cells in different tissues of Rag2-/- recipient mice were analyzed by flow cytometry (n = 7 mice). (g) The levels of CD4+Foxp3+ Treg cells in the blood, liver, and lungs of mice in Fig. 3e. (h-i) The percentage and absolute number of Helios−RORγt+ and Helios+ RORγt− cells in the colon of mice with treatment as described in Fig. 3e (n = 5 mice for WT-ND, WT-OA; n = 4 mice for KO-DN, KO-OA). Data are presented as Mean ± SEM. NS, not significant; P values were determined by unpaired two-tailed Student’s t-test (b, c, g, h, i) or paired two-tailed Student’s t-test (f).