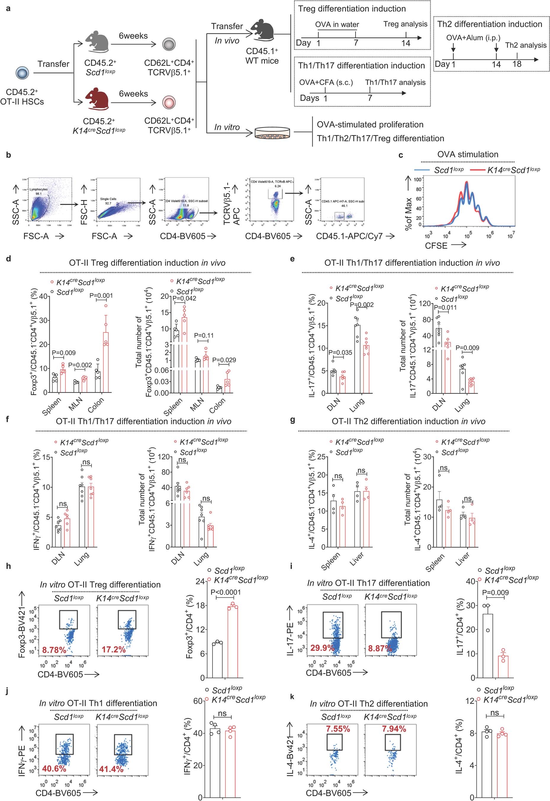
Extended Data Fig. 9: Evaluation on OT-II T cells developed in K14creScd1loxP mice.

(a) Schematic representation of the experimental design to assess the differentiation potential of OT-II cells developed in K14creScd1loxP or Scd1loxP mice. (b) Gating strategies (with the spleen as a representative example) for identifying transferred OT-II T cells in the recipient mice (c) OT-II T cells developed in K14creScd1loxP or Scd1loxP mice were labeled with CFSE and co-cultured with splenocytes from CD45.1+WT mice in the presence of OVA323-339 peptide. The CFSE dilution in OT-II T cells was measured 96 h post-stimulation. (d-g) CD45.2+CD4+CD62L+TCRVβ5.1+ cells were isolated from the spleen of Scd1loxP or K14creScd1loxP mice and intravenously transferred to CD45.1+ WT recipient mice at a dose of 1 × 107 cells per mouse. To test Treg cell generation, recipient mice were supplied with 2 mg/mL OVA in drinking water for 7 consecutive days and examined for the percentage and number of Foxp3+ OT-II T cells in the spleen, MLNs and colon (n = 5 mice for each group) (d). To test Th1 and Th17 cell induction, recipient mice were s.c. injected with OVA emulsified in CFA and examined for the percentage and number of IL-17- and IFNγ-secreting OT-II T cells in the draining lymph nodes (DLNs) and lungs (n = 7 mice for each group) (e-f). To test Th2 cell induction, recipient mice were i.p. injected with OVA absorbed to alum adjuvant and examined for the percentage and number of IL-4-secreting OT-II T cells in the spleen and liver (n = 4 mice for each group) (g). The percentage and absolute number of distinct OT-II cell subsets were determined. (h-k) OVA323-339 peptide was supplied to the co-culture of CD45.2+CD4+CD62L+TCRVβ5.1+ cells and CD45.1+WT splenocytes to activate OT-II T cells in Th1 (n = 4 biologically independent samples), Th2 (n = 4 biologically independent samples), Th17 (n = 3 biologically independent samples), or Treg (n = 3 biologically independent samples) cell induction medium. Ninety-six hours later, the expression of IFNγ, IL-4, IL-17, or Foxp3 was determined by flow cytometry. Data are presented as Mean ± SEM. NS, not significant; P values were determined by unpaired two-tailed Student’s t-test.