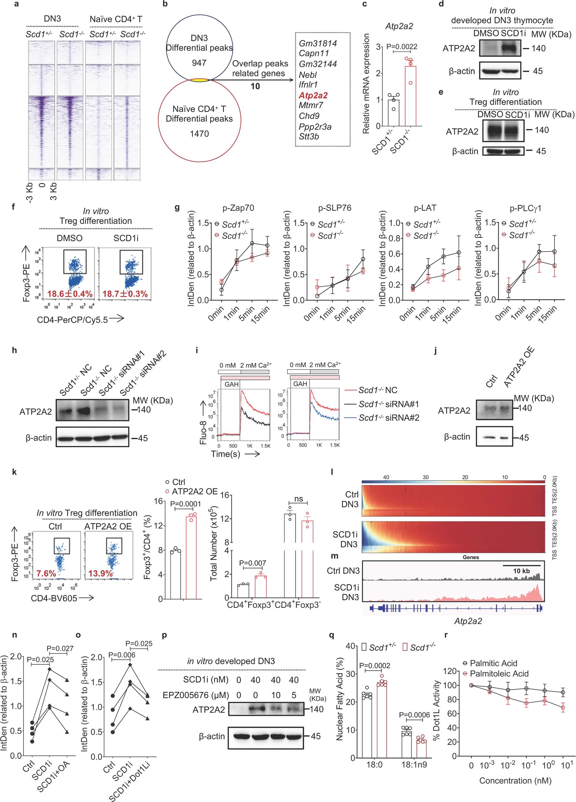
Extended Data Fig. 10: Scd1 deficiency promotes ATP2A2 expression through modulating DOT1L activities.

(a) Heat map display of ATAC-seq data from naïve CD4+ T and DN3 cells. (b) Venn diagram of overlapped differential ATAC peaks related genes. (c) Atp2a2 mRNA levels in naïve CD4+ T cells (n = 4 per group). (d) SCD1 inhibitor A939572 (SCD1i, 40 nM) was supplied to the in vitro T cell developmental system. DN3 thymocytes were harvested for ATP2A2 analysis (repeated twice). (e-f) WT naïve T cells were cultured in the Treg induction medium with or without SCD1i. The ATP2A2 protein (e) and the Treg (f) levels were determined (repeated twice). (g) The statistical analysis of western blot as described in Fig. 6c from 3 independent experiments. (h) Scramble siRNA (NC) or Atp2a2-targeting siRNA was transfected to CD4+CD62L+ T cells. The knockdown efficiency was determined 24 h after transfection (repeated twice). (i) SOCE in Scd1-/-CD4+CD62L+ T cells transfected with Atp2a2 -targeting siRNA or NC was detected. (j-k) WT CD4+CD62L+ T cells were transfected with adenovirus particles to overexpress ATP2A2 (n = 3 for each group) (j). T cells were subsequently cultured in the Treg induction medium for another 3 days to evaluate Treg levels (k). (l) The heat map showing the H3K79me2 levels at the genome of DN3 developed with or without SCD1i. (m) The H3K79me2 levels at the genetic locus of Atp2a2. (n-o) The statistical analysis of Fig. 7f (n) and 7h (o) obtained from 4 independent experiments. (p) SCD1i and DOT1L inhibitor EPZ005676 were added to the in vitro T cell development system. The resultant DN3 thymocytes were examined for ATP2A2 expression (repeated twice). (q) The levels of oleic acid and stearic acid in the nucleus of thymocytes from Scd1-/- or Scd1+/- mice (n = 6 for each group). (r) Palmitoleic acid (n = 4) or Palmitic acid (n = 3) was diluted to the indicated concentrations with 10% DMSO and supplied to an enzymatic reaction catalyzed by DOT1L. Data are presented as Mean ± SEM. NS, not significant; P values were determined by unpaired two-tailed Student’s t-test (c, f, k, q) or paired two-tailed Student’s t-test (n, o).