Extended Data Fig. 6: CD97 promotes cell membrane retraction through activation of RhoA.
From: Dynamic encounters with red blood cells trigger splenic marginal zone B cell retention and function

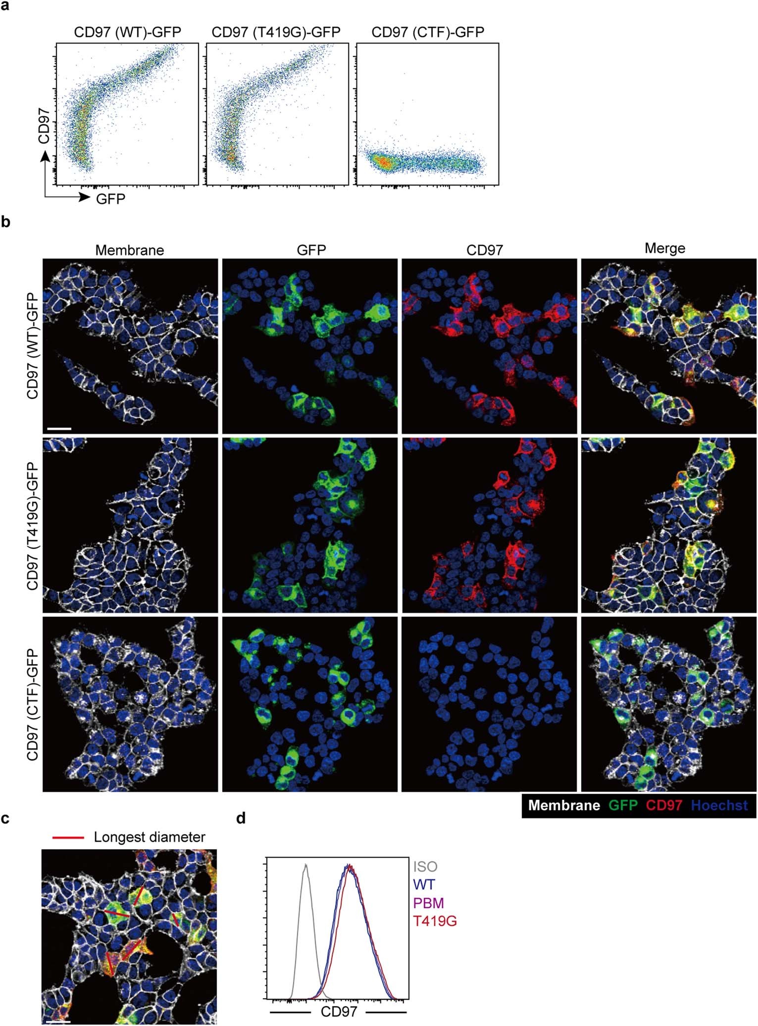
a-c, HEK293T cells were transfected with CD97 (WT)-GFP, CD97 (T419G)-GFP, or CTF-GFP fusion constructs. (a) Representative flow cytometry profiles of CD97 and GFP in transfected HEK293T cells 40 hours post transfection. (b) Cell membranes, nucleus, GFP and surface CD97 were stained and imaged. Scale bar, 30 μm. Data are representative of three independent experiments. (c) Longest diameters of transfected individual cells were measured with ImageJ. d, HEK293T cells were co-transduced with Anillin-GFP RhoA Biosensor and CD97 (WT)-Scarlet, CD97 (T419G)-Scarlet, or CD97 (PBM)-Scarlet fusion lentivirus and sorted. Representative histogram plot of surface CD97 on sorted HEK293T cells.