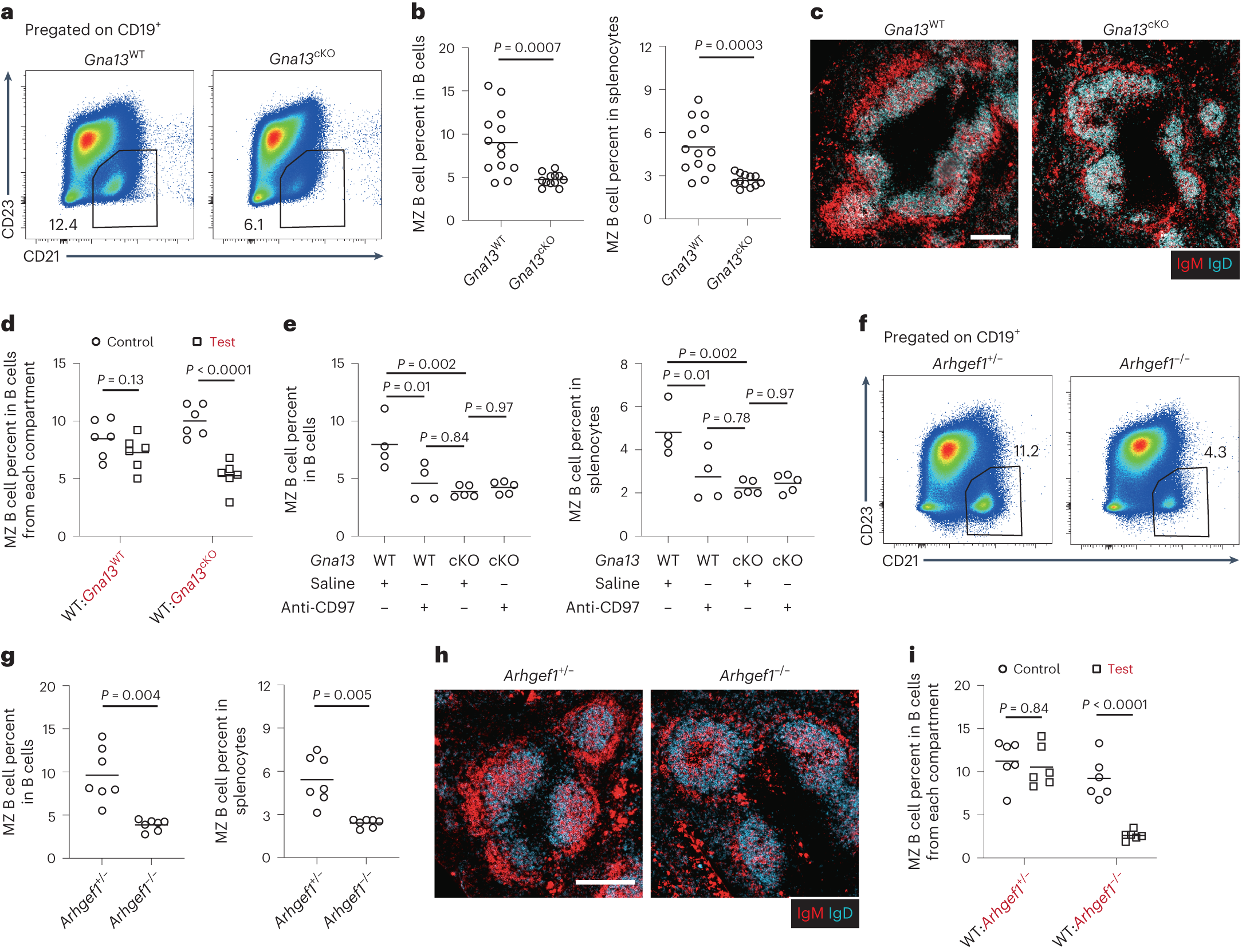
Fig. 3: The Gα13–ARHGEF1 signaling pathway is required in MZ B cells.
From: Dynamic encounters with red blood cells trigger splenic marginal zone B cell retention and function

a,b, Representative flow cytometry profiles (a) and frequencies of MZ B cells in total CD19+ B cells (b; left) and in total splenocytes (b; right) in Gna13cKO (n = 12) and control (n = 13) mice. c, Representative distribution patterns of IgMhi MZ B cells (red) relative to IgDhi follicular B cells (blue) in spleens of mice of the indicated genotypes; scale bar, 200 μm. d, Mixed (50:50) BM chimeras were made with CD45.1 WT and CD45.2 Gna13WT or Gna13cKO BM cells. Frequencies of MZ B cells among the indicated genotype CD19+ B cells in WT:Gna13cKO (n = 6) and control (n = 6) mixed BM chimeras. e, Frequencies of MZ B cells in total CD19+ B cells (left) and in total splenocytes (right) in Gna13cKO (n = 5) and control (n = 4) mice 4 d after treatment with anti-CD97 or saline. f,g, Representative flow cytometry profiles (f) and frequencies of MZ B cells in total CD19+ B cells (g; left) and in total splenocytes (g; right) in Arhgef1−/− (n = 7) and control (n = 7) mice. h, Representative distribution patterns of IgMhi MZ B cells (red) relative to IgDhi follicular B cells (blue) in spleens of mice of the indicated genotypes; scale bar, 200 μm. i, Mixed (50:50) BM chimeras were made with CD45.1 WT and CD45.2 Arhgef1+/− or Arhgef1−/− BM cells. Frequencies of MZ B cells among the indicated genotype CD19+ B cells in WT:Arhgef1−/− (n = 6) and control (n = 6) mixed BM chimeras. Data are pooled from four (b) or two (d, e, g and i) independent experiments. Sections are representative of multiple cross-sections from at least three mice of each type (c and h). Each symbol represents one mouse, and lines denote means. Statistical significance was tested by two-tailed t-test (b and g) or two-way ANOVA followed by a Sidak’s multiple-comparisons test (d and i) or one-way ANOVA followed by a Tukey’s multiple-comparisons test (e).