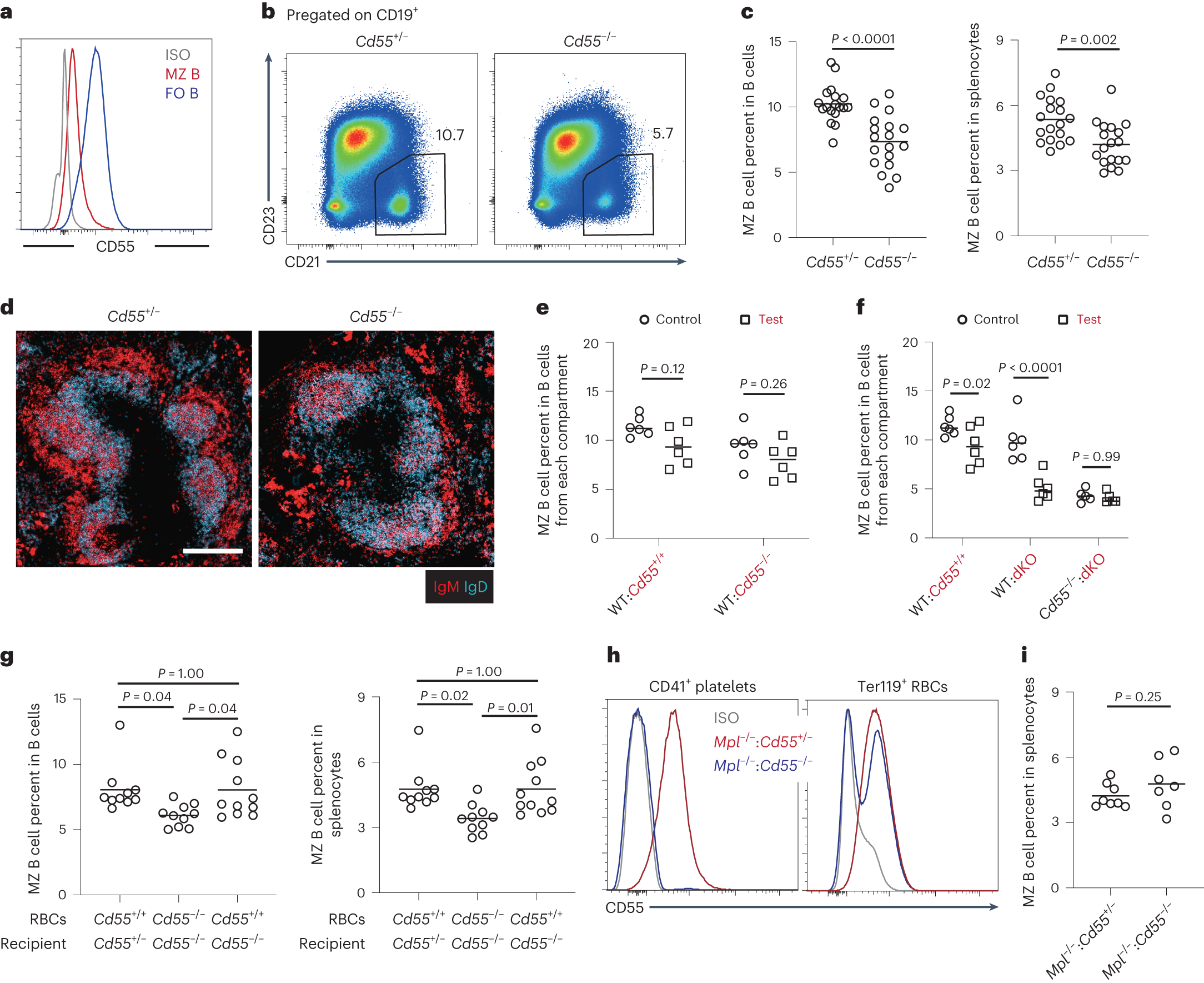
Fig. 4: CD55 on RBCs is required for MZ B cell maintenance.
From: Dynamic encounters with red blood cells trigger splenic marginal zone B cell retention and function

a, Representative histogram plot of surface CD55 on MZ B cells and follicular B cells. b,c, Representative flow cytometry profiles (b) and frequencies of MZ B cells in total CD19+ B cells (c; left) and in total splenocytes (c; right) in Cd55−/− (n = 18) and control (n = 18) mice. d, Representative distribution patterns of IgMhi MZ B cells (red) relative to IgDhi follicular B cells (blue) in spleens of mice of the indicated genotypes; scale bar, 200 μm. Sections are representative of multiple cross-sections from at least three mice of each type. e, Mixed (50:50) BM chimeras were made with CD45.1 WT and CD45.2 Cd55+/+ or Cd55−/− BM cells. Frequencies of MZ B cells of the indicated genotype CD19+ B cells in WT:Cd55−/− (n = 6) and control (n = 6) mixed BM chimeras. f, Mixed (50:50) BM chimeras were made with CD45.1 WT and CD45.2 WT (n = 6), Adgre5−/−Cd55−/− (dKO; n = 6) or Cd55−/− and dKO (n = 5) BM cells. Frequencies of MZ B cells among the indicated genotype CD19+ B cells in mixed BM chimeras. g, RBC transfusions were performed from Cd55−/− or Cd55+/+ mice to the indicated recipient mice once per week, and analysis was performed after 4 weeks. Frequencies of MZ B cells in total B cells (left) and in total splenocytes (right) in mice with purified RBCs transfused as indicated (n = 10 or 11 recipients in each group) are shown. h,i, Mixed chimeras were made with 85% Mpl−/− and 15% Cd55+/+ or Cd55−/− BM cells. A representative histogram shows surface CD55 on platelets (left) and RBCs (right) in chimeras (h). Frequencies of MZ B cells in total splenocytes in Mpl−/−:Cd55−/− (n = 7) and control (n = 8) chimeras are shown (i). Data are pooled from five (c), two (e, f and i) or three (g) independent experiments. Each symbol represents one mouse, and lines denote means. Statistical significance was tested by two-tailed t-test (c and i) or two-way ANOVA followed by Sidak’s multiple-comparisons test (e and f) or one-way ANOVA followed by Tukey’s multiple-comparisons test (g).