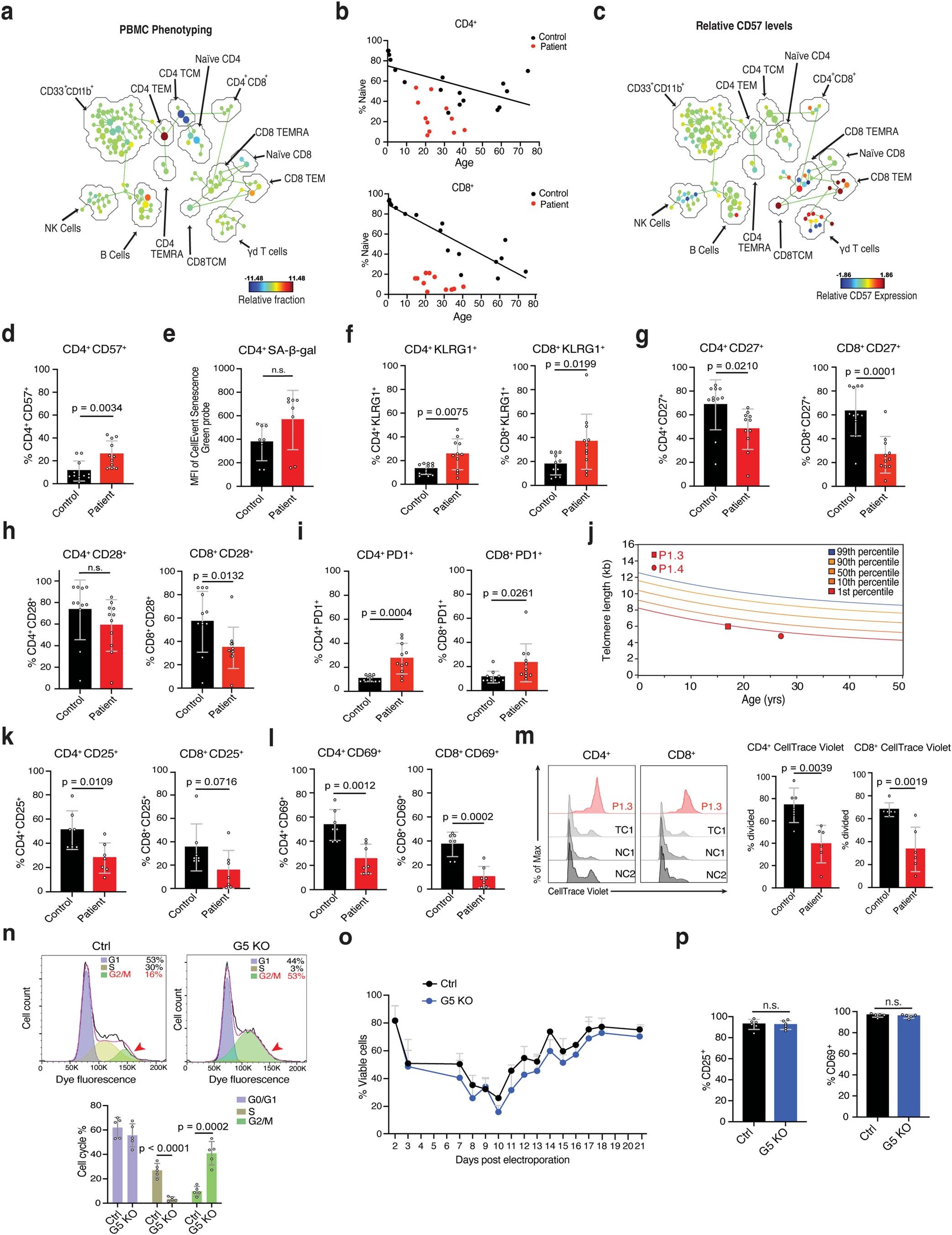
Extended Data Fig. 2: GIMAP5 deficiency induces senescence in human T cells.
From: GIMAP5 deficiency reveals a mammalian ceramide-driven longevity assurance pathway

a, CyTOF mass cytometry from patient (P1.3, P1.4) or control (n = 8) PBMCs. NK = natural killer; TEM = T effector memory; TEMRA = Terminally differentiated effector memory; TCM = T central memory. b, Percent of patient (red, n = 11) and control (black, CD4+: n = 16, CD8+: n = 17) naive T cells against age in years. Simple linear regression of control data (black line). c, Phenotyping CyTOF, depicting relative CD57 levels as in (a). d, Percent of CD4+CD57+ T cells. Controls (n = 42), Patients (n = 11). e, MFI of SA-β-gal activity in CD4+ T cells. Controls (n= 16), patients (n = 8). f-i, Percent of KLRG1+ (f, controls: n = 24, patients: n = 11), CD27+ (g, controls: n = 30, patients: n = 11), CD28+ (h, controls: n = 28, patients: n = 11), and PD1+ (i, controls: n = 32, patients: n = 11) in T cells. j, Telomere length in kilobases (kb) against age in years (yrs) for P1.3 and P1.4 lymphocytes. Colored lines indicate percentile isobars. k, l, Percent of CD25 (k) or CD69 (l) on T cells 24 hours post-activation. Controls (n = 15), patients (n = 7). m, Proliferation via CellTrace Violet dilution in T cells (3 days post-activation, left two panels). Normal controls (NC), Shipping controls (TC). % divide quantified (right two panels). Controls (n = 15), patients (n = 6). n, DNA content in Ctrl or G5 KO human T cells on day 16 post-electroporation (upper). Percent of Ctrl and G5 KO T cells in the indicated phases (bottom). Red arrowhead indicates G2/M population (n = 5). o, Percent of viable G5 KO or Ctrl human T cells over time post-electroporation (n = 6 per group). p, Percent of CD25 (left) and CD69 (right) on G5 KO or Ctrl human naïve T cells 24 hours after CD3/CD28 Dynabeads activation, 5 days post-electroporation (n = 5 per group). All data are mean ± s.d. and were analyzed by two-tailed, unpaired Student’s t-test (b,f). n.s. = not significant. p < 0.0001: in n, p = 2.11 × 10−5.