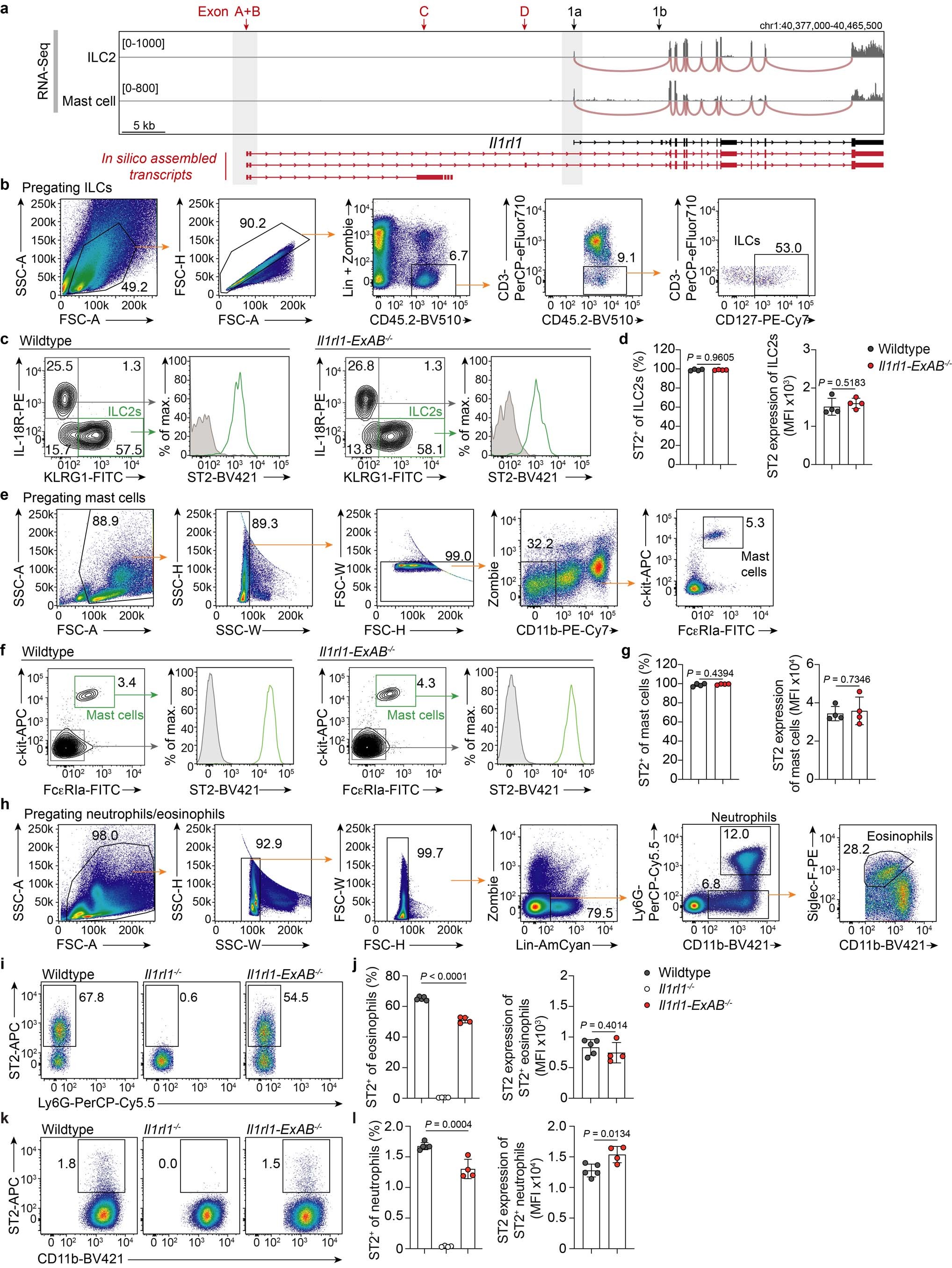
Extended Data Fig. 5: ST2 expression by ILC2s, mast cells, eosinophils, and neutrophils is largely unaffected by the type 1 Il1rl1 promoter deletion.
From: A type 1 immunity-restricted promoter of the IL−33 receptor gene directs antiviral T-cell responses

a, RNA-seq coverage tracks and detected splice junctions at the Il1rl1 locus of ILC2s104 and mast cells105. chr1:40,377,000-40,465,500; GRCm38.p6/mm10 is shown. b, Gating strategy for the analysis of Lin−CD45+ CD3− CD127+ ILCs. c, Representative histograms showing ST2 expression by KLRG1+ IL-18R- ILC2s isolated from lungs of WT or Il1rl1-ExAB-/- mice (n = 4). d, Frequencies of ST2+ ILC2s and ST2 expression intensities (MFI). e, Gating strategy for the analysis of c-kit+ FcεRIa+ peritoneal mast cells. f, Representative histograms showing ST2 expression by peritoneal mast cells isolated from WT or Il1rl1-ExAB-/- mice. g, Frequencies of ST2+ mast cells and ST2 expression intensities (MFI) (n = 4). h, Gating strategy for the analysis of bone marrow eosinophils and neutrophils. i, Representative FACS plots showing ST2 expression by eosinophils from WT, Il1rl1-/- and Il1rl1-ExAB-/- mice. j, Frequencies of ST2+ eosinophils and ST2 expression intensity of ST2+ eosinophils. k, Representative FACS plots showing ST2 expression by neutrophils from WT, Il1rl1-/- and Il1rl1-ExAB-/- mice. l, Frequencies of ST2+ neutrophils and ST2 expression intensity of ST2+ neutrophils (WT: n = 5, Il1rl1-/-: n = 4, Il1rl1-ExAB-/-: n = 4). Results are presented as mean ± SD with each dot representing one mouse. Data are representative of two experiments. P was determined using two-tailed t-tests (d,g,j,l) or one-way ANOVA with Tukey’s post hoc test (j,l, left panels).