Fig. 2: Alternative promoter usage at the Il1rl1 locus is conserved between mice and humans.
From: A type 1 immunity-restricted promoter of the IL−33 receptor gene directs antiviral T-cell responses

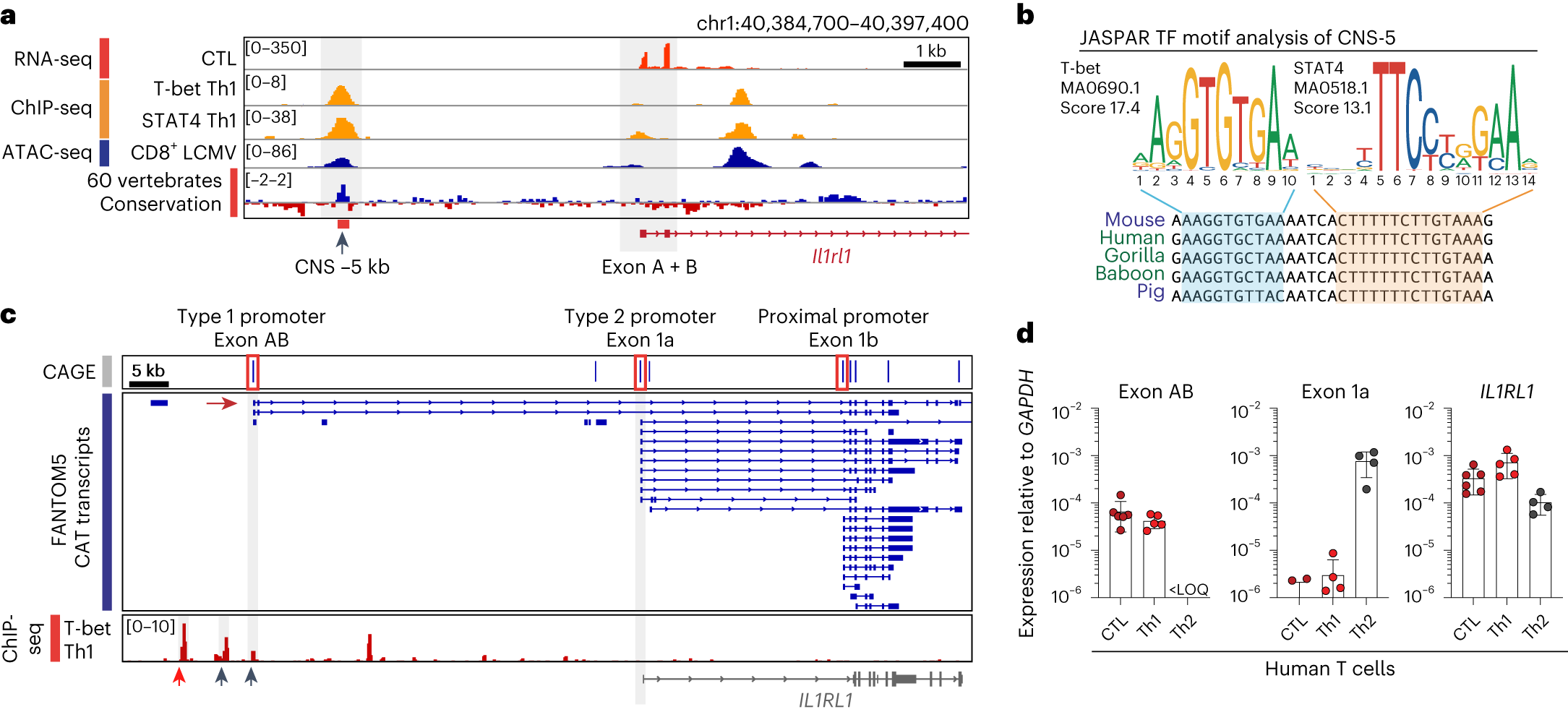
a, Integrated Genome Viewer (IGV) browser display of the Il1rl1 type 1 promoter region (chr1:40,384,700–40,397,400; GRCm38.p6/mm10) showing a CTL RNA-seq track, T-bet and STAT4 binding in Th1 cells36,38, chromatin accessibility in activated CTLs39,40 and a PhyloP track indicating evolutionary conservation across 60 vertebrate species43,45. CNS-5, as identified using Vista44, is highlighted (chr1:40,386,282–40,386,541; GRCm38.p6/mm10). b, T-bet and STAT4 binding motifs and their respective prediction score within CNS-5 as determined using JASPAR motif analysis46 (chr1:40,386,429–40,386,459; GRCm38.p6/mm10). c, IGV browser display of cap analysis of gene expression sequencing (CAGE-seq) data and corresponding CAGE-associated transcripts (CAT) as provided and published by the FANTOM5 consortium41,47. ChIP-data track showing T-bet binding in the vicinity of the type 1 promoter (arrows) in human Th1 cells48 (chr2:102,862,400–102,970,100; GRCh37.13/hg19). The red arrow indicates the conserved region corresponding to mouse CNS-5. d, IL1RL1 first exon expression in human T-cell subsets (CTL: n = 6, Th1: n = 5, Th2: n = 4). Data are presented as mean ± standard deviation, with each dot representing T cells isolated from individual donors. TF, transcription factor.