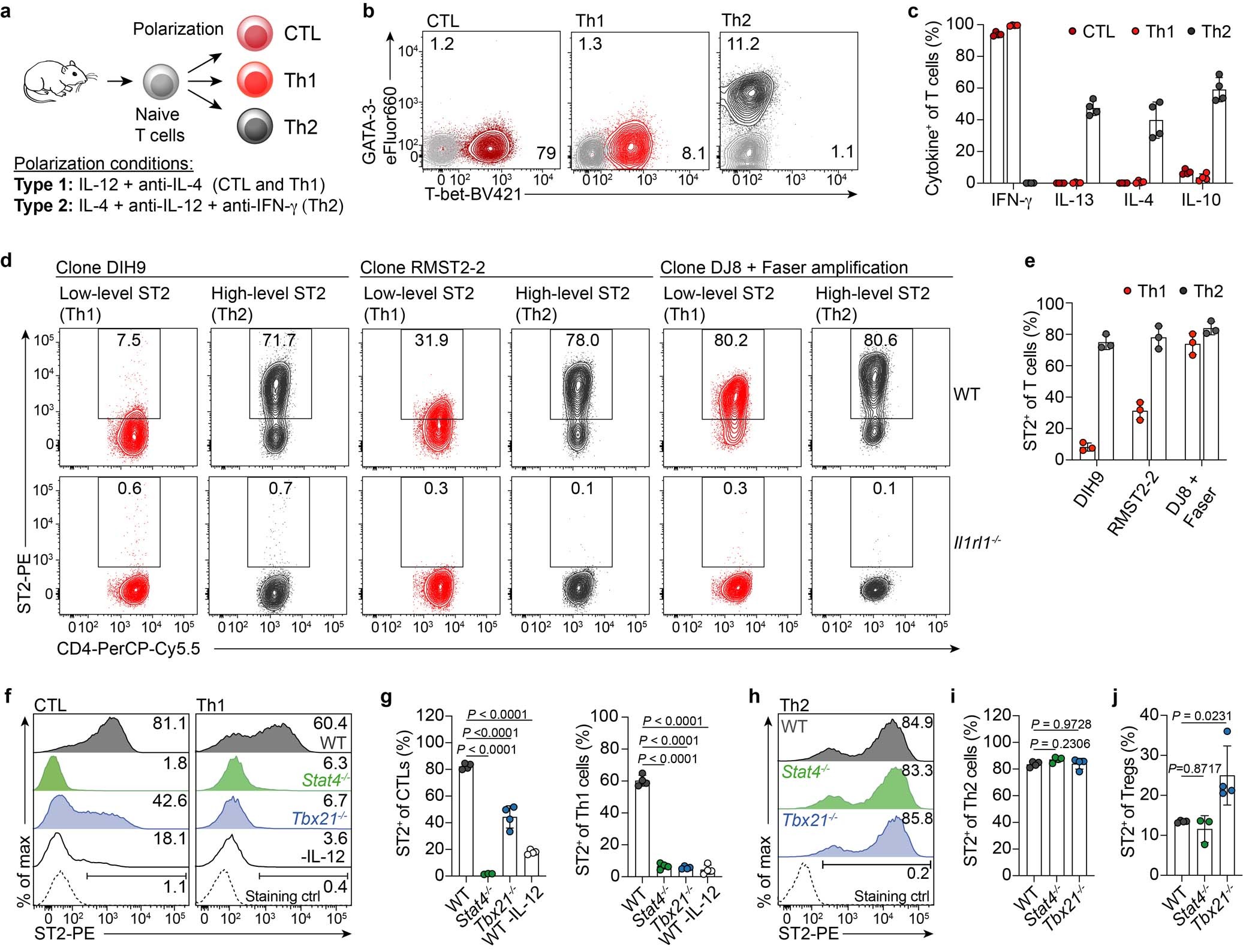
Extended Data Fig. 1: ST2 expression by CTLs and Th1 cells is regulated by T-bet and STAT4.
From: A type 1 immunity-restricted promoter of the IL−33 receptor gene directs antiviral T-cell responses

a, Experimental scheme of in vitro T-cell differentiation. b, Representative T-bet and GATA-3 stainings of differentiated T cells with expression intensity depicted as geometric mean index (GMI), normalized to isotype control stainings (gray) (n = 4). c, Cytokine expression of polarized T cells upon restimulation (n = 4). d,e, In vitro differentiated Th1 and Th2 cells were stained with PE-conjugated ST2 antibodies (clones DIH9 and RMST2-2) or with a digoxigenin-conjugated ST2 antibody (clone DJ8) followed by secondary anti-digoxigenin-PE staining and two rounds of Faser amplification. Representative FACS plots (d) and quantification (e) of ST2 stainings (n = 3). f-i, Representative histograms (f,h) and quantification (g,i) of ST2 surface expression by in vitro differentiated WT, STAT4- or T-bet-deficient T cells, or T cells activated in the absence of IL-12 (n = 4). Stainings with secondary reagents without primary ST2 antibody served as staining controls (ctrl) (dotted line, bottom). j, ST2 expression by splenic Treg cells in WT, Stat4-/- or Tbx21-/- mice (WT, Stat4-/-: n = 3; Tbx21-/-: n = 4). Data represent two independent experiments and are presented as mean ± SD with each dot representing one mouse (j) or one culture performed with T cells from individual mice (c,e,g,i). P was determined using one-way ANOVA with Tukey’s post hoc test (g,i,j).