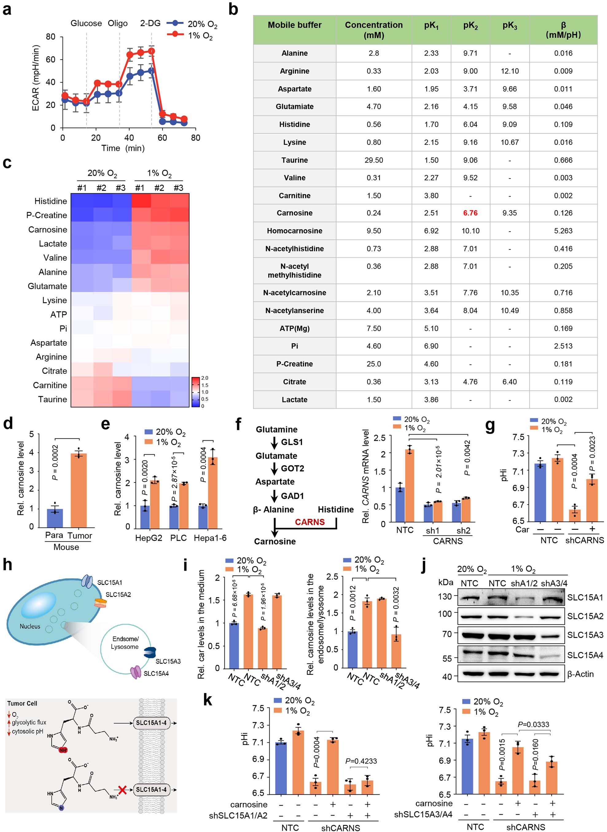
Extended Data Fig. 1: Carnosine promotes cancer cell to maintain intracellular pH homeostasis under hypoxia.
From: Carnosine regulation of intracellular pH homeostasis promotes lysosome-dependent tumor immunoevasion

a, The extracellular acidification rate (ECAR) was measured from HepG2 cells with hypoxia and normoxia treatment for 48 h (n = 3 biological replicates). b, List of intracellular mobile buffering power. c, Heat map analysis showing the levels of mobile buffers in PLC cells cultured under hypoxia for 48 h as compared with normoxia (n = 3 samples). d, Carnosine levels were measured in paired YAP-5SA induced HCC tumor and para of mice (n = 3 samples). e, Carnosine levels were measured in HepG2, PLC and Hepa 1-6 cells. Cells were cultured under normoxia or hypoxia for 48 h (n = 3 biological replicates). f, Schematic of the carnosine metabolic pathway (left). CARNS mRNA expression was measured in HepG2 cells expressing NTC and shCARNS with hypoxia and normoxia treatment for 36 h (n = 3 biological replicates) (right). g, pHi was detected in HepG2 cells expressing NTC or shCARNS. Cells were cultured under normoxia or hypoxia for 48 h in the presence of vehicle or 5 mM carnosine (n = 3 biological replicates). h, Transporters of carnosine in cells (upper). A model for H+-coupled release of the protonated form of carnosine (lower). i, Carnosine levels in the culture medium (left), endosome/lysosome (right) were respectively detected in HepG2 cells expressing NTC, shSLC15A1/A2 or shSLC15A3/A4 with normoxia or hypoxia treatment for 48 h (n = 3 biological replicates). shA1/A2: shSLC15A1 and shSLC15A2. shA3/A4: shSLC15A3 and shSLC15A4. j, Immunoblotting analysis confirmed knockdown of SLC15A1, SLC15A2, SLC15A3 and SLC15A4. k, pHi was detected in HepG2 cells expressing NTC, shCARNS, shCARNS plus shSLC15A1/2 (left) or shSLC15A3/4 (right). Cells were cultured under normoxia or hypoxia for 48 h, and treated with or without 1.5 mM carnosine (n = 3 biological replicates). Data presented as mean ± s.e.m (a) or s.d. (d-g,l,k). Statistical significance was determined by two-tailed unpaired Student’s t-test (a,d-g,I,k).