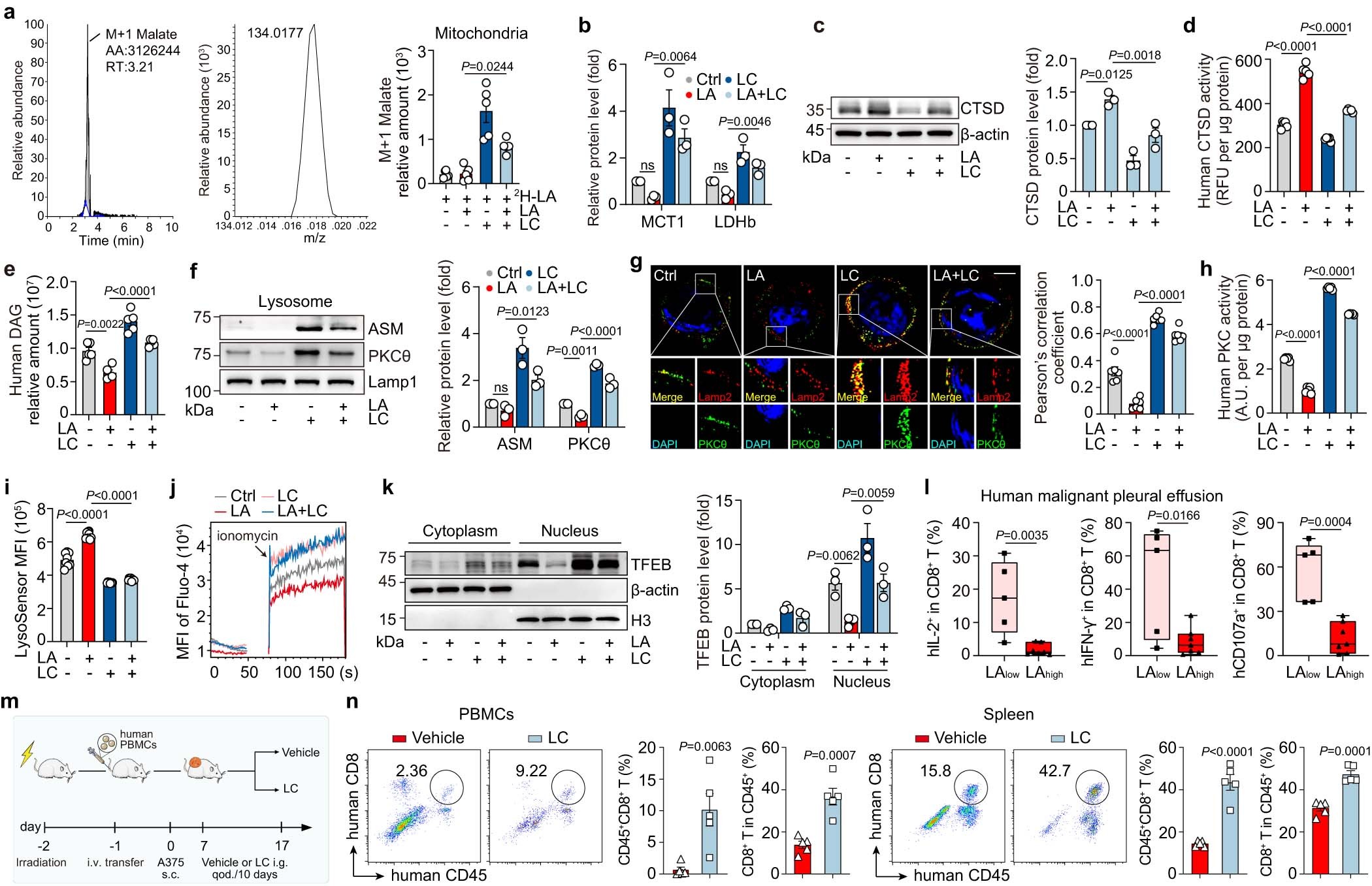
Extended Data Fig. 9: LC improves T cell function in human peripheral blood and humanized mice.
From: Lithium carbonate revitalizes tumor-reactive CD8+ T cells by shunting lactic acid into mitochondria

a, Relative abundance of mitochondrial M+1 malate in human CD8+ Teff cells treated with LA and/or LC and 2 mM 2H-LA for 2 hrs. n = 5. b, Quantification of MCT1/LDHb expression from western blotting in Fig. 5e. n = 3. c, Immunoblots of CTSD in human CD8+ Teff cells (left). Quantification of CTSD expression from western blotting (right). The control was set to 1. n = 3. d, CTSD activity was detected in human CD8+ Teff cells. n = 5. e, Relative abundance of intracellular DAG in human CD8+ Teff cells. n = 5. f, Immunoblots of ASM and PKCθ in the lysosome of human CD8+ Teff cells (left). Quantification of ASM/PKCθ expression from western blotting (right). The control was set to 1. n = 3. g, Immunofluorescence staining of PKCθ and Lamp2 in human CD8+ Teff cells. Scale bar, 5 μm (left). Pearson’s correlation coefficient between PKCθ and Lamp2 (right). n = 6 cells examined over 3 independent experiments. h, PKC activity of human CD8+ Teff cells was detected. n = 5. i, Lysosomal acidification of human CD8+ Teff cells was stained with LysoSensor. n = 8. j, Fluo-4 MFI of cytosolic calcium release in human CD8+ Teff cells. k, Immunoblots of TFEB in human CD8+ Teff cells treated with LA and/or LC (left). Quantification of TFEB expression in nucleus from western blotting (right). n = 3. l, Percentage of IL-2+, INF-γ+, CD107a+ cells in CD8+ T cells derived from human malignant pleural effusion was detected by flow cytometry. The box plots show the median and first and third quartiles and the whiskers show 1.5 × interquartile range on either side. n = 5 in LAlow and n = 7 in LAhigh group. m, Schematic of experimental design for n. n, Percentage of transferred human CD8+ T cells was detected in spleen and blood from humanized NOG mice treated with or without LC. n = 5 mice. Data are mean±s.e.m. n = biological replicates unless stated otherwise. P values were calculated using unpaired two-tailed Student’s t test (l, n), one-way ANOVA for Dunnett’s multiple comparisons test (a-i and k), ns (not significant).