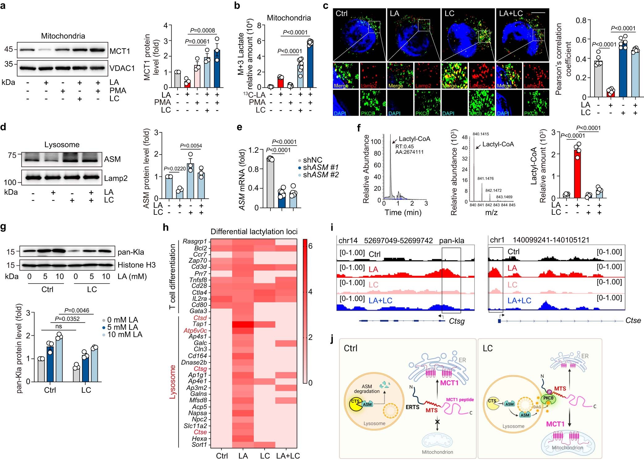
Extended Data Fig. 4: LC facilitates MCT1 entry into mitochondria in a lysosomal cathepsin D-ASM-DAG-PKCθ-dependent manner.
From: Lithium carbonate revitalizes tumor-reactive CD8+ T cells by shunting lactic acid into mitochondria

a, Immunoblots of MCT1 in the mitochondria of CD8+ Teff cells treated with LA and/or LC in the presence or absence of PMA for 48 hrs (left). Quantification of MCT1 expression from western blotting (right). The control was set to 1. n = 3. b, Relative abundance, determined by LC-MS/MS, of mitochondrial M+3 lactate in CD8+ Teff cells treated with or without LC in the presence or absence of PMA for 24 hrs and then treated with 13C-lactate for 2 hrs. n = 8. c, Immunofluorescence staining of PKCθ (green) and Lamp2 (red) in CD8+ Teff cells. Scale bar, 5 μm (left). Pearson’s correlation coefficient between PKCθ and Lamp2 (right). n = 6 cells examined over 3 independent experiments. d, Immunoblots of ASM in the lysosome of CD8+ Teff cells treated with LA and/or LC for 48 hrs (left). Quantification of ASM expression from western blotting (right). The control was set to 1. n = 3. e, Silencing efficiency detection of shASM in CD8+ Teff cells. n = 5. f, LC-MS/MS was performed for the L-lactyl-CoA standard (left and middle). Relative abundance, determined by LC-MS/MS, of intracellular lactyl-CoA in CD8+ T cells treated with LA and/or LC (right) for 24 hrs. n = 4. g, Immunoblots of pan-Kla in CD8+ Teff cells treated with LA and/or LC (top). Quantification of pan-Kla expression from western blotting (bottom). The control was set to 1. n = 3. h, Heatmap displayed differential lactylation loci in CD8+ T cells treated with LA and/or LC. i, Representation of ChIP-seq and input profiles at the Ctsg and Ctse gene locus. j, Proposed model for LC-induced PKCθ activation and MCT1 translocation to mitochondria. Created with BioRender.com. Data are mean±s.e.m. n = biological replicates unless stated otherwise. P values were calculated using one-way ANOVA for Dunnett’s multiple comparisons test (a, b, c, d, e and f), two-way ANOVA for Tukey’s multiple comparisons test (g), ns (not significant).