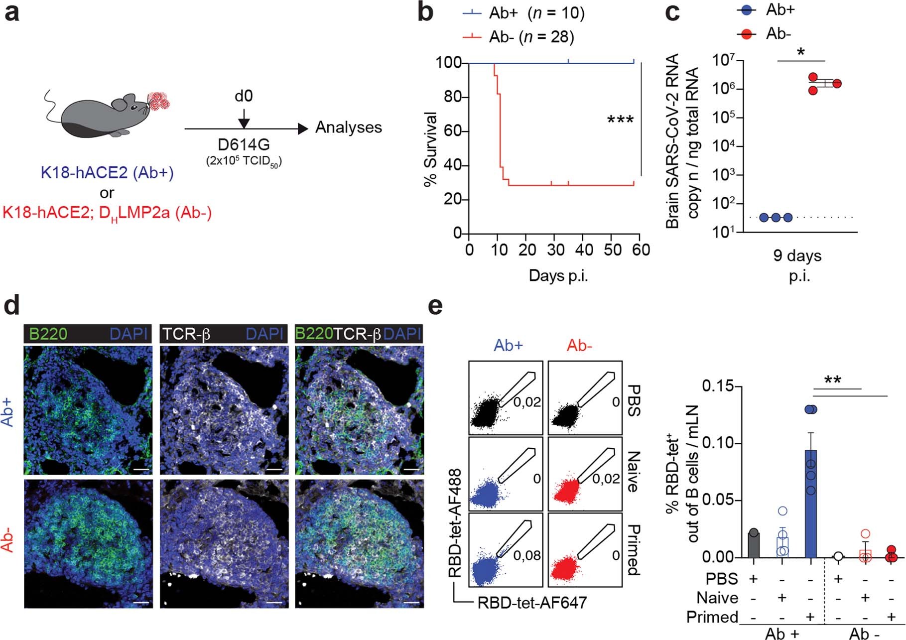
Extended Data Fig. 1: Antibody-independent protection against heterologous SARS-CoV-2 challenge conferred by prior infection in K18-hACE2 transgenic mice.

(a) Experimental setup. Antibody-sufficient (Ab+, n = 3-10) and antibody-deficient (Ab−, n = 3–28) K18-hACE2 transgenic mice were infected with a target dose of 2 × 105 TCID50 of SARS-CoV-2 D614G through aerosol exposure. Brain was collected and analyzed 9 days postchallenge. (b) Survival curve of Ab+ (n = 10, blue line) and Ab− mice upon infection (n = 28, red line). (c) Quantification of SARS-CoV-2 RNA in the brain of the indicated mice. RNA values are expressed as copy number per ng of total RNA and the limit of detection is indicated as a dotted line. n = 3. (d, e) Experimental setup as described in Fig. 1. (d) Representative confocal immunofluorescence staining of lung sections from Ab+ (upper panels) and Ab− (lower panels) mice 4 days after re-challenge. Cell nuclei are depicted in blue, B220+ cells in green and TCR-β+ cells in white. Scale bar, 30 μm. (e) Representative flow cytometry plots (left) and frequency (right) of RBD-specific B cells in the mLN of indicated mice 4 days post re-challenge (pre-gated on live+/CD4−/ CD8−/ B220+/CD19+ cells). n as indicated in Fig. 1a. Data are expressed as mean ± SEM. Data are representative of at least 2 independent experiments. *p value < 0.05, **p value < 0.01, ***p value < 0.001; log-rank (Mantel-Cox) test (b); Two-tailed unpaired t-test (c); Kruskal-Wallis test followed by uncorrected Dunn’s test, each comparison stands alone (e).