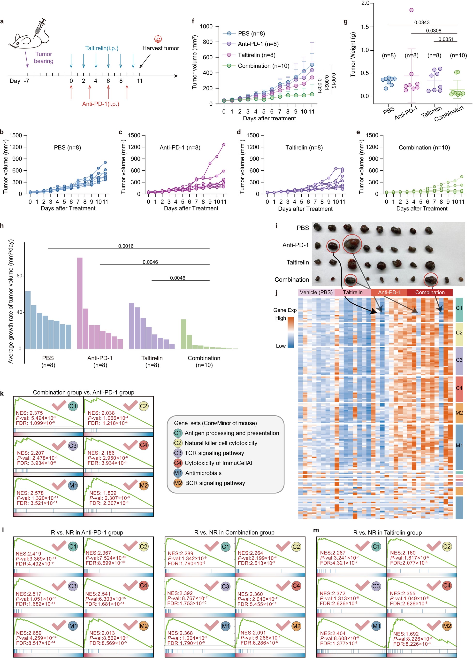
Extended Data Fig. 5: Pattern validation of Core & Minor genes in mice treated with anti-PD-1 and taltirelin.
From: A method for predicting drugs that can boost the efficacy of immune checkpoint blockade

a, Schematic schedule for the anti-tumor experiment in B16-F10 tumor-bearing mice after intraperitoneal injection of PBS, taltirelin (0.5 mg kg−1) every 2 days for six times in the presence or absence of intraperitoneal injection of anti-PD-1 (100 μg per mouse) every 3 days for four times. The arrows indicate the drug injection time. b-e, Individual tumor growth curves of B16-F10 tumor-bearing mice after treatment as indicated. f,g, Average tumor growth curves (f) and tumor weights (g) of B16-F10 tumor-bearing mice after treatment indicated in a. Data are presented as means ± s.d. n = 8-10 mice per group as indicated in the figure. Due to the non-normal distribution of tumor volume data in both the anti-PD-1 and combination groups, non-parametric tests were employed: Kruskal-Wallis H test followed by two-sided Mann–Whitney U test pairwise comparisons, then FDR (BH) for correction of p-values. h, Average tumor growth rate of B16-F10 tumor-bearing mice in different groups. Data are presented as means ± s.d. n = 8-10 mice per group as indicated in the figure. Pairwise comparisons by two-sided Mann–Whitney U test, then FDR (BH) for correction of p-values. i, j, Expression pattern of the Core & Minor genes in tumor tissues. Images of tumor tissues at the end of tumor experiments (i). The tumor tissues circled in red are non-responders. Heatmap diagram representing the gene expression in six Core & Minor gene sets from RNA-seq analysis of tumor tissues after treatment indicated in a (j). Colors orange to blue represent gene expression from high to low. k-m, GSEA enrichment plot of six Core & Minor gene sets in four comparisons. Combination group vs. anti-PD-1 group (k), responders (R) vs. non-responders (NR) in the anti-PD-1 group and combination group (l). R vs. NR in taltirelin group (m).