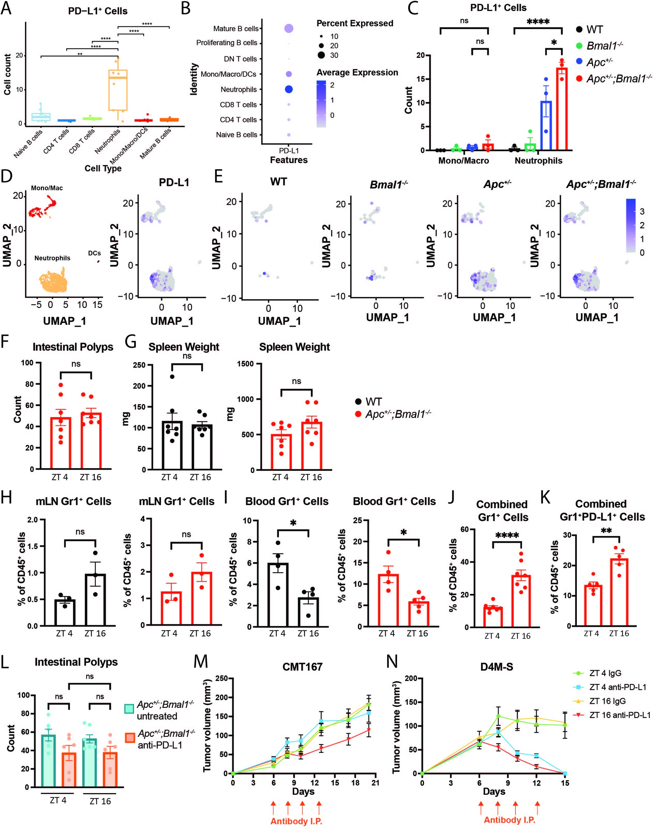
Extended Data Fig. 10: The circadian clock regulates immunosuppression and anti-PD-L1 efficacy.
From: Circadian control of tumor immunosuppression affects efficacy of immune checkpoint blockade

(a, b) Box plot or dot-plot of PD-L1 expression by each immune cell cluster in mouse scRNA-seq data (n = 3 mice/genotype). Box plot center line represents the median, the boundaries represent IQR, and the whisker length represents 1.5 x IQR. (c) Bar graph of PD-L1 expression by monocyte/macrophage and neutrophil clusters in the intestine of WT, Bmal1−/−, Apc+/−, and Apc+/−;Bmal1−/− mice determined by scRNA-seq (n = 3 mice/genotype). (d-e) UMAP of myeloid cell clusters and PD-L1 expression in the intestine of WT, Bmal1−/−, Apc+/−, and Apc+/−;Bmal1−/− mice (n = 3 mice/genotype). (f-g) Small intestinal polyps and spleen weight in Apc+/−;Bmal1−/− mice (n = 7 mice/group). (h-i) Mesenteric lymph node or blood Gr1+ cells as percent of CD45+ cells from WT and Apc+/−;Bmal1−/− mice sacrificed at ZT 4 and ZT 16 and analyzed by flow cytometry (n = 3 mice/genotype for H, n = 4 mice/genotype for I). (j) Combined total Gr1+ cells from the small intestine and spleen as percent of CD45+ cells from Apc+/−;Bmal1−/− mice sacrificed at ZT 4 and ZT 16 and analyzed by flow cytometry (n = 7 mice/group). (k) Combined total Gr1+PD-L1+ cells from the small intestine and spleen as percent of CD45+ cells from Apc+/−;Bmal1−/− mice. Animals were sacrificed at ZT 4 and ZT 16 and analyzed by flow cytometry (n = 5 mice/group). (l) Small intestinal polyp count from Apc+/−;Bmal1−/− mice untreated or treated with anti-PD-L1 (n = 6 mice/group). (m) Tumor volume over time for WT mice after subcutaneous injection of CMT167 cells and treatment with IgG or anti-PD-L1 at ZT 4 or ZT 16 (n = 5 mice/group, 2 tumors/mouse). (n) Tumor volume over time for WT mice after subcutaneous injection of D4M-S cells and treatment with IgG or anti-PD-L1 at ZT 4 or ZT 16 (n = 5 mice/group, 2 tumors/mouse). Data represent the mean ± SEM and statistical significance was determined by two-tailed Mann-Whitney T-test for F-K, and by one-way ANOVA with Tukey’s multiple comparison test for A, C, and L. Asterisks represent p-values from multiple comparisons, with * indicating a p-value of < 0.05, ** indicating a p-value of < 0.01, **** indicating a p-value of < 0.0001, and ns = not significant.