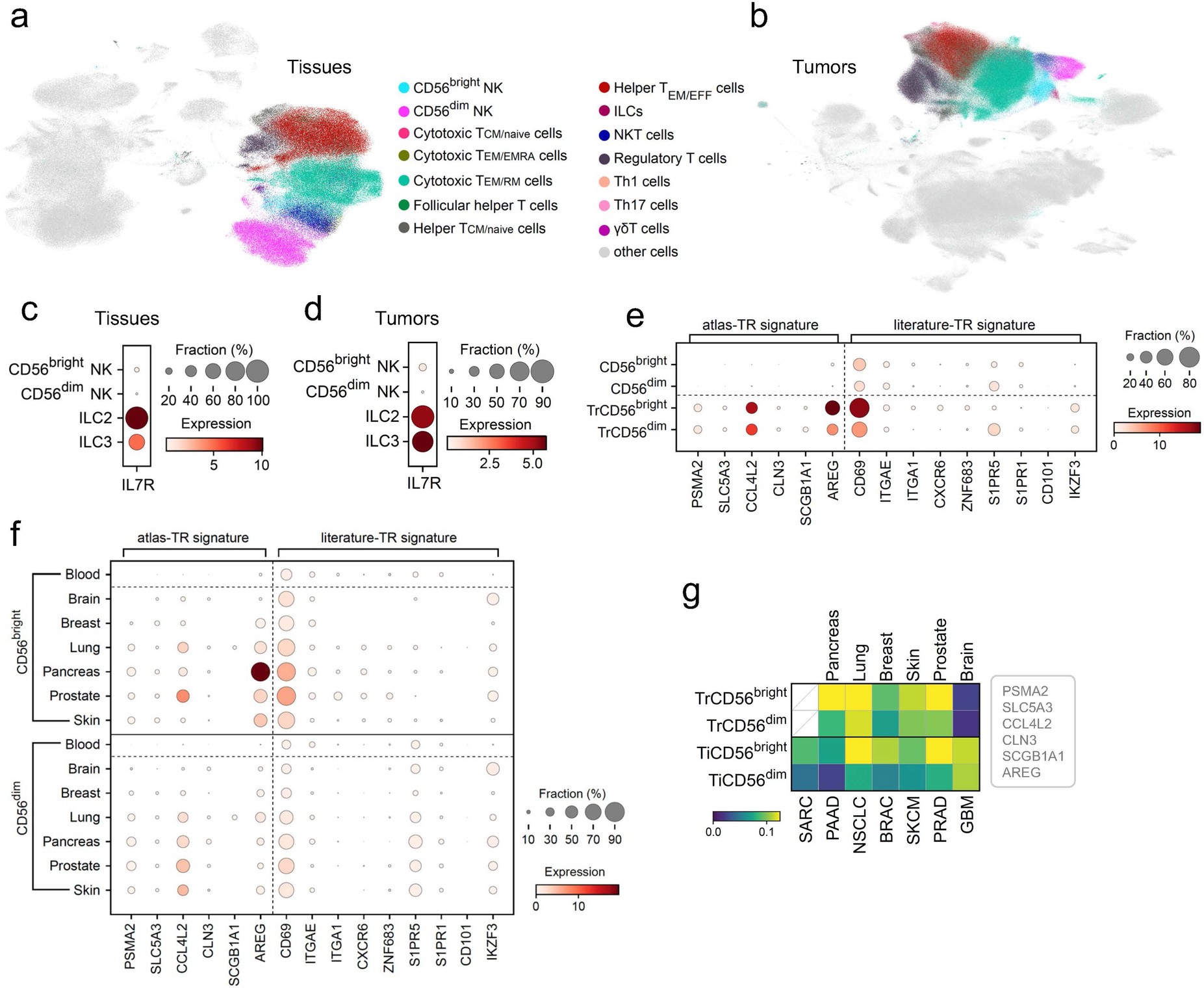
Extended Data Fig. 5: Tissue-residency scoring of NK cells.

(a, b) UMAP representation showing integration of all healthy tissue (a) and solid tumor (b) datasets, with lymphocytes populations visualized. (c, d) IL7R expression in annotated NK cells (CD56bright, CD56dim) and ILCs (ILC2, ILC3) in tissues (c) and tumors (d). (e, f) Dotplots depicting expression of genes defining the literature-TR and atlas-TR signatures in CD56bright and CD56dim subsets in healthy blood and across all tissue types (e) and stratified by individual tissues (f). (g) Tissue-residency scoring (atlas-TR) of CD56bright and CD56dim annotated NK cells in individual tissue and tumor types. The scale represents gene set activity calculated by AUCell (g).