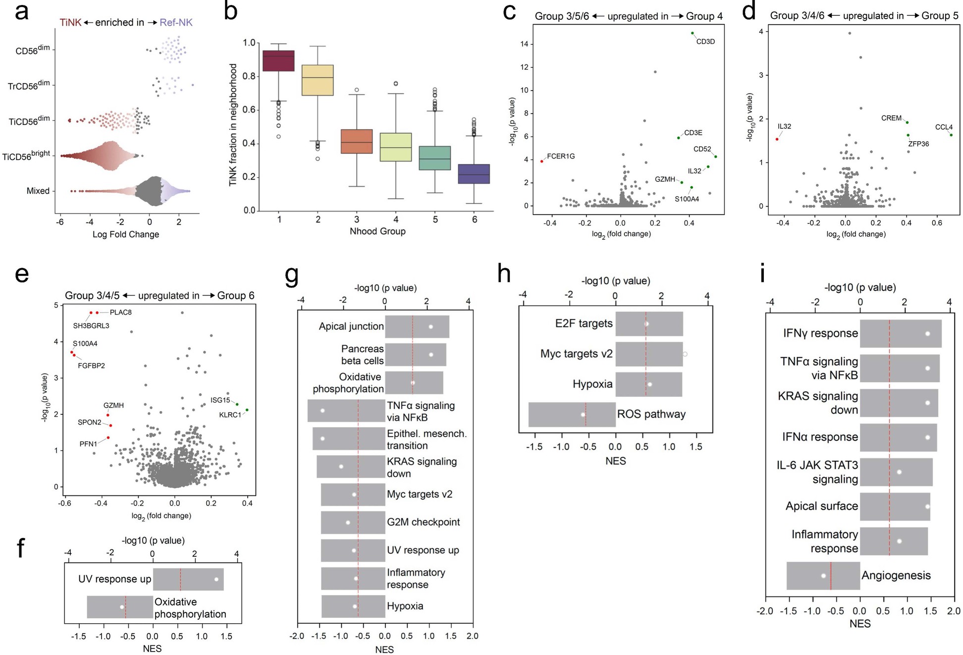
Extended Data Fig. 7: Characterization of cellular states of NK cells identified in pan-cancer cell atlas.

(a) Beaswarm plot depicting differential abundance of TiNK or Ref-NK (PB-NK, TrNK) enriched neighborhoods, clustered based on subset annotation of individual neighborhoods. (b) TiNK fraction of cells in neighborhoods within each neighborhood group. The boxplot indicates the median with the interquartile range (IQR), whiskers extend to the farthest point within 1.5 times the IQR from the box. n is the number of neighborhoods in each group: group 1, n = 382; group 2, n = 1261; group 3, n = 1239; group 4, n = 871; group 5, n = 1427; group 6, n = 1752. (c-e) Volcano plots depicting differentially expressed genes (DEGs) between Group 4 vs. Group 3/5/6 (c), Group 5 vs. Group 3/4/6 (d), Group 6 vs. Group 3/4/5 (e). Differential expression analysis was performed using the findNhoodGroupMarkers method within the miloR package. Counts were aggregated per sample; groups were compared using edgeR and the adjusted p-values were used for the plots. (f-i) Gene set enrichment analysis (GSEA) for DEGs identified between Group 1 vs Group 2 (f), Group 3 vs Group 4/5/6 (g), Group 5 vs Group 3/4/6 (h) and Group 6 vs Group 3/4/5 (i). Volcano plots: log fold change cutoff at 0.5, p < 0.05. GSEA plots: p value cutoff 0.5 (red line).