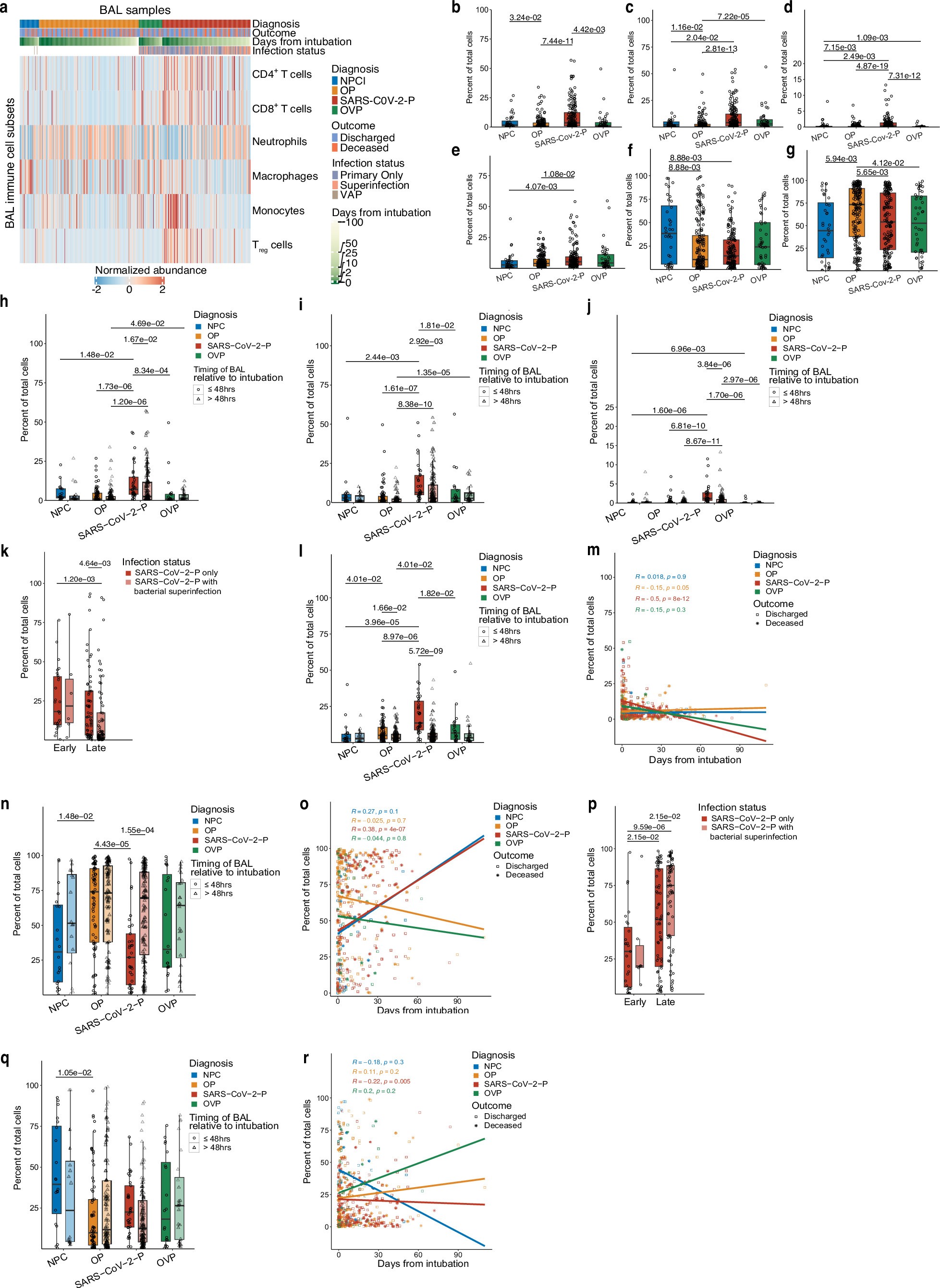
Extended Data Fig. 2: SARS-CoV-2-P is characterized by a lymphomonocytic alveolar infiltrate early following intubation.

(a) Flow cytometry analysis of BAL immune cell subset composition in CD3ε+CD4+ T cells, CD3ε+CD8+ T cells, Treg cells (CD3ε+CD4+CD25+CD127−), monocytes (HLA-DR+CD4+CD206−), macrophages (CD206+), and neutrophils (CD15+) indicating whether a given patient was discharged or deceased, the duration of mechanical ventilation (range 0–110 days; blanks indicate chronically ventilated patients), and presence (superinfection) or absence of bacterial infection with columns ordered by diagnosis (n = 432 samples (NPC [n = 36], OP [n = 187], SARS-CoV-2-P [n = 165], and OVP [n = 44]) and then by days from intubation when the sample was obtained. VAP (ventilator-associated pneumonia) designates samples from NPC or patients with SARS-CoV-2-P or OVP who cleared the virus and then developed bacterial pneumonia. Each column represents a BAL sample. (b) Box plot of percentage of BAL CD4+ T cells detected in BAL fluid samples from diagnosis groups (q < 0.05, pairwise Wilcoxon rank-sum tests with FDR correction). (c) As in b, for CD8+ T cells. (d) As in b, for Treg cells. (e) As in b, for monocytes. (f) As in b, for macrophages. (g) As in b, for neutrophils. (h) Box plot of BAL CD4+ T cell percentages between early (≤48 hours following intubation) and late (>48 hours following intubation) samples by diagnosis (q < 0.05, pairwise Wilcoxon rank-sum tests with FDR correction). (i) As in h, for CD8+ T cells. (j) As in h, for Treg cells. (k) Box plot of BAL CD3+ T cell percentage grouped by the presence or absence of bacterial superinfection in early (≤48 hours following intubation) and late (>48 hours following intubation) SARS-CoV-2-P samples (q < 0.05, pairwise Wilcoxon rank-sum tests with FDR correction). (l) As in i, for monocytes. (m) Spearman correlation analysis between the percentage of BAL monocytes and the duration of mechanical ventilation by diagnosis. (n) As in i, for neutrophils. (o) As in m, for neutrophils. (p) As in k, for neutrophils. (q) As in i, for macrophages. (r) As in m, for macrophages.