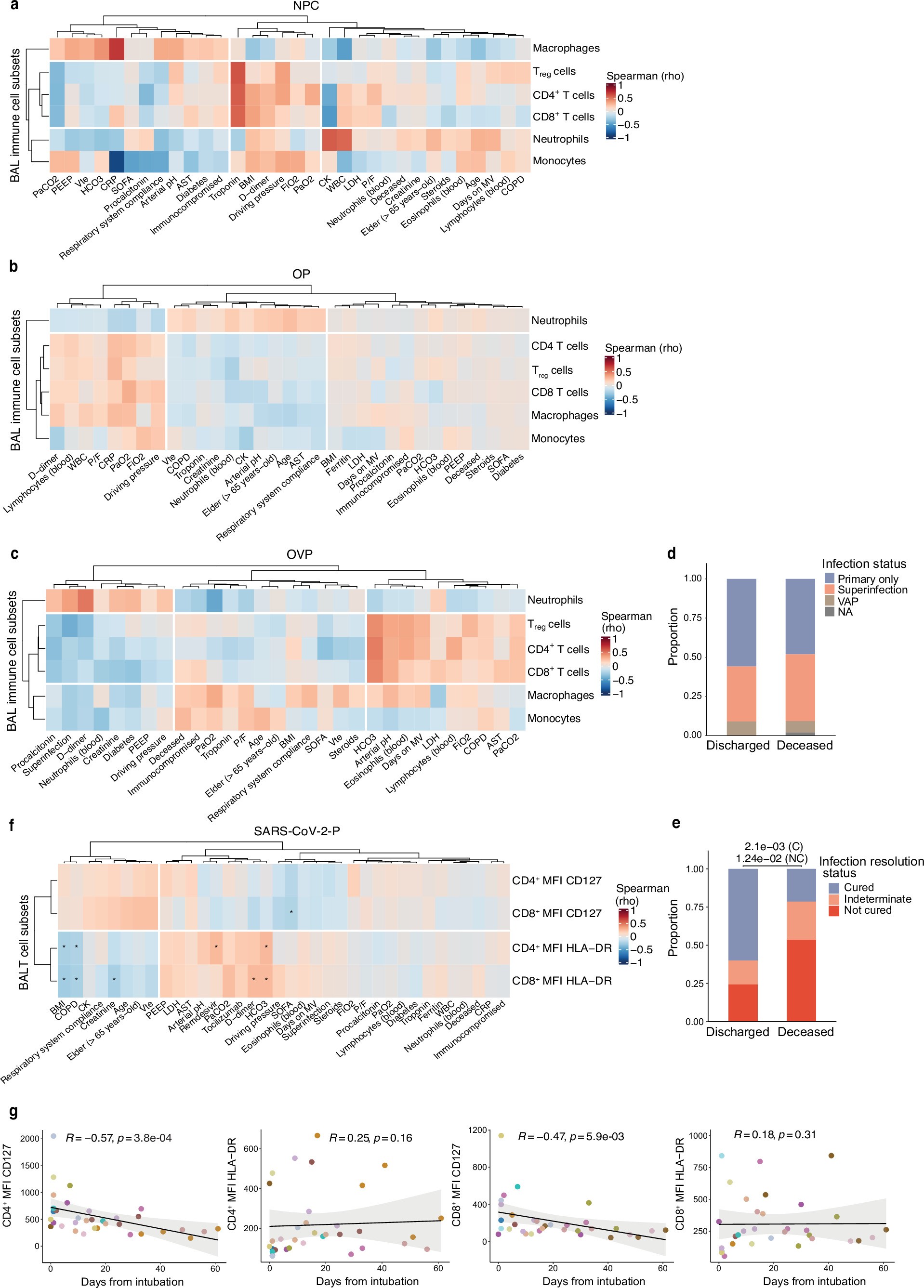
Extended Data Fig. 4: BAL immune cell subset abundance and phenotype correlate with clinical features.

(a) Correlation analysis between the percentage of BAL immune cell subsets and clinical, physiological, and laboratory variables in NPC. No significant values after calculating Spearman rank correlation coefficient with FDR correction. (b) As in a, for OP. (c) As in a, for OVP. (d) Proportion of SARS-CoV-2-P BAL fluid samples, comparing presence or absence of bacterial superinfection with discharged versus deceased status. Nonsignificant by Fisher exact test. (e) Proportion of SARS-CoV-2-P BAL fluid samples, comparing pneumonia episode outcome status (cured, indeterminate, not cured) with discharged versus deceased status (q < 0.05, Fisher exact test with FDR correction). (f) Correlation analysis between BAL CD4+ and CD8+ T cell surface expression of CD127 and HLA-DR and clinical, laboratory, and physiological variables in SARS-CoV-2-P samples. Spearman rank correlation coefficient with FDR correction (q < 0.05 [*]). (g) Left: Correlation plot of CD4+ T cell surface expression of CD127 against the duration of mechanical ventilation. Spearman rank correlation coefficient shown. Shaded area represents 95% CI. Second from left: As in left, for CD4+ T cell surface expression of HLA-DR. Second from right: As in left, for CD8+ T cell surface expression of CD127. Right: As in left, for CD8+ T cell surface expression of HLA-DR.