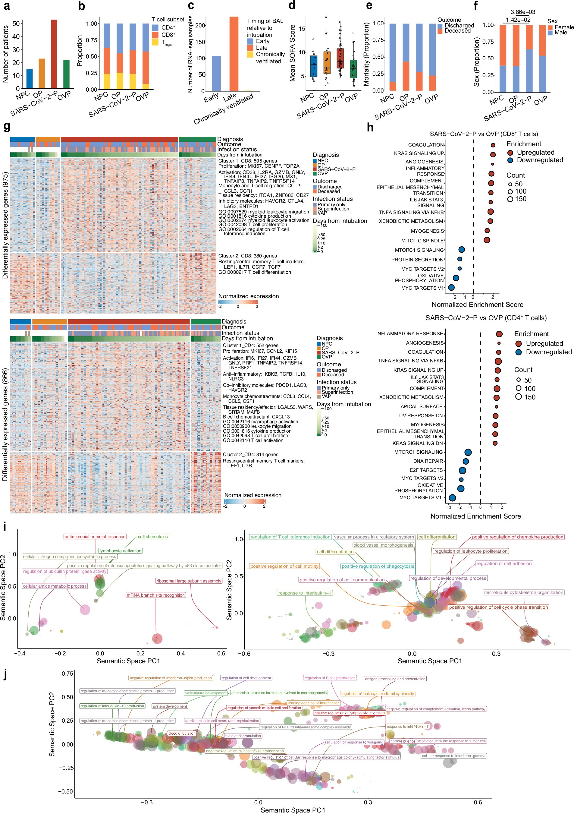
Extended Data Fig. 5: BAL T cells in SARS-CoV-2-P are transcriptionally enriched for immune processes compared with NPC, OP, and OVP.

(a) Number of patients contributing BAL samples for RNA-seq analysis (n = 336 samples; NPC [n = 38], OP [n = 51], SARS-CoV-2-P [n = 200], and OVP [n = 47]). (b) Proportion of samples grouped by T cell subset and diagnosis. (c) Number of samples grouped by early (≤48 hours following intubation) and late (>48 hours following intubation) timing of BAL sampling relative to intubation or obtained in patients receiving chronic ventilation. (d) Box plot of mean Sequential Organ Failure Assessment (SOFA) scores over the day of the BAL. Nonsignificant after pairwise Wilcoxon rank-sum tests with FDR correction). (e) Proportion of discharged versus deceased patients. Nonsignificant after pairwise χ2 tests for homogeneity of proportions with FDR correction. (f) Proportion of sex (pairwise χ2 tests for homogeneity of proportions with FDR correction). (g) Top: K-means clustering of 975 differentially expressed genes (q < 0.05, likelihood-ratio test with FDR correction) in CD8+ T cell samples. Columns represent unique samples and column headers are color-coded by diagnosis, discharged versus deceased status, duration of mechanical ventilation (range 0–90 days, blanks indicate chronically ventilated patients), and superinfection status with columns ordered by NPC (n = 15), OP (n = 15), SARS-CoV-2-P (n = 72), and OVP (n = 23) and then by days from intubation when the sample was obtained. VAP (ventilator-associated pneumonia) designates samples from NPC or patients with SARS-CoV-2-P or OVP who cleared the virus and then developed bacterial pneumonia. Representative genes are shown for each cluster. Bottom: As in top, for CD4+ T cell samples (866 differentially expressed genes) in NPC (n = 14), OP (n = 23), SARS-CoV-2-P (n = 81), and OVP (n = 20). (h) Top: GSEA of Hallmark gene sets for the pairwise comparison between SARS-CoV-2-P samples and OVP samples in CD8+ T cells from g, top. Count denotes pathway size after removing genes not detected in the expression dataset. Enrichment denotes significant (q < 0.25 with FDR correction) upregulated (red) and downregulated (blue) pathways by normalized enrichment score. Bottom: As in h, top for CD4+ T cells from g, bottom. (i) Left: Gene ontology (GO) parent term annotation (q < 0.05 with FDR correction) from cluster 2_CD8. Points are color-coded by unique terms and size denotes the number of genes within each GO term. Right: As in left, for cluster 1_CD8. (j) As in I for cluster 1_CD4.