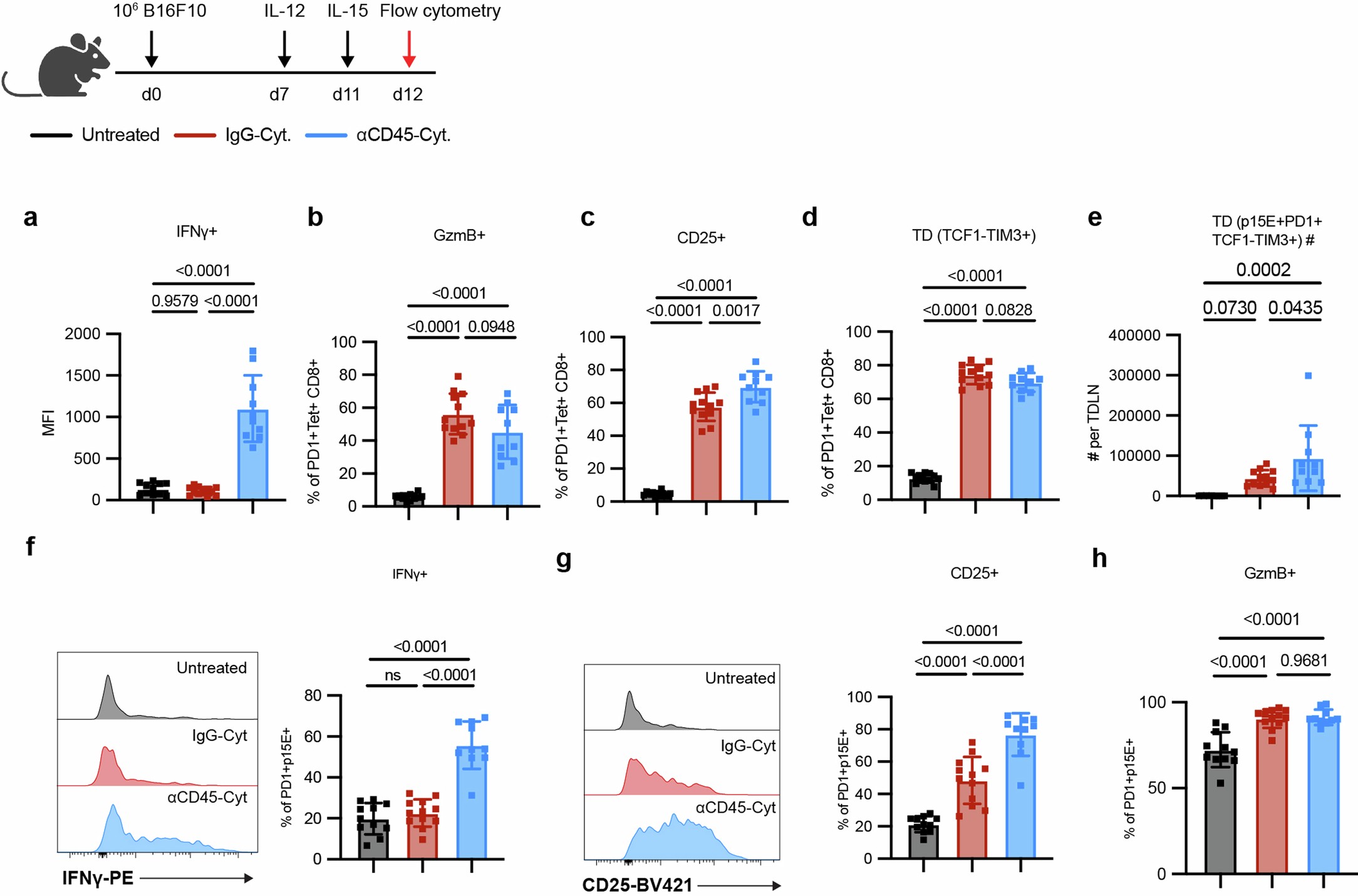
Extended Data Fig. 10: αCD45-Cyt therapy elicits potent effector phenotype on tumor-specific CD8+ T cells within the TDLN and TME.
From: Local delivery of cell surface-targeted immunocytokines programs systemic antitumor immunity

a-h. C57BL/6 J mice (n = 11 in untreated cohort, n = 12 in IgG-Cyt cohort, n = 10 in αCD45-Cyt cohort across two independent studies) inoculated with 106 B16F10 tumor cells were treated with IgG-Cyt or αCD45-Cyt therapy on d7. Lymph nodes and tumors were harvested 24 hours after completion of therapy. a-e demonstrate the effects of αCD45-Cyt therapy on p15E+CD8+ T cells in the TDLN. Shown are a, IFNg MFI levels. b, Granzyme B expression. c, CD25 expression. d, Expression of terminally differentiated phenotype (TCF1-TIM3+) e, Absolute TDLN counts of terminally differentiated cells.f-h demonstrate the effects of αCD45-Cyt therapy on intratumoral p15E+CD8+ T cells. f Sample histogram of IFNg staining (left) and expression data (right). g, Sample histogram of CD25 staining (left) and expression data (right). h Granzyme B expression. Shown are mean ± s.d. P values were determined by one-way ANOVA followed by Tukey’s multiple comparison test. Exact P values are denoted in the figure; “ns” = not significant (P > 0.05).