Extended Data Fig. 10: An illustration of modules and outputs in CancerImmunityQTL2.
From: An atlas of genetic effects on cellular composition of the tumor microenvironment

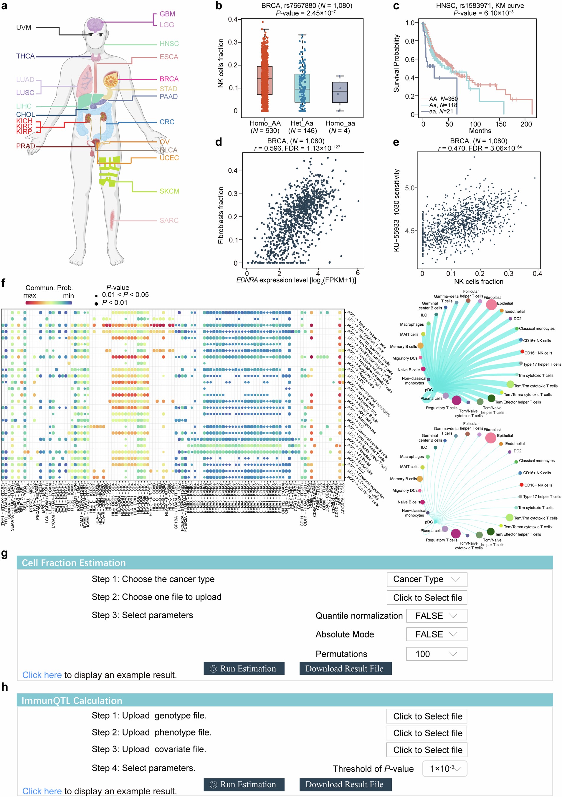
a. The body map demonstrates the cancer types analyzed in our study (created using biorender.com). b. CancerImmunityQTL2 provides box plot to visualize the association between germline variant and estimated cell fraction in the ‘ImmunQTL’ module, which was calculated by linear regression model. The center line of the box presentation as the median, box limits indicated upper and lower quartiles, and whiskers indicated the maximum and minimum. c. Kaplan-Meier plot (Log-rank test) from the ‘Survival-immunQTL’ module shows the difference of overall survival among patients stratified by the genotype. d. In the ‘iGene identification’ module, scatter plot is equipped to display the correlation of iGene expression with cellular infiltration. e. In the ‘iGene-Cell-Drug Association’ module, scatter plot is equipped to display the correlation between cellular infiltration and drug response. f. CancerImmunityQTL2 generates both bubble plot and circle plot for the visualization of cell-cell communication. The bubble plot shows all significant interactions (ligand-receptor pairs) from a given cell group to other groups, dot color reflects communication probability where dark and yellow colors correspond to the smallest and largest values, dot size represents computed P-value. Circle plot displays the signaling sent from one cell group to others, above and below diagrams represent the number of interactions and the total interaction strength, respectively; circle sizes are proportional to the number of cells in each cell group, and thicker edge line indicates a stronger signal. g. The interface showing required files and selection of parameters in the ‘Cell Fraction Estimation’ module. h. The interface displaying required files and selection of parameters in the ‘ImmunQTL Calculation’ module.