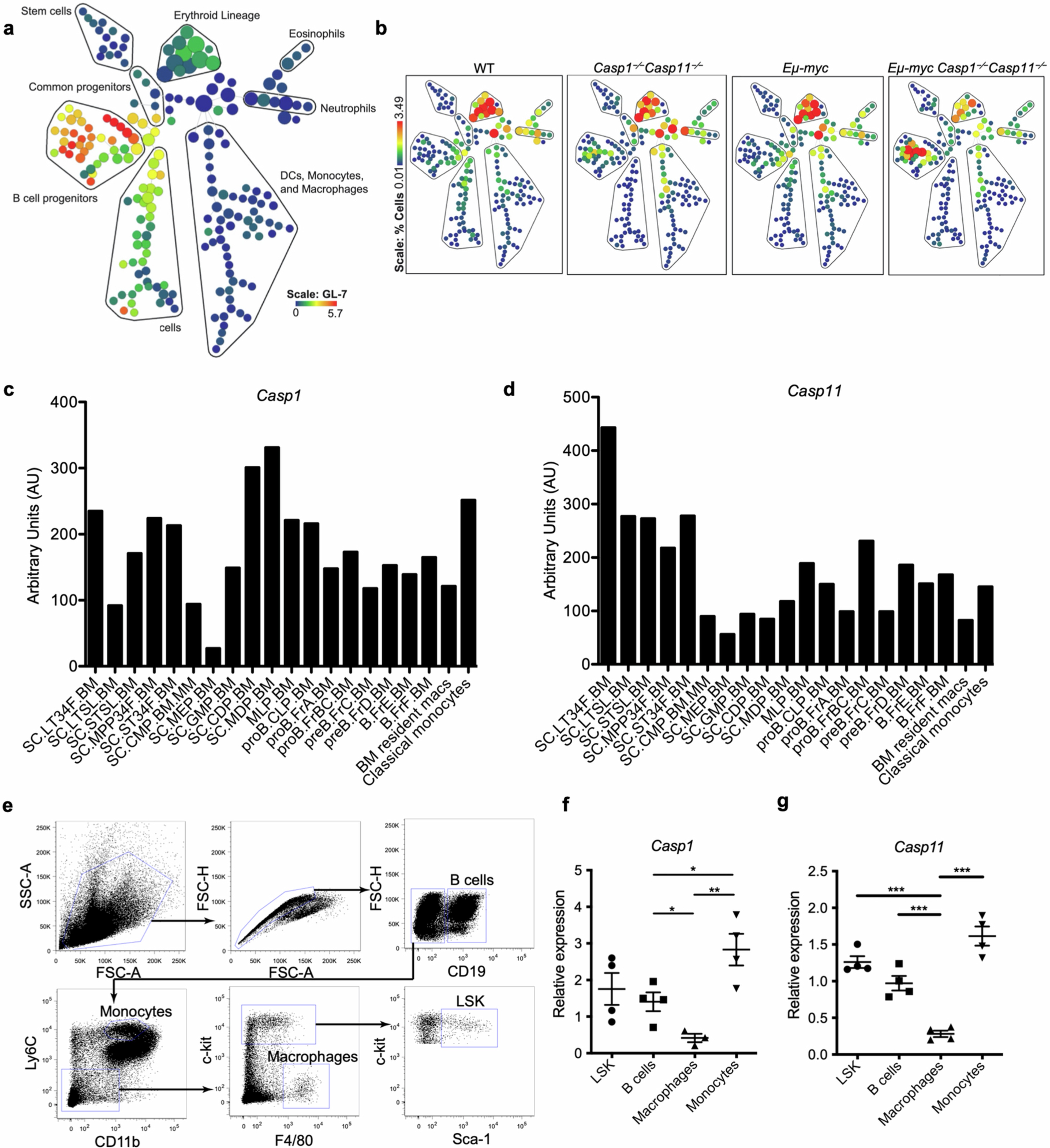
Extended Data Fig. 2: CyTOF visualization of hematopoietic cell lineages and cell type specific expression of Casp1 and Casp11.
From: A stromal inflammasome Ras safeguard against Myc-driven lymphomagenesis

a, Representative SPADE tree analysis of CyTOF data depicting the major hematopoietic stem cell, progenitor, and committed lineage clusters from the mouse bone marrow. b, SPADE tree diagrams from each of the Eu-myc and Casp1−⁄− Casp11−⁄− mouse genotypes showing increased frequency in the B cell progenitor cluster in Eu-myc Casp1−⁄− Casp11−⁄− mouse bone marrow. c,d, Average Casp1 (c) and Casp11 (d) relative expression values, in arbitrary units (AU) extracted for each indicated cell population from the ImmGen database (SC.LT34f.BM = Long-term reconstituting stem cell; SC.LTSL.BM = long-term repopulating hematopoietic stem cell; SC.STSL.BM = short-term repopulating hematopoietic stem cell; SC.MPP34F.BM = Flk2+ multipotent progenitor; SC.ST34F.BM = Flk2− multipotent progenitor; SC.CMP.BM.MM = common myeloid progenitor; SC.MEP.BM = megakaryocyte erythroid progenitor; SC.GMP.BM = granulocyte-monocyte progenitor; SC.CDP.BM = common dendritic cell precursors; SC.MDP.BM = monocyte-dendritic cell precursors; MLP.BM = multilineage progenitor; proB.CLP.BM = common-lymphoid progenitor; proB.FrA.BM = prepro-B cells; preB.FrBC.BM = pro-B cells; preB.FrC.BM = cycling pre-B cells; preB.FrD.BM = small pre-B cells; B.FrE.BM = newly-formed B cells; B.FrF.BM = Bone marrow fraction F B cells). e, Sorting strategy for representative LSK, B cell, macrophage, and monocyte cell populations. f, Relative Casp1 expression levels from each sorted population from (e) as determined by qRT-PCR. g, Relative Casp11 expression levels from each sorted population from (e) as determined by qRT-PCR. Data in e-g represent two independent experiments, totaling 4 biological replicates. *=p ≤ 0.05, **=p ≤ 0.01, ***=p ≤ 0.001, calculated by two-tailed unpaired student’s T-test. All quantified data are presented as mean values +/− SEM.