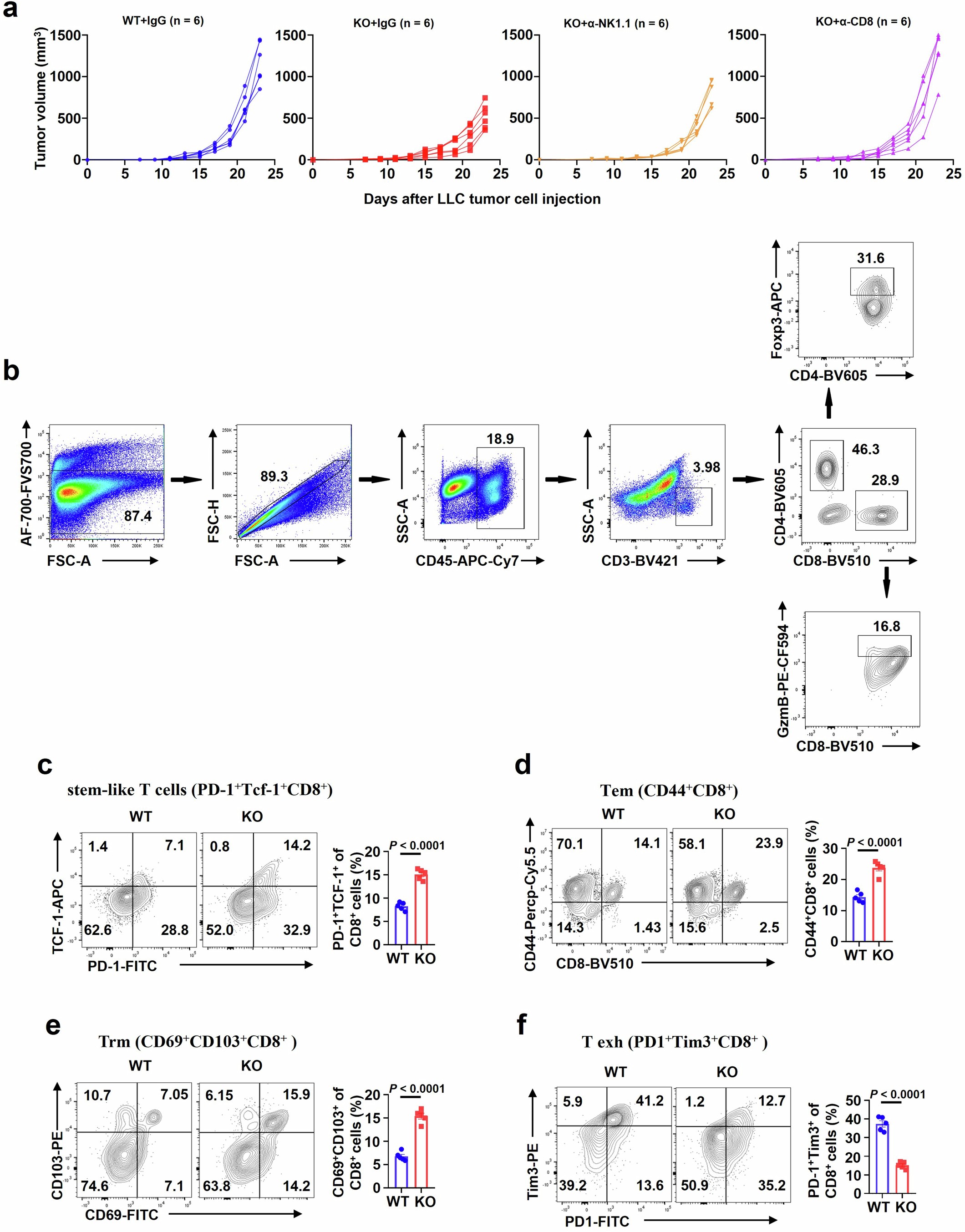
Extended Data Fig. 4: Analyses of tumor growth and tumor-infiltrating CD8+ T cells.

a, Tumor growth of LLC cells was assessed in WT or Pcif1 KO mice with indicated treatments. Tumor volumes of mice were measured every two days. b, The representative FACS gating strategies for analyzing tumor-infiltrating immune cells. This gating strategy is applied to analyzing all tumor-infiltrating leukocytes. c-f, Flow cytometry analysis showing the percentage of stem-like PD-1+Tcf-1+CD8+ T cells(c), effector memory CD44+CD8+ T cells (Tem) (d), tissue-resident memory CD69+CD103+CD8+ T cells (Trm) (e), and exhausted PD-1+ Tim3+CD8+ T cells (Tex) (f) in LLC subcutaneous tumor isolated from WT or Pcif1 KO mice 23 days after tumor inoculation. n = 5 mice/each group. Each symbol represents an individual mouse. Two-tailed unpaired Student’s t-test (c-f) was performed. Data are shown as the mean ± SEM.