Extended Data Fig. 9: Notch1-driven developmental skewing towards the lymphoid T-cell lineage and T-cell leukemia is attenuated by Fli-1 deficiency.
From: Transcriptional activation of regenerative hematopoiesis via microenvironmental sensing

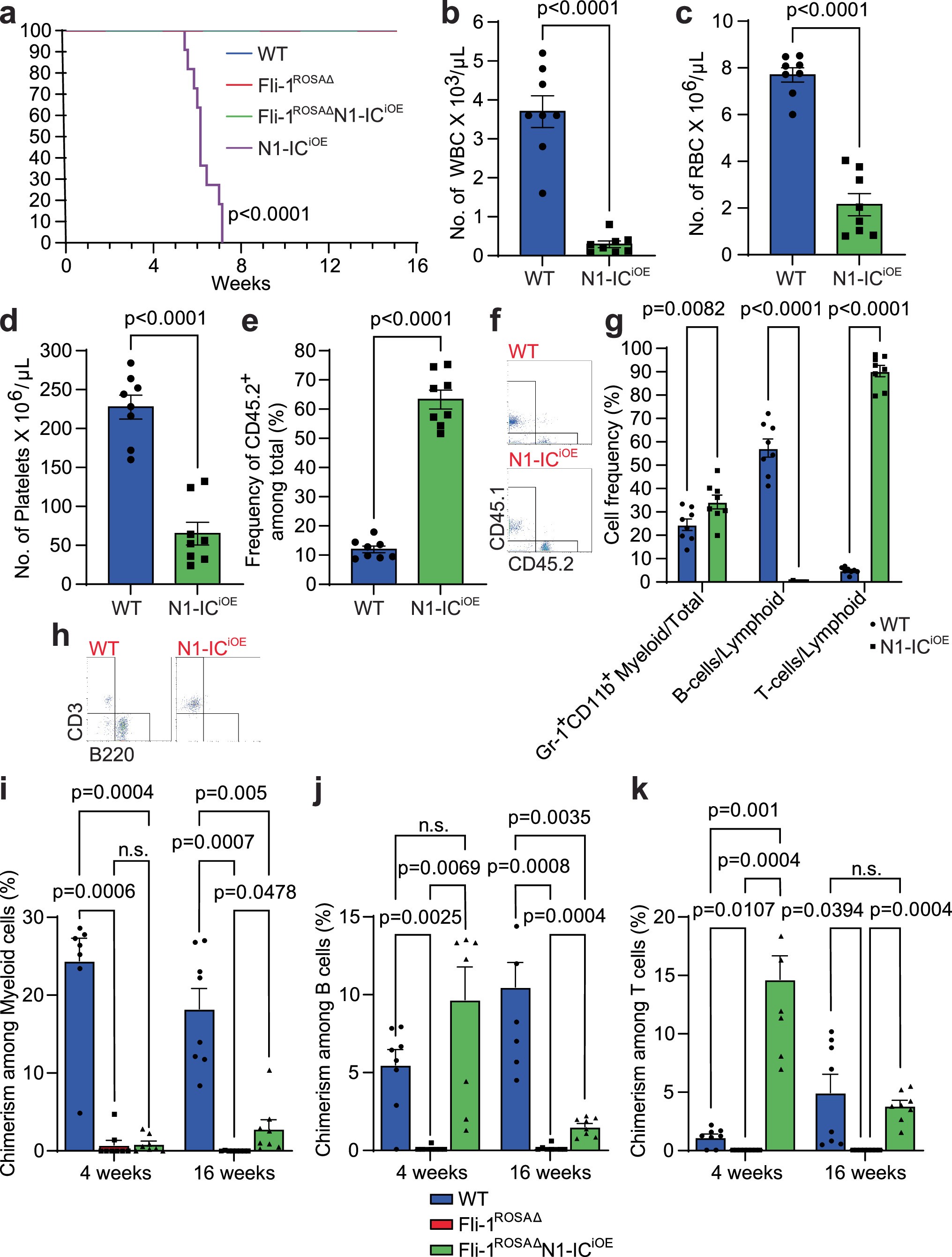
WT, Fli-1ROSAΔ, Fli-1ROSAΔN1-ICiOE, and N1-ICiOE BM LSK HSPCs were isolated and expanded. At the end of the expansion step in co-culture, cells were collected and hematopoietic LSK HSPCs were competitively transplanted with total SJL BM cells into lethally irradiated SJL mice a. Survival plot for mice transplanted with WT, Fli-1ROSAΔ, Fli-1ROSAΔN1-ICiOE, and N1-ICiOE expanded LSK HSPCs. Gehan-Breslow-Wilcoxon test was used; n = 11-14 mice per genotype group. b-h, At week 5 post transplantation of WT and N1-ICiOE BM LSK HSPCs blood was collected and hematological parameters were scored using HESKA hematological analyzer or by flow cytometry. Data are presented as mean values +/- SEM. b, White blood cell (WBC), c, red blood cell (RBC), and d, Platelet counts are presented per 1 µL of blood. e, Frequency of chimerism as determined by flow cytometry. f, Representative flow cytometry dot plots for CD45.2 and CD45.1 congenic markers for WT (upper) N1-ICiOE (lower) transplanted mice. g, Frequency of transplanted chimeric cell distribution among hematopoietic lineages as determined by flow cytometry. h, Representative flow cytometry dot plots for CD3 and B220 lymphoid markers for WT (left) N1-ICiOE (right) transplanted mice. Unpaired two tailed t-test was used; n = 8 per WT or N1-ICiOE. i-k, Frequency of chimerism among myeloid cells, B-cells, and T-cells as determined by flow cytometry. One-way ANOVA multiple comparisons was used; n = 8 recipient mice per genotype. Data are presented as mean values +/- SEM.