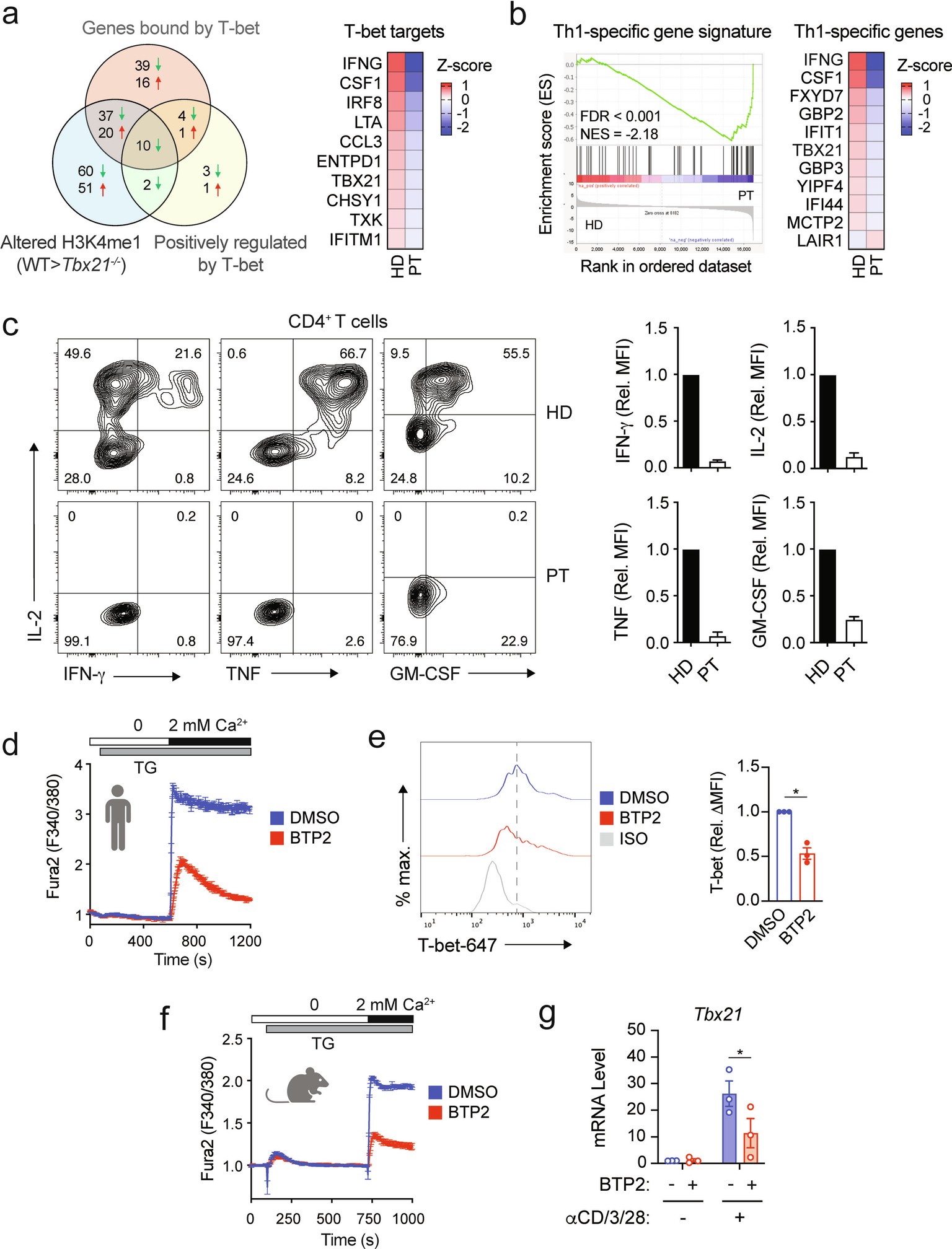
Extended Data Fig. 4: SOCE is required for T-bet expression in human and mouse CD4+ T cells.

a, Venn Diagram (left) of differential gene expression of potential T-bet targets in anti-CD3/28 stimulated CD4+ T cells (6 hours) from the STIM1 deficient PT and a HD (left). T-bet targets were identified by (i) T-bet binding using ChIP-Seq, (ii) positive regulation by T-bet using RNA-Seq, and (iii) reduction of H3K4me1 histone methylation in T-bet-deficient cells. Z scores of mRNA expression of T-bet target gene that fulfill all three selection criteria (right). b, GSEA analysis (left) and heatmap of DEGs (right) related to Th1 specific genes. c, Cytokine expression in CD4+ T cells from a HD and the PT restimulated with 20 nM PMA and 1 μM ionomycin for 6 hours. Bar graphs showing relative median fluorescence intensities (rel. MFI) in the patients T cells normalized to HD. d, Intracellular Ca2+ levels in HD T cells treated with DMSO or 1 μM BTP2. Cells were loaded with 2 μM Fura-2 and stimulated with 1 μM Thapsigargin (TG) in Ca2+ free Ringer solution, followed by perfusion with 2 mM extracellular Ca2+. e, T-bet protein levels in anti-CD3/28 stimulated CD4+ T cells from a HD with DMSO or 1 μM BTP2 (24 hours). Bar graphs showing relative delta MFI (rel. ΔMFI) of T-bet levels in stimulated HD T cells normalized to cells treated with DMSO. f, Intracellular Ca2+ levels in murine WT CD4+ T cells treated with DMSO or 1 μM BTP-2. g, T-bet protein levels in anti-CD3/28 stimulated CD4+ T cells from WT mice with DMSO or 1 μM BTP-2. Data are the means ± SEM for c, e and g. Data are from at least 3 independent experiments. Statistical analysis is performed by two-sided Student’s t test. * P < 0.05.