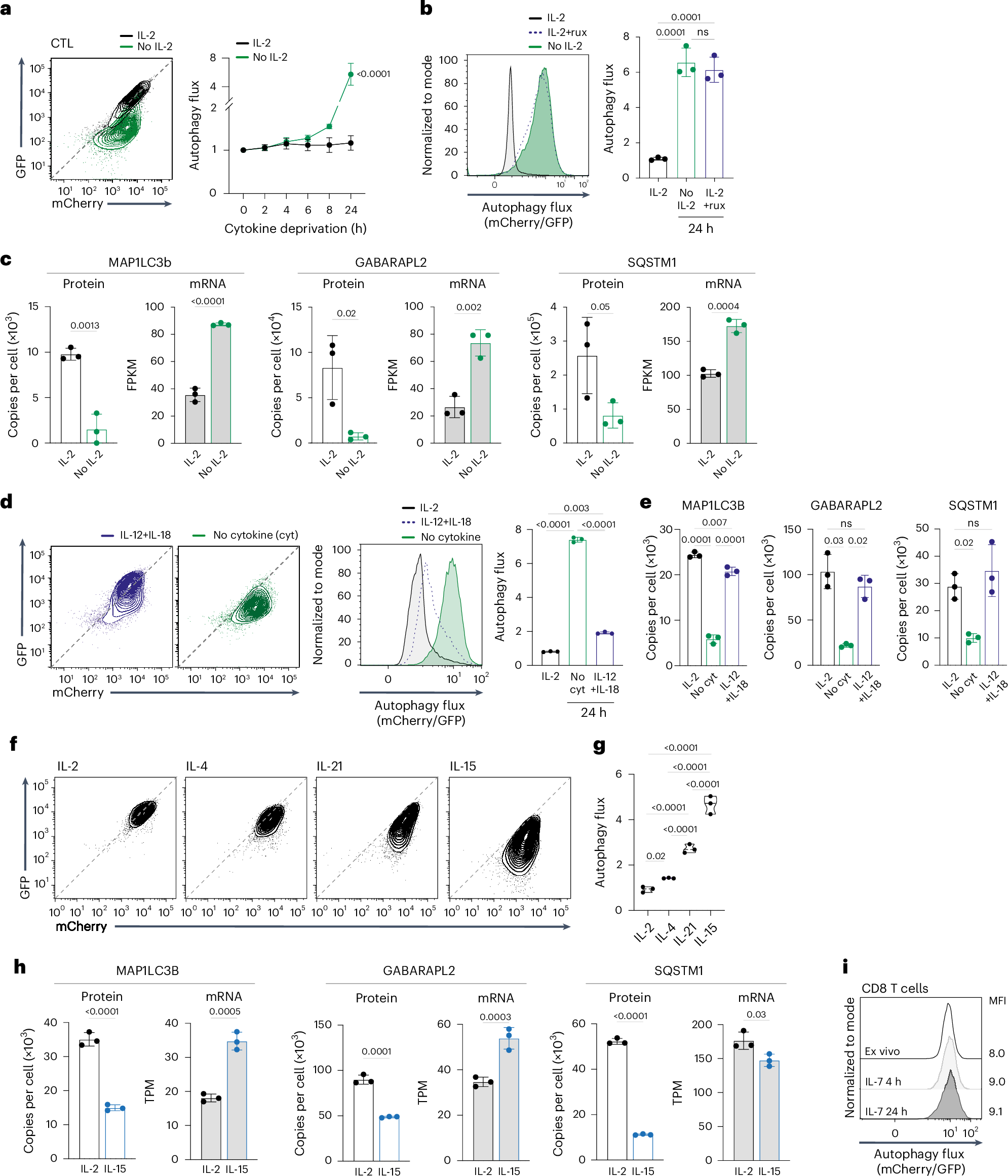
Fig. 2: Pro-inflammatory but not memory cytokines repress autophagy flux.

a, Representative GFP/mCherry fluorescence profiles from mCherry–GFP–LC3b autophagy reporter CTLs maintained with and without IL-2 for 24 h (left) and autophagy flux over the expanded time course (right). b, Autophagy flux in mCherry–GFP–LC3b CTLs maintained with and without IL-2 or the JAK inhibitor ruxolitinib (rux, 1 µM) for 24 h (left) and mean autophagy flux (right). c, MAP1LC3B, GABARAP2L and SQSTM1 mean protein copies per cell and mRNA (shown as FPKM) from CTLs maintained with and without IL-2 over 24 h. d, GFP/mCherry fluorescence profiles (left), autophagy flux histogram (center) the mean autophagy flux (mCherry/GFP) values (right) from mCherry–GFP–LC3b CTLs maintained with IL-2, IL-12 + IL-18 or no cytokine for 24 h. e, MAP1LC3B, GABARAP2L and SQSTM1 protein copies per cell from CTLs maintained with IL-2, IL-12 + IL-18 or no cytokine for 24 h. f, GFP/mCherry fluorescence profiles of antigen-activated mCherry–GFP–LC3b CD8 T cells expanded with IL-2 (CTL) or switched into IL-4 or IL-21 for 24 h, or expanded with IL-15 (memory-like). g, Mean autophagy flux from mCherry–GFP–LC3b CTLs expanded with IL-2 or switched into IL-4 or IL-21 for 24 h, or antigen-activated CD8 T cells expanded with IL-15 (memory-like). h, MAP1LC3B, GABARAP2L and SQSTM1 protein copies per cell and mRNA (shown as transcripts per million (TPM)) from antigen-activated CD8 T cells expanded with IL-2 or IL-15. i, Autophagy flux in mCherry–GFP–LC3b CD8 T cells, either ex vivo or maintained in IL-7 for 4 h or 24 h; corresponding MFI is indicated. Data in c, e, and h are derived from refs. 22,73,74, respectively. Data are from n = 3 mice or biological replicates per condition. Flow plots show representative data. Bar charts and violin plot data indicate biological replicates. Error bars, s.d.