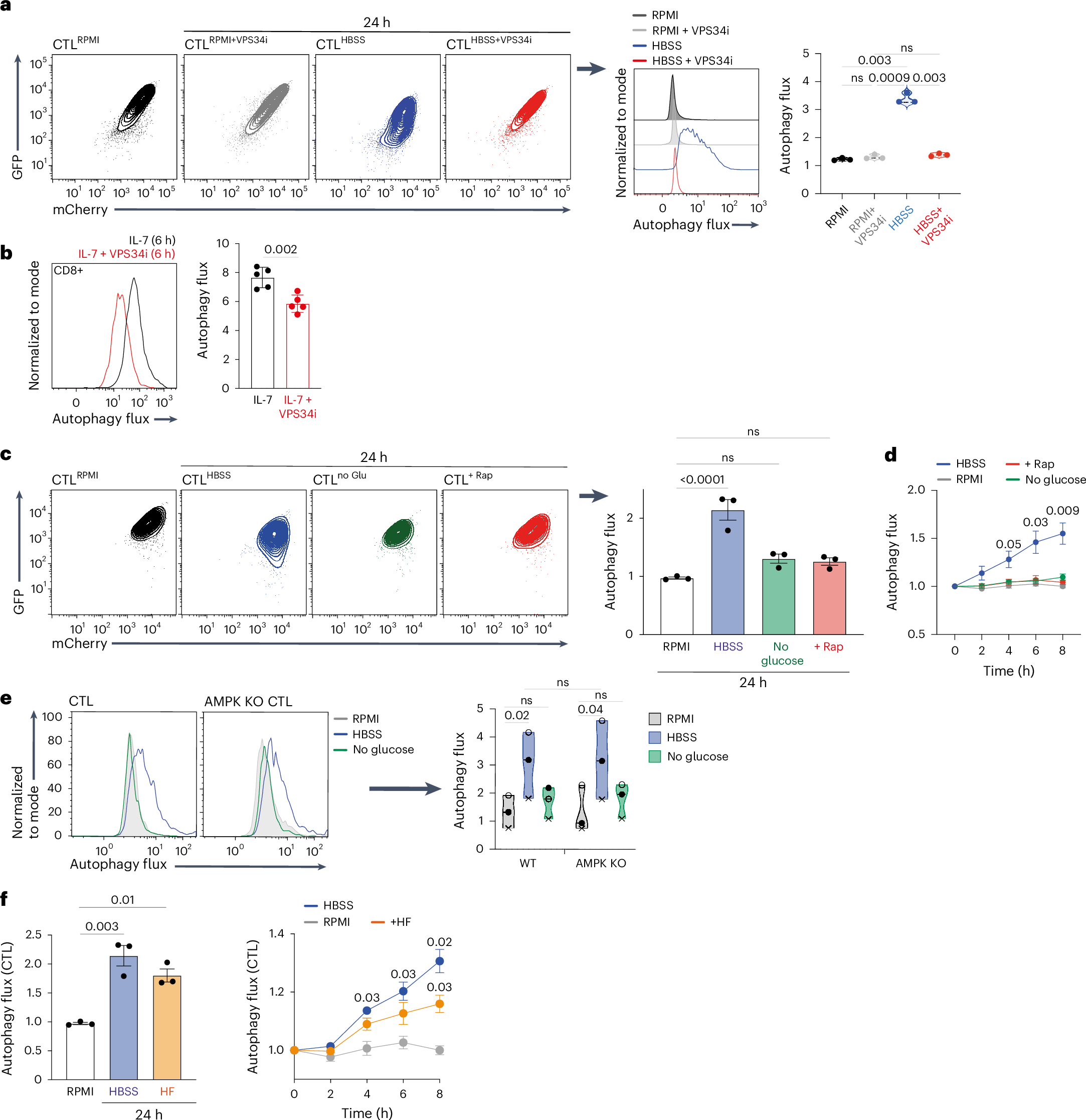
Fig. 4: VPS34-dependent and AMPK and mTORC1-independent autophagy in CD8 T cells.

a, mCherry/GFP flow cytometry plots of mCherry–GFP–LC3b CTLs maintained in the presence of full amino acids (RPMI) ± VPS34 inhibitor (VPS34i) or depleted of amino acids (in HBSS) ± VPS34i for 24 h (left panels). Right panels show the corresponding autophagy flux histogram and means. b, Autophagy flux histogram (left) and the mean autophagy flux (right) of naive mCherry–GFP–LC3b CD8 T cells maintained in IL-7 ± VPS34i for 6 h. c, Representative mCherry/GFP plots (left) and corresponding mean autophagy flux (right) of mCherry–GFP–LC3b CTLs maintained in the presence of full amino acids (RPMI), depleted of amino acids (HBSS), switched into glucose-free RPMI (no Glu) or treated with rapamycin (Rap, 20 nM) for 24 h. d, Autophagy flux values over the expanded time course of mCherry–GFP–LC3b CTLs treated as in c. e, Autophagy flux histograms (left) and mean autophagy flux values (right) of CTLs from control (WT) mCherry–GFP–LC3b mice or CD4CreAMPKfl/fl (AMPK KO) mCherry–GFP–LC3b autophagy reporter mice maintained in the presence of full amino acids (RPMI), depleted of amino acids (HBSS) or switched into glucose-free RPMI (no glucose) for 24 h. f, Mean autophagy flux values of mCherry–GFP–LC3b CTLs maintained in the presence of full amino acids (RPMI), depleted of amino acids (HBSS) or treated with halofuginone (HF; 100 nM) for 24 h (left panel) and over the expanded time course (right panel). Data are from n = 3 mice or experimental replicates per condition. Bar chart and violin plots indicate biological replicates. Different experiments are indicated by different data points in the violin plot (e). Error bars, s.d. Time course data in d and f were analyzed using two-way ANOVA with Fisher’s least significant difference test.