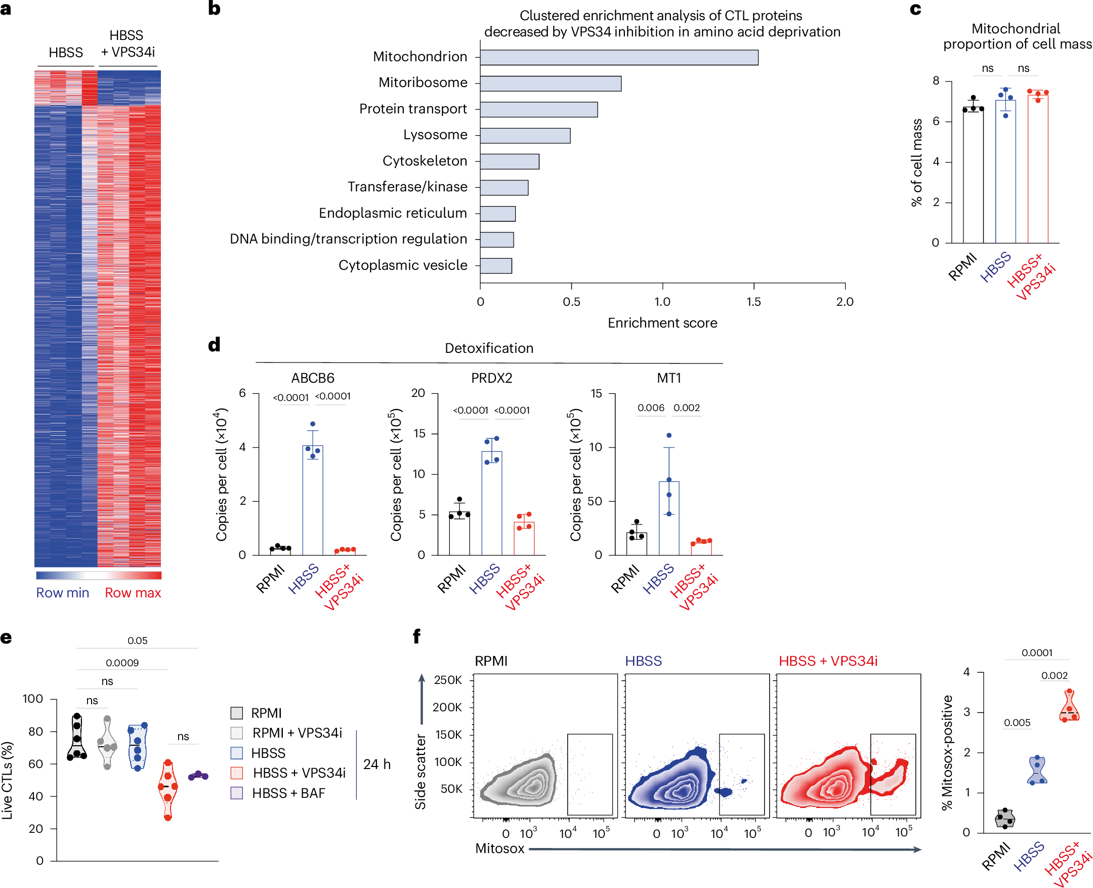
Fig. 7: Survival programs in amino-acid-starved CTLs depend on VPS34.

a, Heatmap of the subset of proteins from CTLs that are significantly changed upon amino acid deprivation (HBSS) and with VPS34i. b, Clustered enrichment analysis on proteins from amino-acid-deprived (HBSS) CTLs that were significantly decreased with VPS34i treatment. c, Protein content of mitochondrial proteins relative to total cell mass. d, Protein copy numbers per cell of ABCB6, PRXD2 and MT1 from CTLs maintained in amino-acid-replete (RPMI) or amino-acid-deprived (HBSS) media with or without VPS34i. e, Proportion live CTLs in amino-acid-replete (RPMI) or amino-acid-deprived (HBSS) media with or without VPS34i or BAF for 18 h. f, Representative flow cytometry data showing Mitosox staining (left) and proportion of Mitosox-high cells (right) from CTLs in amino-acid-replete (RPMI) or amino-acid-deprived (HBSS) media with or without VPS34i for 18 h. Data are from n = 4 (a–d), n = 6 (e) and n = 4 (f) mice per condition. The full list of proteins and enrichment lists are available in Source Data Figs. 5, 6 and 7. Bar chart and violin plots indicate biological replicates. Error bars, s.d.