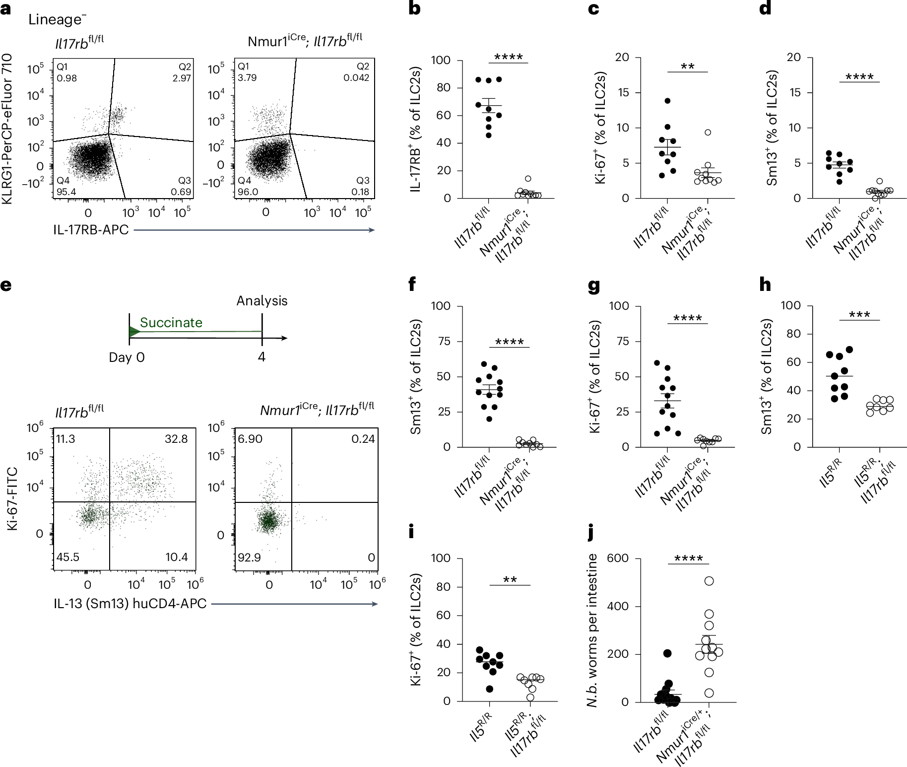
Fig. 1: Succinate-induced IL-25 activates ILC2s in an ILC2-intrinsic, IL-17RB-dependent manner.

a, Expression of IL-17RB and KLRG1 by lineage-negative (Lin–) cells. b–d, Frequencies of IL-17RB+ (b), Ki-67+ (c) and IL-13 (Sm13)+ (d) ILC2s quantified by flow cytometry (n = 9–10 mice). e, Experimental scheme (top) and expression of Ki-67 and the IL-13 (Sm13) reporter by ILC2s (bottom). f,g, Frequencies of IL-13 (Sm13)+ (f) and Ki-67+ (g) ILC2s quantified by flow cytometry (n = 9–12 mice). h,i, Percentage of small intestinal IL-13 (Sm13)+ (h) and Ki-67+ (i) ILC2s quantified by flow cytometry from Il5R/R and Il5R/R; Il17rbfl/fl mice treated with succinate for 4 days (n = 8–9 mice). j, N. brasiliensis (N.b.) worm burden in the small intestine on day 9 after infection (n = 11 mice). Data are indicated as mean or mean ± s.e.m. (b–d, f–j). Data were analyzed using the Mann–Whitney test (b–d, f, g, j) or a two-tailed unpaired t test (h, i). **P = 0.01–0.001; ***P = 0.001–0.0001; ****P < 0.0001.