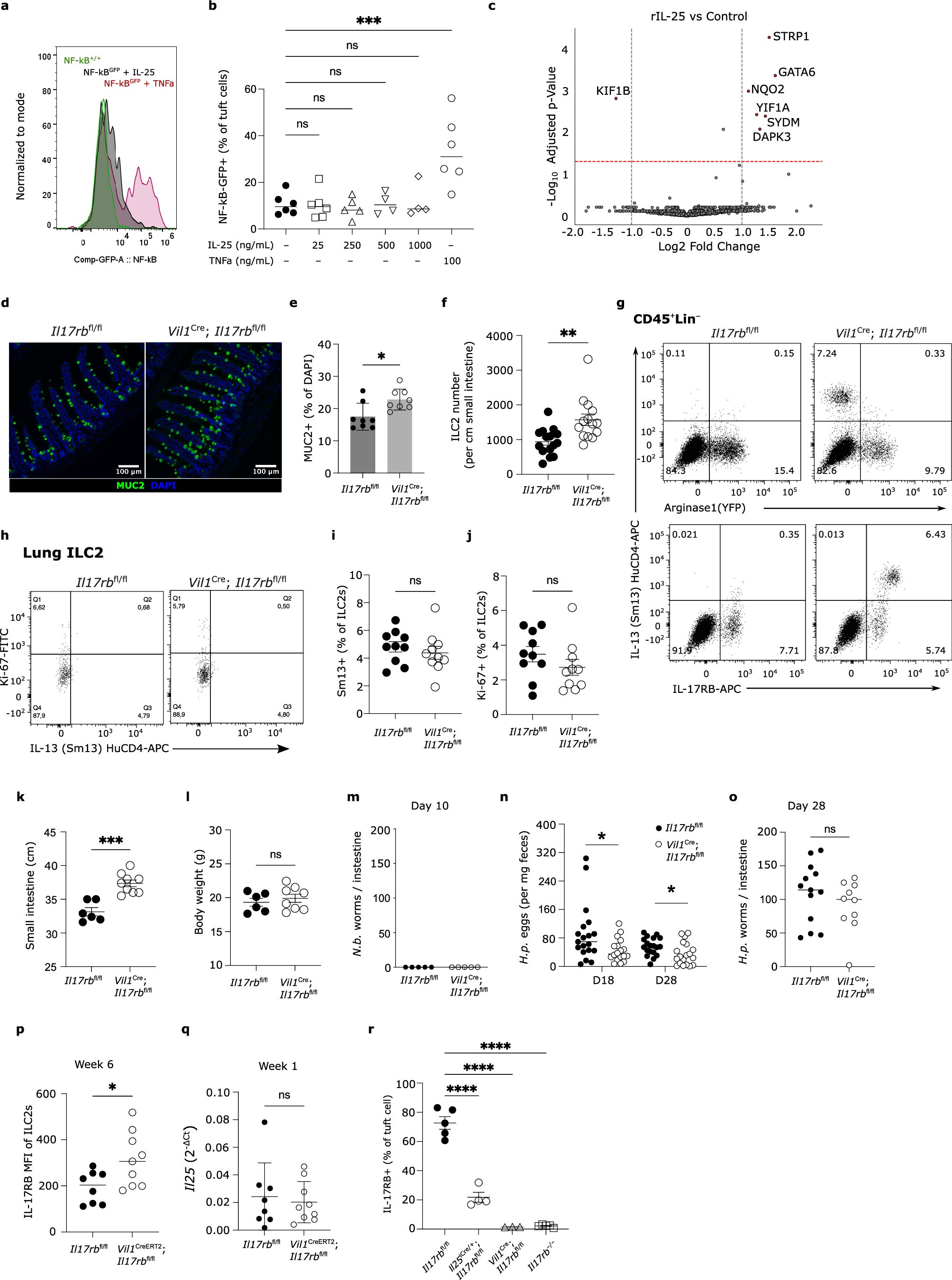
Extended Data Fig. 4: Tuft cell IL-17RB restrains homeostatic circuit activation.

a, GFP reporter signal in tuft cells analyzed by flow cytometry of SI organoids from NF-κBGFP activity reporter mice treated with indicated cytokines for 24 h. b, Frequency of NF-kBGFP+ tuft cells (n = 1–2 technical replicates on 2 biological replicates). c, Tuft cell proteomics analysis (n = 3–5 mice). Volcano plot showing differentially expressed proteins in tuft cells from IL-25 treated mice compared to controls. Each point represents a detected protein. Proteins with significant expression changes are labelled with their UniProt identifiers. d, IF of MUC2 in SI (scale bars, 100 μm). e, Muc2 area relative to DAPI area per imaging field (n = 8 mice). f, SI ILC2s numbers (n = 14–15 mice). g, Expression of IL-13 (Sm13) and Arg1YFP reporters or IL-17RB by CD45+Lin– cells. h, Ki-67 and IL-13 (Sm13)-reporter expression by lung ILC2s. i,j, Frequencies of IL-13 (Sm13)+ (i) and Ki-67+ (j) ILC2s, quantified by flow cytometry (n = 10 mice). k,l, SI length (k) and body weight (l) of the indicated mice (n = 6–9 mice). m, Day 10 SI N. brasiliensis worm burden (n = 5 mice). n, Fecal egg burden on day 8 and 28 post H. polygyrus infection (n = 19 mice). o, Worm burden 28 days after infection (n = 10–13 mice). p, IL-17RB MFI of ILC2s of Vil1CreERT2;Il17rbfl/fl mice, 6 weeks post tamoxifen (n = 8–9 mice). q, Il25 mRNA expression in tuft cells from Vil1CreERT2;Il17rbfl/fl and Il17rbfl/fl mice 1 week post tamoxifen (n = 8–9 mice). r, Frequencies of IL-17RB+ tuft cells in the indicated mice by flow cytometry (n = 3–5 mice). Data median (b,m-p) or mean ± s.e.m (e,f,i-l,q,r) is indicated. Data analyzed using Ordinary one-way ANOVA(b,r) or Mann-Whitney test (e,f,i-q). *P 0.01–0.05; **, P 0.01–0.001; ***, P 0.001–0.0001;****, P < 0.0001; ns, P ≥ 0.05.