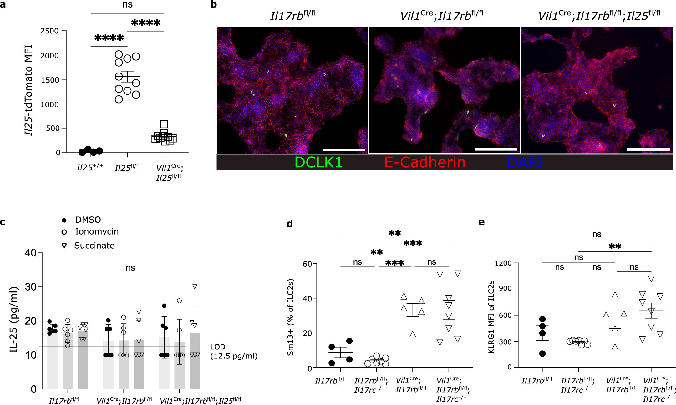
Extended Data Fig. 5: Elevated tonic ILC2 stimulation in Vil1Cre;Il17rbfl/fl mice is independent of Il17rc.

a, Il25tdTomato MFI of EpCAM+ CD24+SiglecF+ tuft cells were determined by flow cytometry from 3-week-old Vil1Cre;Il25fl/fl and Il25fl/fl mice which also encode the Il25tdTomato reporter, and compared to that in a reporter-negative mouse (n = 4–10 mice). b, Representative immunofluorescence image of DCLK1 (green) in 2D organoids from mice of the indicated genotypes (scale bars, 200 μm). c,IL-25 production in supernatants of 2D organoids stimulated with DMSO, 1 µg/mL ionomycin, or 50 mM dibasic sodium succinate hexahydrate for 30 min. The dashed line indicates the limit of detection (n = 6 samples from 6 mice). d,e, Enumeration of IL-13 (Sm13)+ ILC2 percentage (d) and quantification of the KLRG1 MFI in ILC2s (e) (n = 4–8 mice). Data are represented as mean ± s.e.m (a,c-e). Data was analyzed using Ordinary one-way ANOVA (a,c-e). **, P 0.01–0.001; ***, P 0.001–0.0001;****, P < 0.0001; ns, P ≥ 0.05.