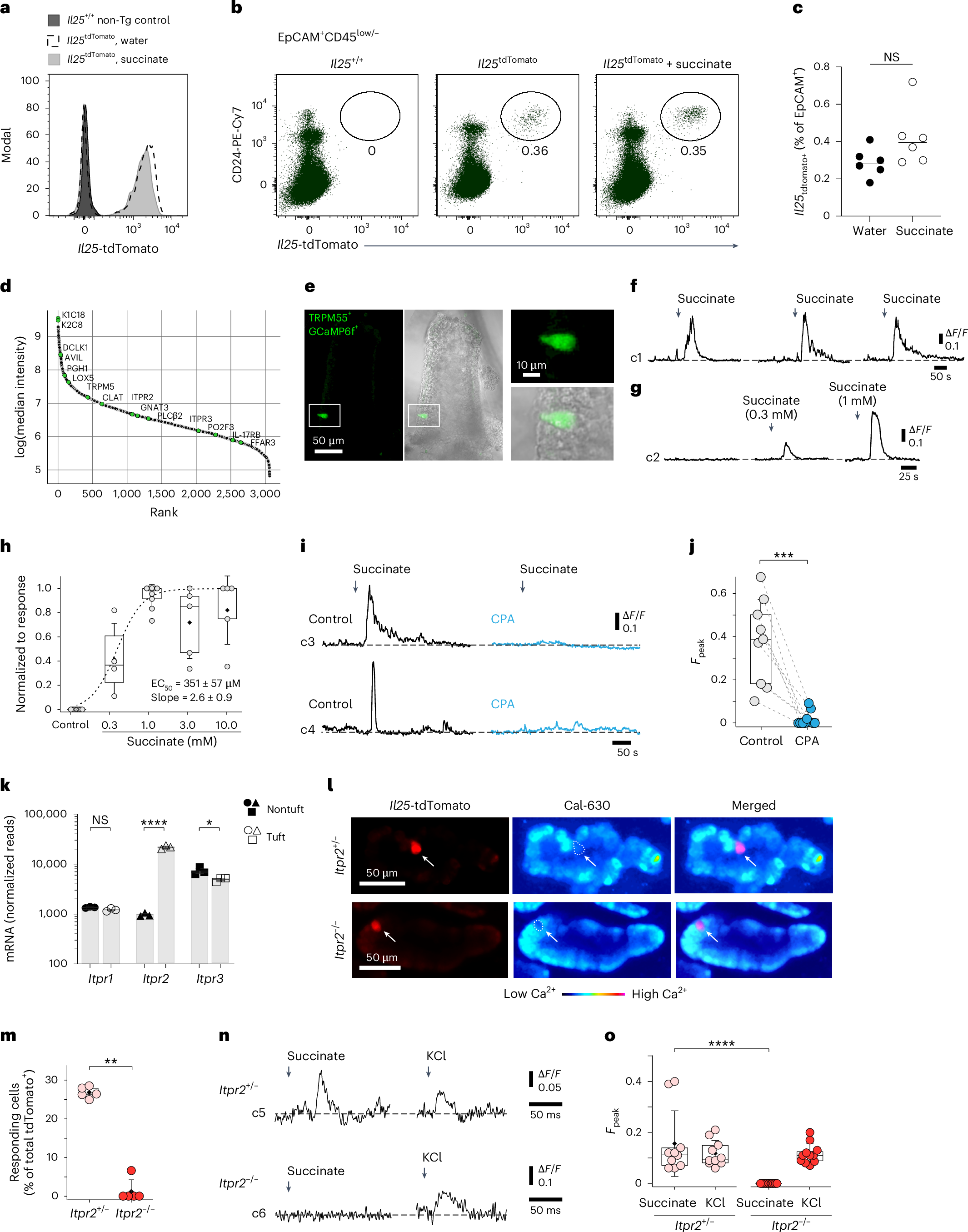
Fig. 2: Succinate-induced tuft cell activation depends on IP3R2-mediated cytosolic Ca2+ activity.

a–c, Il25tdTomato reporter mice were treated with succinate or regular drinking water. The small intestine was analyzed on day 4. a, Il25tdTomato expression in CD24+EpCAM+ tuft cells determined by flow cytometry and compared to tuft cells from a reporter-negative mouse. b, Frequencies of Il25tdTomato+CD24+ tuft cells gated on EpCAM+CD45low/– cells. c, Percentage of Il25tdTomato+ cells (n = 6 mice). d, Proteins detected by liquid chromatography–mass spectrometry (LC–MS) in tuft cells, ranked by relative abundance. Tuft cell-specific marker proteins are labeled with their UniProt identifiers (n = 5 mice). e–j, Tuft cell Ca2+ activity in Trpm5Cre; R26GCaMP6f mice. e, Tuft cells (green) in ex vivo scraped villus preparations; a GCaMP6f-expressing tuft cell (white box) is magnified. f, Reproducible Ca2+ response time courses of a tuft cell induced by 1 mM succinate. g, Ca2+ response time courses of a tuft cell to increasing succinate concentrations and no succinate control (n = 4–10 tuft cells, villus preparations from two to three mice). h, Dose–response curve of Ca2+ peak responses normalized to the maximum response of a tuft cell. i, Example traces of tuft cells stimulated with 1 mM succinate before (control) and after 10 μM CPA (blue). j, Peak Ca2+ responses from preparations as in h. Fpeak values in nine random tuft cells (villus preparations from three mice) are shown. k, Itpr1, Itpr2 and Itpr3 mRNA expression in tuft and nontuft cells from the small intestine (published dataset: Nadjsombati et al.8; n = 3 mice). l–o, Tuft cell Ca2+ activity with the Cal-630 indicator dye in villus preparations from Il25tdTomato Itpr2+/– and Itpr2–/– mice. l, Il25tdTomato-expressing tuft cells (red) after Cal-630 indicator loading. m, Percentage of succinate-responding tuft cells (n = 107–117 tuft cells from five mice per genotype; Mann–Whitney test). n,o, Examples of Ca2+ response time courses (n) and quantification of peak response (o) to 1 mM succinate and 60 mM KCl (positive control) in tuft cells from Il25tdTomato Itpr2+/– and Itpr2–/– mice (Fpeak values of 10–11 independent tuft cell measurements from three mice per genotype). Data were analyzed using the Mann–Whitney test (c, h, m, o), a paired t test (j) or a two-tailed unpaired t test (k). Box plots display the interquartile (25–75%) ranges, median (line) and mean (black square) values with whiskers indicating s.d. values. *P = 0.01–0.05; **P = 0.01–0.001; ***P = 0.001–0.0001; ****P < 0.0001; NS (no significance), P ≥ 0.05.