Fig. 2: PBM, SPR and EMSA evidence of NF-κB binding to a novel DNA motif.
From: Stepwise neofunctionalization of the NF-κB family member Rel during vertebrate evolution

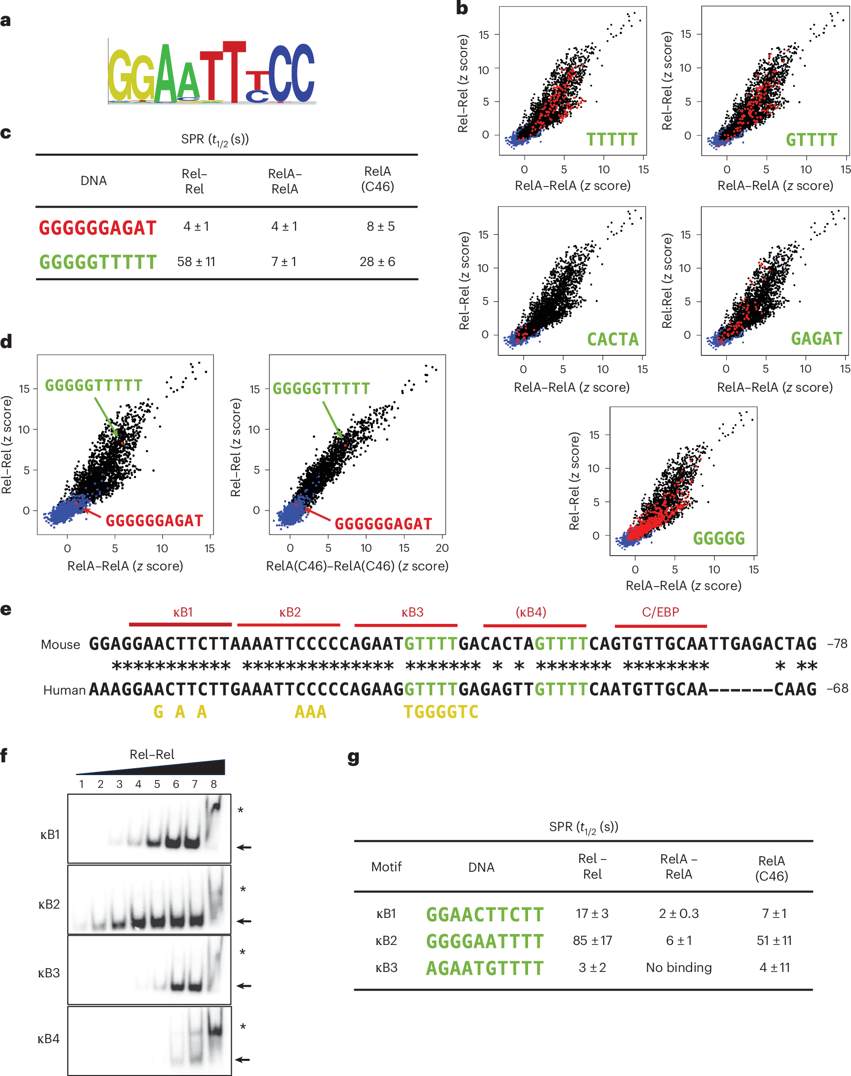
a, A consensus motif for RelA and Rel homodimers is shown28. b, PBM scatter plots comparing binding (z score) of RelA (x axis) and Rel (y axis) homodimers to a range of oligonucleotides. Oligonucleotides containing the sequence shown in each graph are highlighted (red), revealing strong binding (z > 4) to many oligonucleotides containing TTTTT or GTTTT. Strong binding was observed for smaller percentages of oligonucleotides containing CACTA, GAGAT or GGGGG. The diagonal shows that RelA and Rel had similar DNA preferences. However, determination of their relative affinities for a motif requires use of SPR. c, SPR results showing that Rel homodimers bound to GGGGGTTTTT with a slower off-rate than GGGGGGAGAT. Mean values with standard deviations are shown from three independent experiments. The RelA(C46) chimera exhibited a slower off-rate than RelA homodimers, confirming the importance of the 46 Rel residues. d, The locations of the oligonucleotides from c are shown on PBM profiles. e, Partial mouse and human Il12b promoter sequences are shown, with conserved nucleotides indicated (asterisks). The previously described Rel homodimer binding sites (κB1 and κB2) and a binding site for C/EBP proteins are indicated. Two additional potential NF-κB binding motifs (κB3 and κB4) are also indicated. GTTTT sequences are highlighted (green). The κB4 motif is shown in parentheses because of its uncertain functional relevance. Sequences in yellow correspond to mutations used for the functional experiment shown in Fig. 3c. f, EMSAs were performed with probes containing each potential NF-κB motif from the mouse Il12b promoter. Increasing concentrations of recombinant Rel RHR homodimer were used. An image representative of two independent experiments is shown. The locations of the predicted homodimer–DNA complexes are indicated (arrowheads), as well as complexes that may represent aggregates (asterisks). g, SPR was used to determine off-rates of Rel, RelA and RelA(C46) RHR homodimers with the Il12b κB1, κB2 and κB3 motifs (note that the κB2 motif sequence is the opposite strand of the motif in e). No reproducible binding was observed with the κB4 sequence. Mean values and standard deviations from three independent experiments for each protein and DNA probe are shown.