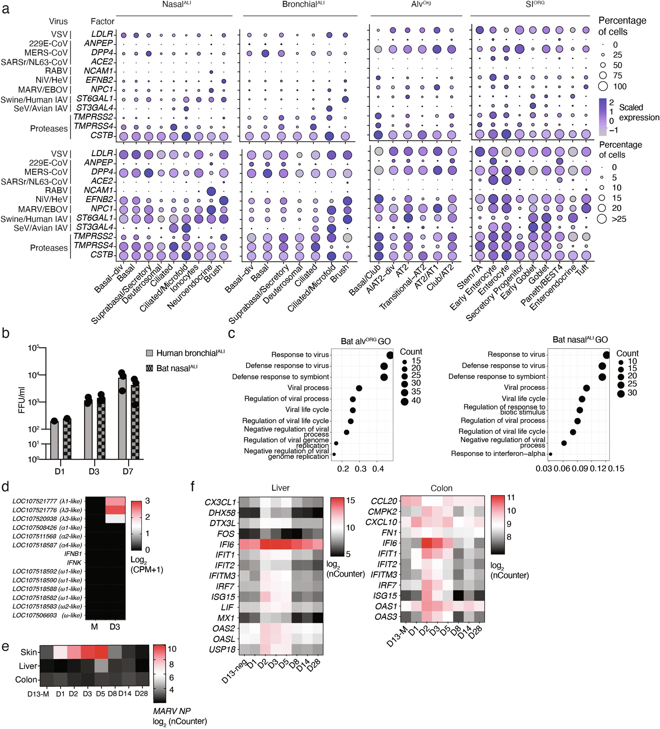
Extended Data Fig. 6: Characterization of virus entry factor expression and antiviral responses to MARV infection in R. aegyptiacus organoids and animals.
From: Bat organoids reveal antiviral responses at epithelial surfaces

a, Seurat DotPlot analysis showing the average expression of virus entry factors of cell types in the bat nasalALI, bronchialALI, alvORG or SIORG scRNA-seq dataset. Dot size, the percentage of an individual cell type expressing a given marker. Color intensity, the scaled average expression value. Dot sizes were set to a maximum percentage of 50% (top) or 25% (bottom). Genes expressed by more than 50% or 25% of cells have the same dot size. b, MARV (Musoke) titer (in focus forming units per ml (FFU/ml)) measured from combined solutions of apical washes and basal chamber medium of infected human BronchialALI (n = 3) or bat NasalALI (n = 3) after one-, three- or seven-days post infection. c, Gene ontology (GO) enrichment analysis, performed using clusterProfiler, revealed biological processes significantly enriched among genes upregulated in MARV-infected vs. mock-infected bat alvORG, or in bat nasalALI at day 5 vs. day 1 post-infection. The top 10 enriched biological processes are shown. The x axis indicates the ratio of enriched to total genes within each GO term. Dot size reflects the number of enriched genes per pathway. d, Heatmap showing normalized gene expression (log2-counts per million + 1) from bulk RNA-seq for IFN subtypes in MARV-infected or mock-infected bat alvORG. Each mRNA value represents the average of three biological replicates. Days post-infection are indicated (D3: day 3 post infection, M: day 3 mock-infected). e, Heatmap displaying log₂-normalized gene expression of MARV NP from reanalyzed public nCounter NanoString data of skin, liver, and colon samples from MARV-infected R. aegyptiacus (n = 4–6). Each mRNA value represents the average of four to six animals present in the dataset. Days post-infection are indicated (D1–D28, D13-M: day 13 mock-infected). f, Heatmap displaying log₂-normalized gene expression of ISGs from reanalyzed public nCounter NanoString data of liver and colon samples from MARV-infected R. aegyptiacus (n = 4–6). Each mRNA value represents the average of four to six animals present in the dataset. Days post-infection are indicated (D1–D28, D13-M: day 13 mock-infected).