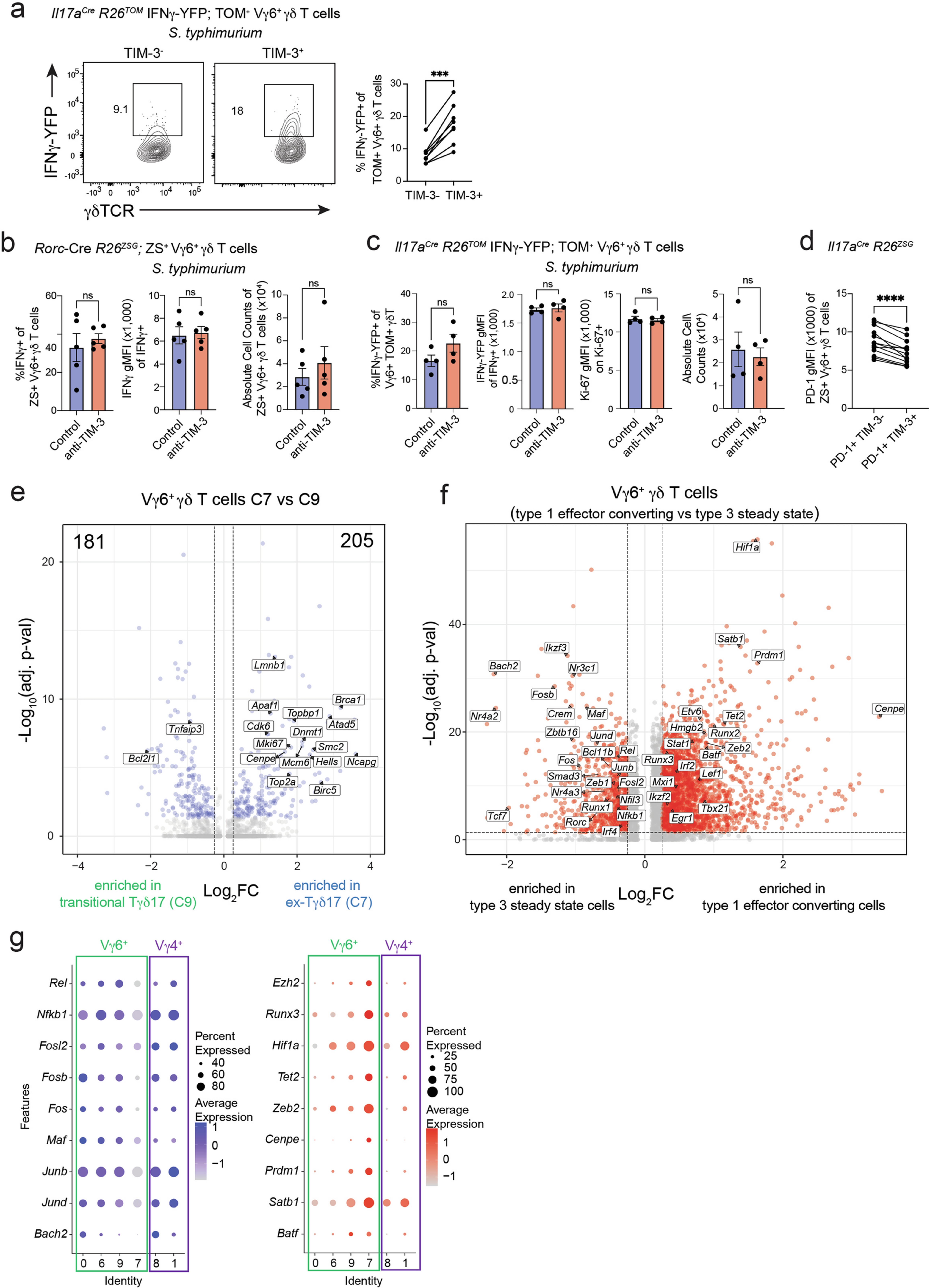
Extended Data Fig. 3: Effector-converted Vγ6+ Tγδ17 cells have distinct transcriptional profiles compared to steady state.
From: Restriction of innate Tγδ17 cell plasticity by an AP-1 regulatory axis

(a) IFNγ-YFP expression in fate-mapped TIM-3− or TIM-3+ Vγ6+ TOM+ γδ T cells from naïve and S. typhimurium-infected Il17aCre R26TOM IFNγ-YFP mice. Summary plot pooled from two experiments, n = 8 mice. (b, c) Flow cytometric analysis of colonic Vγ6+ γδ T cells at 4 days post S. typhimurium infection, following daily intraperitoneal injections of either an isotype control or anti-TIM-3 antibody: (b) Fate-mapped Vγ6+ ZS+ γδ T cells from Rorc-Cre R26ZSG mice. Summary data include IFNγ expression after 4 h PMA/ionomycin stimulation and the absolute number of unstimulated Vγ6+ ZS+ γδ T cells (one experiment; n = 5 per condition). (c) Fate-mapped Vγ6+ TOM+ γδ T cells from Il17aCre R26TOM IFNγ-YFP mice. Data show IFNγ-YFP expression, Ki-67 expression, and the total number of Vγ6+ TOM+ γδ T cells (one experiment; n = 5 per condition). (d) Summary data for PD-1 gMFI in PD-1+TIM-3− or PD-1+TIM-3+ Vγ6+ ZS+ γδ T cells from three experiments, n = 13 mice. (e) Volcano plot for differentially expressed genes between C7 vs C9 Vγ6+ Tγδ17 cells with blue dots having p-val adj < 0.05 and log2FC > 0.25. (f) Volcano plot of differentially expressed transcription factors in type 1 converting Vγ6+ γδ T cell clusters (C7 + C9) compared to type 3 steady state clusters (C0 + C6) with red dots having p-val adj < 0.05 and log2FC > 0.25; FC, fold change. (g) Dot plot for Tγδ17 cell clusters for select transcriptional regulators downregulated (left) or upregulated (right) in Vγ6+ Tγδ17 cells with Vγ4+ Tγδ17 cells for comparison. All results represent mean ± s.e.m. Two-tailed paired t-test for a, d, two-tailed unpaired t-test for b, c, and Seurat MAST test (GLM framework) was used for differential expression in e, f. ***P < 0.001; ****P < 0.0001; ns, not significant (two-tailed paired Student’s t-test). Numbers in flow plots represent percentages of cells in the gate.