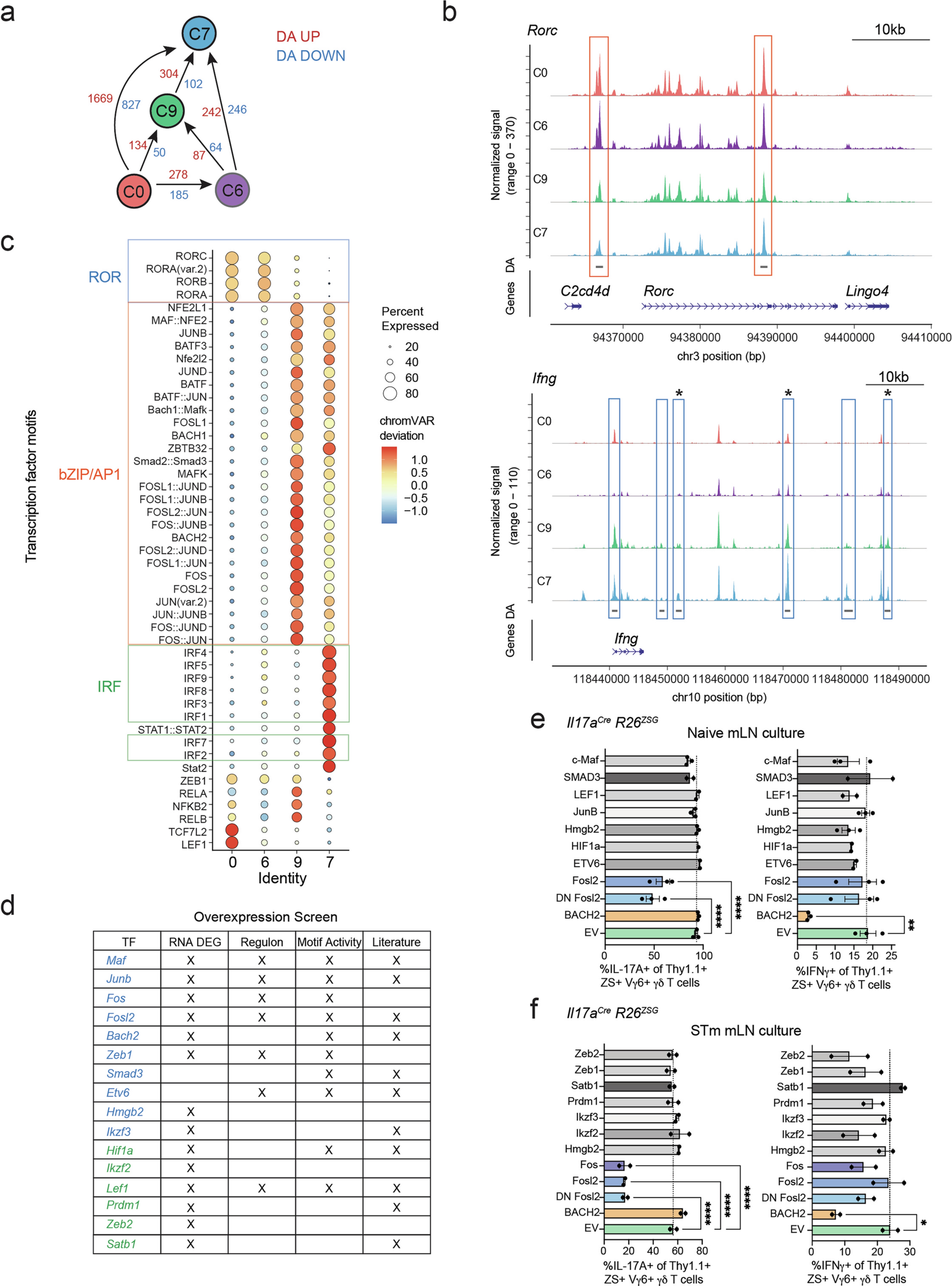
Extended Data Fig. 4: BACH2 and AP-1 TFs regulate Vγ6+ Tγδ17 plasticity in vitro.
From: Restriction of innate Tγδ17 cell plasticity by an AP-1 regulatory axis

(a) Schematic of Vγ6+ Tγδ17 cluster 0, 6, 9, and 7 for number of regions differentially accessible (DA) (p < 0.05) with regions increasing (UP, red) and decreasing (DOWN, blue) in accessibility. (b) Pseudobulk scATAC-seq CoveragePlots for Rorc and Ifng loci for Vγ6+ Tγδ17 cluster 0, 6, 9, and 7. Rectangle highlights regions with significant differential accessibility (p < 0.05) shown for decreasing (orange) or increasing (blue) in accessibility. Asterisks indicate JunB CUT&RUN binding in Vγ6+ Tγδ17 cells. (c) Motif activity dot plot of Vγ6+ Tγδ17 clusters using chromVAR with colored boxes highlighting specific TF families. (d) TFs in Vγ6+ Tγδ17 cell overexpression screen. X’s in RNA DEG column means the TF of interest is a DEG at some point along trajectory. X in Regulon column means the TF is significant in regulon analysis. X in Motif Activity column means TF has differential motif activity (chromVAR) during conversion. X in Literature column means TF is implicated in type 3 lymphocyte regulation. Blue TFs predicted to stabilize type 3 program and green TFs predicted to promote type 1 conversion. (e) Flow cytometric analysis of cytokine production from day 9 Tγδ17 mLN culture. Gated on transduced Vγ6+ (Vγ4−) Thy1.1+ ZS+ γδ T cells from steady state Il17aCreR26ZSG mice after 4 h PMA/Ionomycin stimulation. Summary graph pooled from two independent experiments. (f) Same as in e but from S. typhimurium infected Il17aCreR26ZSG mice. Summary graph from one independent experiment. For e, all conditions have n = 3 except SMAD3, LEF1, HIF1a, and ETV6, which have n = 2; for f, all conditions have n = 2. Statistical analyses included the LR framework test with Signac for differential accessibility calling in a, b, and chromVAR z-score based deviation test in c, and ordinary one-way ANOVA tests for e, f. Results represent mean ± s.e.m. *P < 0.05; **P < 0.01; ****P < 0.0001; DEG, differentially expressed gene; ns, not significant.