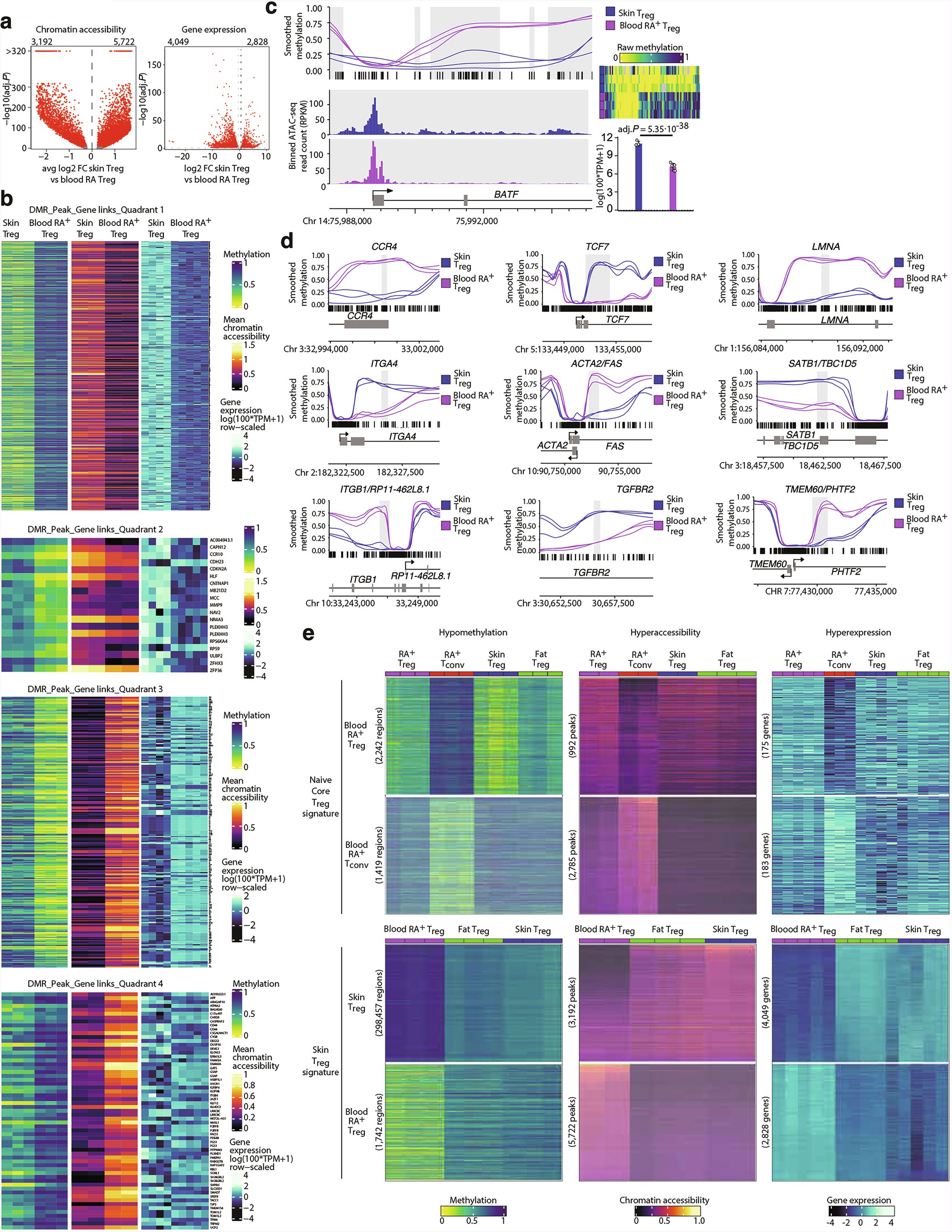
Extended Data Fig. 3: Details and examples of the ‘skin Treg ’ signature.

a, Volcano plots for differential analyses on the chromatin accessibility and gene expression level (corresponding to heat maps in Fig. 3a). Features shown in red are considered statistically significant. Numbers at the top indicate the numbers of features displaying statistical significance. P values for chromatin accessibility, two-tailed likelihood ratio test (see Methods, n = 4,091 skin Treg cells, 5,687 blood CD45RA+ Treg cells), adjusted using Bonferroni correction; P values for gene expression, two-tailed Wald test based on the raw count matrix as implemented in DESeq2 (see Methods; n = 4 skin Treg cell donors, 5 blood CD45RA+ Treg cell donors; unpaired sample structure), adjusted using Benjamini-Hochberg correction. b, Methylation (left), chromatin accessibility (middle) and gene expression (right) of features in DMR-peak-gene links, stratified by quadrant (see Fig. 3b). Labels on the right indicate the genes in each DMR-peak-gene link. Parts of this panel are duplicated from Fig. 3a as the same features are shown. c, Smoothed methylation and chromatin accessibility for a selected DMR-peak-gene link together with corresponding raw methylation for each shown CpG site (top right heat map; rows indicate donors; columns indicate CpG sites; gray fields indicate missing values) and expression of the associated gene (bottom right bar chart; mean ± s.d.). Highlighted regions mark DMRs (methylation track) and differential peaks (accessibility track). Vertical lines at the bottom of the methylation track mark CpG sites. Dashed boxes mark the locations of amplicons used for validation of methylation differences. Gene expression P value, two-tailed Wald test (see Methods; n = 4 skin donors, 5 blood donors) with Benjamini-Hochberg correction. Expression bar charts are duplicated from Fig. 5 as they correspond to the same gene. d, Methylation for selected genomic regions. Highlighted regions mark DMRs. Vertical lines at the bottom of the methylation tracks mark CpG sites. e, DMRs (left), differentially accessible peaks (middle) and differentially expressed genes (right; row-scaled) between blood CD45RA+ Treg cells, blood CD45RA+ Tconv cells, shown together with corresponding values in skin Treg cells and fat Treg cells (‘core naïve Treg’ signature, upper panel), and between blood CD45RA+ Treg cells, fat Treg cells and skin Treg cells (‘skin Treg ’ signature, lower panel). Rows indicate genomic regions (left, middle) or genes (right). Columns indicate samples from individual donors, with n = 3 donors for methylation data, n = 2 skin Treg / blood CD45RA+ Treg / blood CD45RA+ Tconv donors and 3 fat Treg donors for accessibility data, or n = 3 blood CD45RA+ Tconv donors, 4 skin Treg donors and 5 blood CD45RA+ Treg / fat Treg donors for gene expression data. Parts of this panel are duplicated from Figs. 2a and 3a as the same features are shown. Data are representative of two or more independent experiments with two or more individual donors.