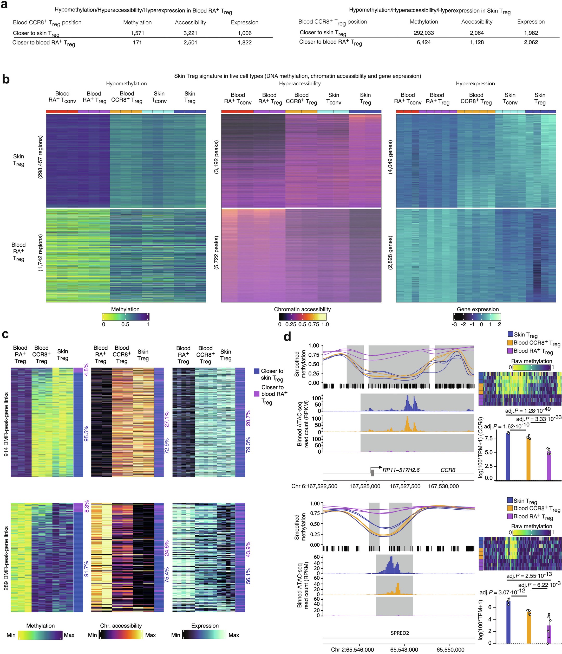
Extended Data Fig. 6: The ‘Skin Treg ’ signature across many cell types and the molecular positioning of blood CCR8+ Treg cells.

a, Feature numbers (that is numbers of DMRs, differentially accessible peaks and differentially expressed genes) underlying blood CCR8+ Treg cell positionings shown in Fig. 5a. b, Methylation, chromatin accessibility and gene expression for the ‘skin Treg ’ signature in skin Treg cells, skin Tconv cells, blood CCR8+ Treg cells, blood CD45RA+ Treg cells and blood CD45RA+ Tconv cells. Parts of this panel are duplicated from Fig. 3a as the same features are shown. c, Methylation (left), chromatin accessibility (middle) and gene expression (right) of features that belong to DMR-peak-gene links with hypomethylation in skin Treg cells (top) or blood CD45RA+ Treg cells (bottom). Columns indicate samples from different donors (left, right) or donor-wise mean accessibility across cells (middle). n = 3 donors on the methylation level, 2 donors on the accessibility level, 4 (skin Treg) and 5 (blood CCR8+ Treg, blood CD45RA+ Treg) donors on the expression level. Annotation bars on the right of each heat map indicate whether blood CCR8+ Treg cells are closer to skin Treg cells or closer to blood CD45RA+ Treg cells with respect to a feature (based on the mean across donors; see Methods for details). Parts of this panel are duplicated from Fig. 5a as the same features are shown. d, Smoothed methylation and chromatin accessibility in regions where chromatin accessibility of the overlapping peak places blood CCR8+ Treg cells closer to skin Treg cells (top) and closer to blood CD45RA+ Treg cells (bottom). These regions are shown together with corresponding raw methylation for each displayed CpG site (top right heat maps; rows indicate donors; columns indicate CpG sites; gray fields indicate missing values) and expression of the associated gene (bottom right bar charts; mean ± s.d.). Highlighted regions mark DMRs (methylation tracks) and differential peaks (accessibility tracks). Vertical lines at the bottom of the methylation tracks mark CpG sites. P values, two-tailed Wald test based on the raw count matrix as implemented in DESeq2 (see Methods; n = 4 skin Treg donors, 5 blood CCR8+ Treg donors, 5 blood CD45RA+ Treg donors; unpaired sample structure) with Benjamini-Hochberg correction. Data are representative of two or more independent experiments with two or more individual donors.