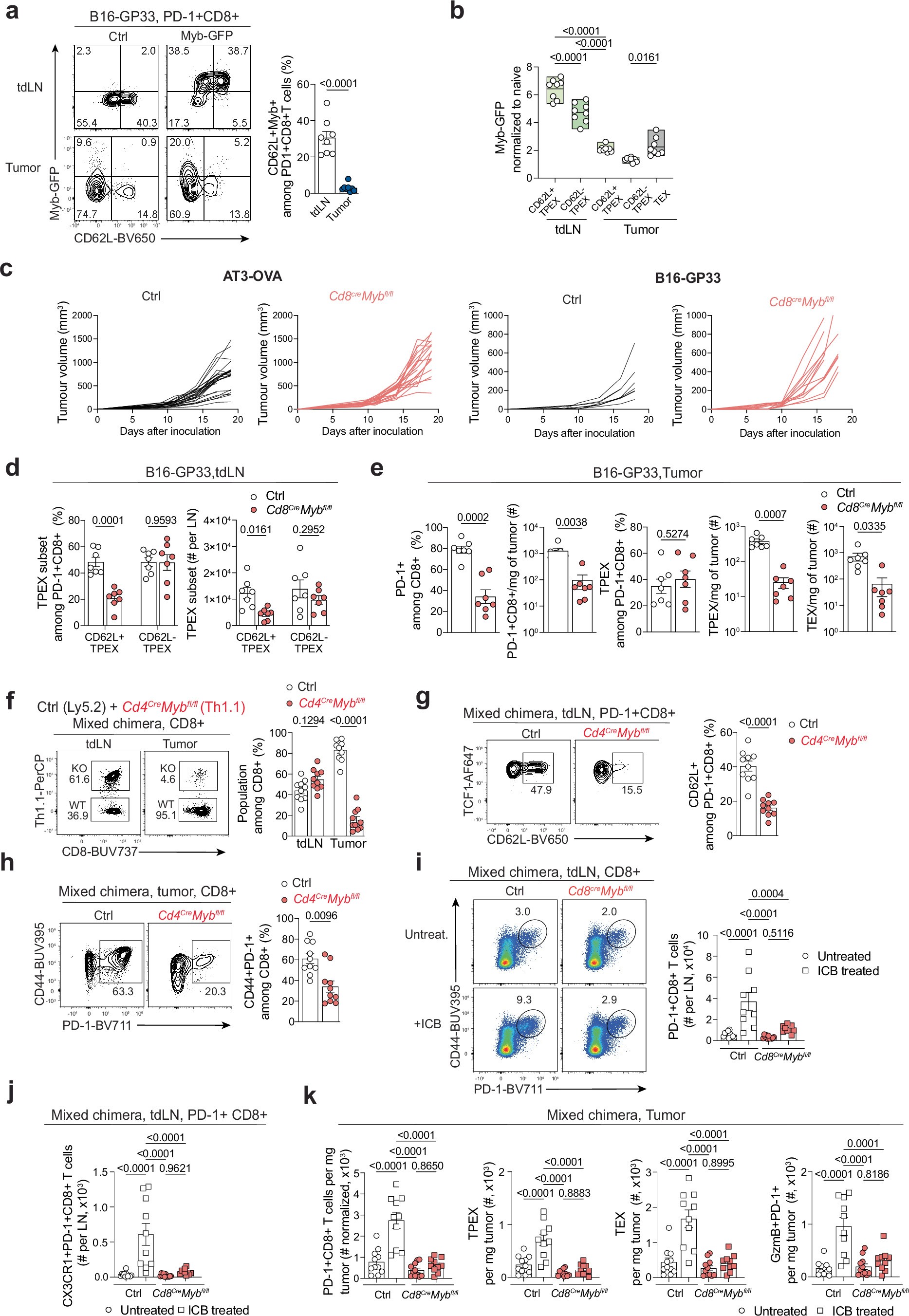
Extended Data Fig. 8: MYB expression is restricted to TPEX cells in tumor-draining lymph nodes and is essential for sustaining CD8⁺ T cell responses and checkpoint blockade efficacy.
From: Lymph-node-derived stem-like but not tumor-tissue-resident CD8+ T cells fuel anticancer immunity

(a,b) CD8+ T cells from tdLNs and tumors of B16-GP33 tumor-bearing MybGFP reporter mice or C57BL/6 (Ctrl) were analyzed. Contour plots show Myb-GFP+ CD62L+ cells within PD-1+ CD8+ T cells in the tdLN and tumor (n = 8) (a). Quantification of Myb-GFP expression in CD62L+ and CD62L− TPEX cells from tdLNs and CD62L+, CD62L− TPEX and TEX cells from tumors, normalized to naïve cells of B16-GP33 bearing MybGFP reporter mice (n = 8) tdLN: CD62L+ TPEX (minimum 5.4, maximum 7.3, median 6.7, 25% percentile 5.6, 75 percentile 7.0) CD62L− TPEX (minimum 3.5, maximum 5.6, median 4.8, 25% percentile 4.2, 75 percentile .45) Tumor: CD62L+ TPEX (minimum 1.9, maximum 2.6, median 2.1, 25% percentile 1.9, 75 percentile 2.1) CD62L− TPEX (minimum 1.0, maximum 1.5, median 1.3, 25% percentile 1.2, 75 percentile 1.4) TEX (minimum 1.6, maximum 3.4, median 2.0, 25% percentile 1.8, 75 percentile 2.8) (b). (c) Cd8CreMybfl/fl or Mybfl/fl (Ctrl) mice were injected with AT3-OVA or B16-GP33 and tumor growth was monitored over time. Individual tumor volume curves in AT3-OVA bearing (left, (Cd8CreMybfl/fl (n = 26) or Mybfl/fl (Ctrl, n = 20)) and B16-GP33-bearing (right, Cd8CreMybfl/fl (n = 12) or Mybfl/fl (Ctrl, n = 8)) are shown. (d) Frequencies (left), and numbers per LN (right) of CD62L+ and CD62L− TPEX cells among PD-1+CD8+ T cells in tdLNs from B16-GP33-bearing Cd8CreMybfl/fl (n = 7) or Mybfl/fl (Ctrl) (n = 7) mice. (e) Frequencies (left), and numbers per mg of tumor (right) of PD-1+ cells among CD8 + T cells (left) of TPEX cells (middle) and TEX cells (right) among PD-1+ CD8+ T cells from tumors of B16-GP33-bearing Cd8CreMybfl/fl (n = 7) or Mybfl/fl (Ctrl) (n = 7) mice. (f-h) AT3-OVA tumor-bearing mixed bone marrow chimeric mice containing congenically marked Cd4CreMybfl/fl and Mybfl/fl (Ctrl) CD8+ T cells (n = 10). (f) Contour plots (left) and quantification (right) showing CD8+ T cells within the tdLN and tumor of chimeric mice. (g) Contour plots and quantification showing CD62L+ cell among PD-1+ CD8+ T cells within tdLN. (h) Contour plots and quantification showing PD-1+ among CD8+ T cells within tumors. (i-k) AT3-OVA tumor-bearing mixed bone marrow chimeric mice containing congenically marked Cd8CreMybfl/fl and Mybfl/fl (Ctrl) CD8+ T cells were treated or left untreated (n = 11) with anti-PDL-1 and anti-CTLA-4 (n = 10) (three doses). Contour plots and quantification showing PD-1+ CD8+ T cells (i) or CX3CR1+ PD-1+ CD8+ T cells (j) within tdLN in treated and untreated mice. (k) Quantification showing PD-1+ CD8+ T cells (left) or TPEX, TEX (middle) and Gzmb+ (right) PD-1+ CD8+ T cells per mg of tumor in treated and untreated mice. Numbers are normalized to ratios of Cd8CreMybfl/fl and Mybfl/fl (Ctrl) naïve CD8+ T cells (i-k). Flow cytometry plots are representative. Data are representative of or pooled from two independent experiments. P values were calculated using two-tailed unpaired t-tests (a,d-h) or two-way ANOVA with Tukey’s comparisons test (b,i-k).