Extended Data Fig. 3: Additional data related to Fig. 3.
From: A STUB1–CHIC2 complex inhibits CD8+ T cells to restrain tumor immunity

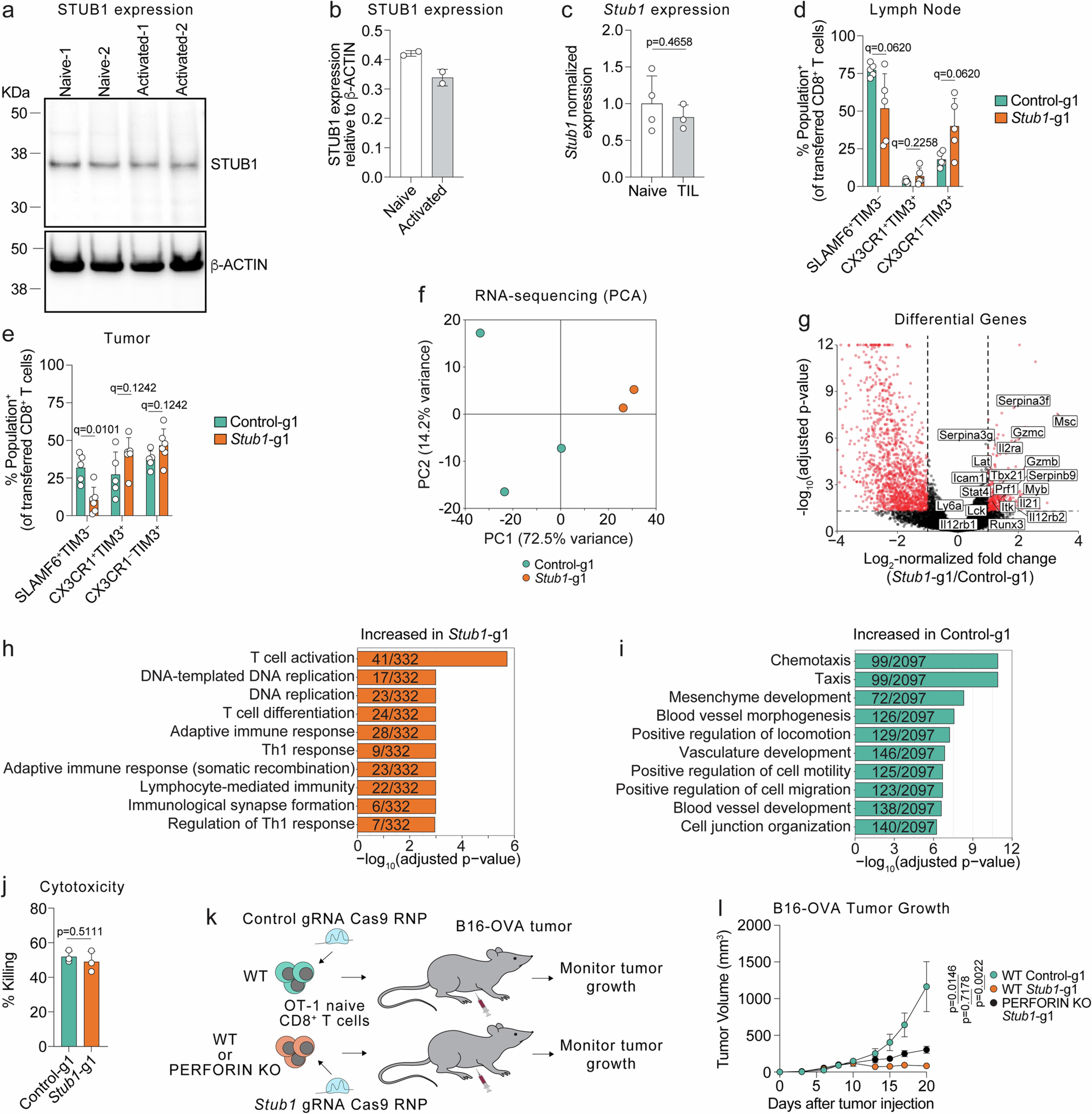
(a-b) Western Blots (a) and protein quantification (b) of STUB1 and β-ACTIN from naive or activated CD8+ T cells (n = 2 biological replicates per group). (c) Stub1 expression normalized to 18S rRNA from naive CD8+ T cells and CD44+ intratumoral CD8+ T cells. (n = 3-4 biological replicates per group, two-sided Student’s unpaired t-test). (d-e) Control-g1- and Stub1-g1-nucleofected naive OT-1 T cells were transferred into mice subsequently challenged with B16-OVA tumors. The percentages of SLAMF6+ TIM3−, CX3CR1+ TIM3+, and CX3CR1− TIM3+ cells were quantified in the (d) tdLN and (e) tumor (n = 5-6 mice per group, multiple two-sided Student’s unpaired t-tests with FDR correction, q-value < 0.025 is significant). (f-i) RNA sequencing of control and Stub1 KO OT-1 T cell isolated from B16-OVA tumors (n = 2-3 biological replicates per group). (f) Principal component analysis of intratumoral OT-1 T cells. (g) Differential genes in Stub1 KO vs. control cells. Dotted lines indicate fold change of –1 or 1 (x-axis) and adjusted p-value of 0.05 (y-axis), (two-sided DESeq2 adjusted for multiple comparisons). (h-i) Enriched signatures in the Stub1 KO cells (h) or control cells (i). Gene ratios are plotted for each bar (hypergeometric test adjusted for multiple comparisons). (j) Percentage of killing of SIINFEKL-pulsed B16 tumor cells by Control-g1- or Stub1-g1-nucleofected OT-1s (n = 3 biological replicates per group, two-sided Student’s unpaired t-test). (k-l) Schematic (k) and tumor growth curves (l) following transfer of WT Control-g1-, WT Stub1-g1-, or PERFORIN KO Stub1-g1-nucleofected naive OT-1 CD8+ T cells into mice that were subsequently challenged with B16-OVA tumor cells (n = 9-10 mice per group, one-sided one-way ANOVA with Tukey’s multiple comparisons test). Data represent: mean and s.d. (b-e,j) or mean and s.e.m. (l). All experiments were performed twice (except f-i, performed once).