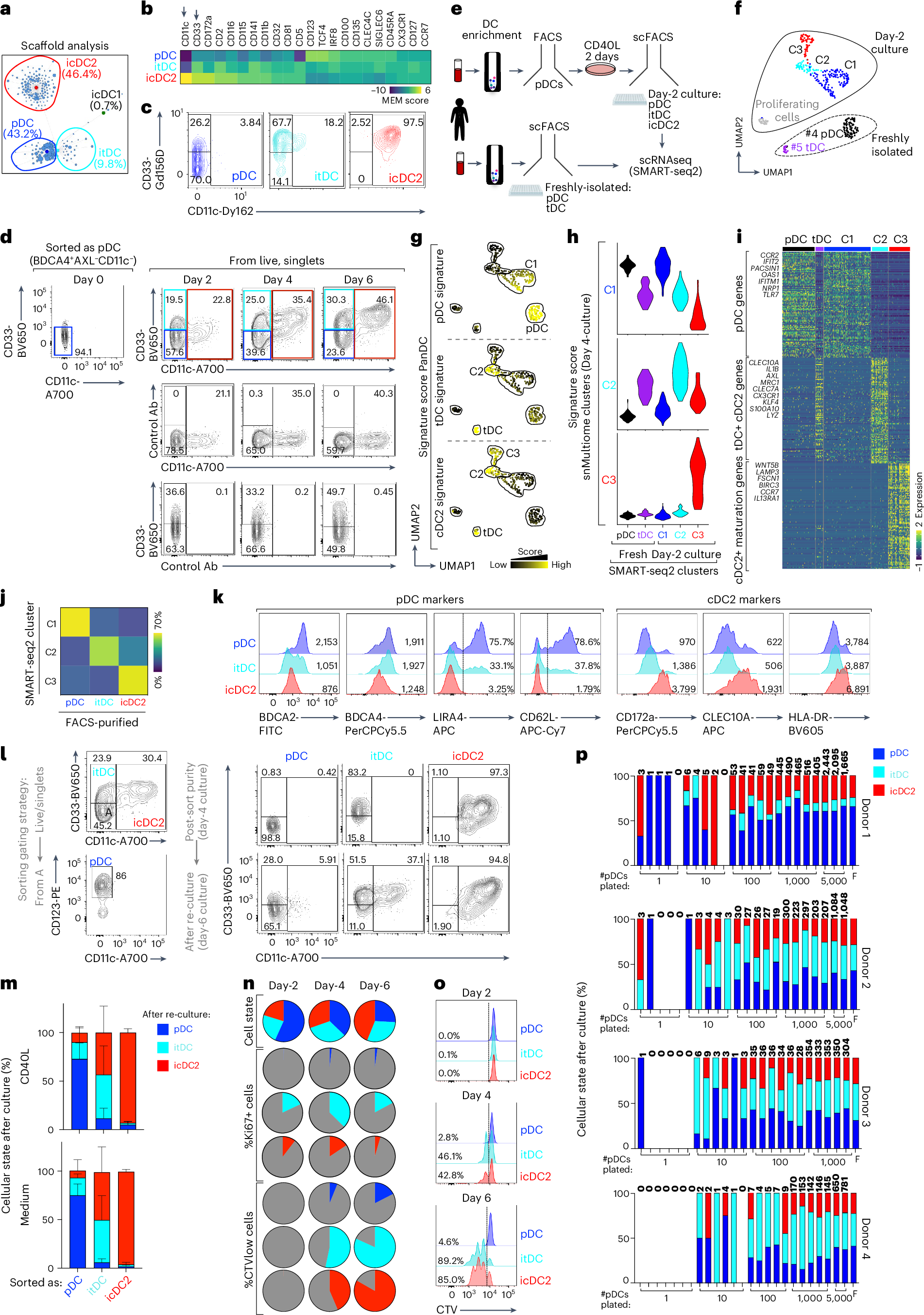
Fig. 2: The icDC2s are a stable endpoint of pDC differentiation.
From: TNF and type I interferon crosstalk controls the fate and function of plasmacytoid dendritic cells

a, Scaffold map of CyTOF data from pDCs cultured 6 d with CD40L (one of three donors, three experimental). b, Marker enrichment modeling scores for cells falling within pDC, tDC and cDC2 clusters from a. c, CyTOF gating strategy for pDCs, itDCs and icDC2s based on CD33 and CD11c. d, Flow cytometry expression of CD33 and CD11c in pDCs cultured with CD40L for 0, 2, 4, or 6 d. The middle and bottom plots show staining controls (five donors, five experimental). e, SMART–seq2 experimental setup: pDCs from two blood donors cultured 2 d with CD40L and single-cell sorted (scFACS) as pDCs, itDCs or icDC2s (gating in d). Fresh pDCs and tDCs were also scFACS and sequenced. f, SMART–seq2 UMAP colored by unsupervised clustering. g,h, Signature scores of panDC snMultiome–seq populations (g) and day 4 culture clusters C1–C3 (h) projected onto SMART–seq2 clusters. i, Heatmap of top 100 DEGs between SMART–seq2 clusters C1–C3. j, Correlation between sorted cell types and SMART–seq2 clusters C1–C3. k, Flow cytometry protein expression in day 4 cultures with numbers indicating geometric mean fluorescence intensity (gMFI) or percentage of positive cells (1 of 9 (BDCA2), 1 of 4 (BDCA4), 1 of 5 (LILRA4, CD62L), 1 of 7 (CD172a, CLEC10A) and 1 of 14 (HLA-DR) donors; 4–14 experimental; Extended Data Fig. 3d). l, FACS purification strategy (day 4; left); CD33 and CD11c profiles post-sort (day 4) and after re-culture with CD40L (right, day 6) (one of five donors, five experimental). m, As in l, but percentage of pDCs, itDCs and icDC2s after re-culturing with CD40L (n = 5 donors, 5 experimental) or medium (IL-3) alone (n = 4 donors, 4 experimental) (mean + s.d.; Extended Data Fig. 4a–e). n, Pie charts of pDC, itDC and icDC2 frequencies over time (top), with Ki67+ (middle) and CTVlow (bottom) fractions (n = 3 donors, 3 experimental). o, As in n, but representative CTV histogram for a donor. p, Single-cell differentiation assay: sorted CTV-labeled pDCs were plated at 1–5,000 cells per well with CFSE-labeled filler (F) pDCs and cultured for 4 d. The bar graphs show the percentage of pDCs, itDCs and icDC2s among CTV+ cells; the numbers on top indicate recovered cells (n = 4 donors, 4 experimental).