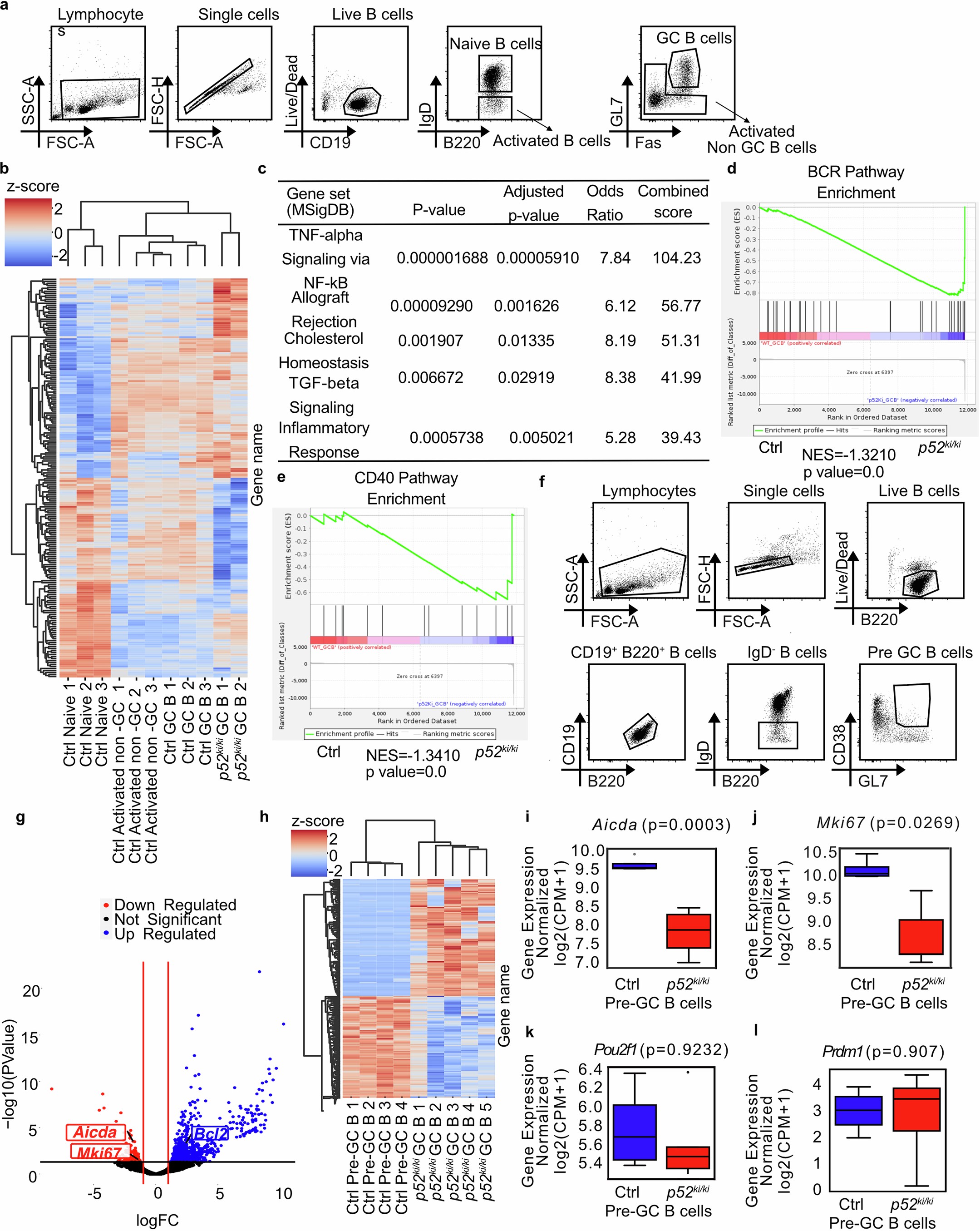
Extended Data Fig. 5: p52-ETS1 interaction regulates gene expression in GC and pre-GC B cells.
From: The transcription complex p52–ETS1 is essential for germinal center formation

(a) Representative gating strategy showing the identification and sorting of various B cell populations for RNA-seq: naïve B cells (CD19+ IgD+), GC B cells (CD19+ IgD−GL7+FAS+) and activated non-GC B cells (CD19+ IgD−GL7−FAS−). b-e, RNA-seq analyses of splenic B cell populations (naïve, activated non-GC and GC B cells) sorted from control (Ctrl) and p52ki/ki mice 9 days post NP-OVA and alum immunization. (b) Heatmap of DEGs for different B cell populations from mice. 1, 2 and 3 refer to an individual mouse. Z-scores of log2 (CPM + 1) of gene expression are calculated and plotted as heatmap. (c) Gene sets enriched for DEGs between p52ki/ki and Ctrl GC B cells analyzed by Enrichr using gene signatures from MSigDB Hallmark (adjusted p-value < 0.05). Top 5 enrichments are shown based on p-value ranking. Enrichment of genes upregulated by (d) BCR and (e) CD40, highly expressed in p52ki/ki GC B cells compared to Ctrl GC B cells analyzed by GSEA. NES, normalized enrichment score. f-l, RNA-seq analyses of splenic pre- GC B cells sorted from of Ctrl and p52ki/ki mice 9 days post NP-OVA and alum immunization (f) Representative gating strategy showing the identification and sorting of live pre-GC B cells (CD19+ IgD−GL7+CD38+) for RNA-seq. (g) Volcano plot of DEGs (2-fold; p < 0.05) between Ctrl and p52ki/ki pre-GC B cells. (h) Heatmap of DEGs in pre-GC B cells from mice. 1, 2, 3, 4 and 5 refer to an individual mouse. Z-scores of log2 (CPM + 1) of gene expression are calculated and plotted as heatmap. Normalized gene expression of (i) Aicda, (j) Mki67, (k) Pou2f1and (l) Prdm1 presented as log2 count per million (CPM) based on RNA-seq in (g) of Ctrl and p52ki/ki pre-GC B cells. Box plots show median (center line), interquartile range (box: 25th to 75th percentile), and whiskers extending to data points within 1.5× the IQR. Points beyond are shown as outliers. g,i-l, Data from n = 4 Ctrl mice and n = 5 p52ki/ki mice. Statistical analyses were performed using empirical Bayes moderated t-test. Mice were sex matched per experiment using both 8-12 weeks old male and female mice.