Fig. 6: pDC heterogeneity and function are dynamically modulated by IFN-I signaling.
From: Tonic type I interferon signaling optimizes the antiviral function of plasmacytoid dendritic cells

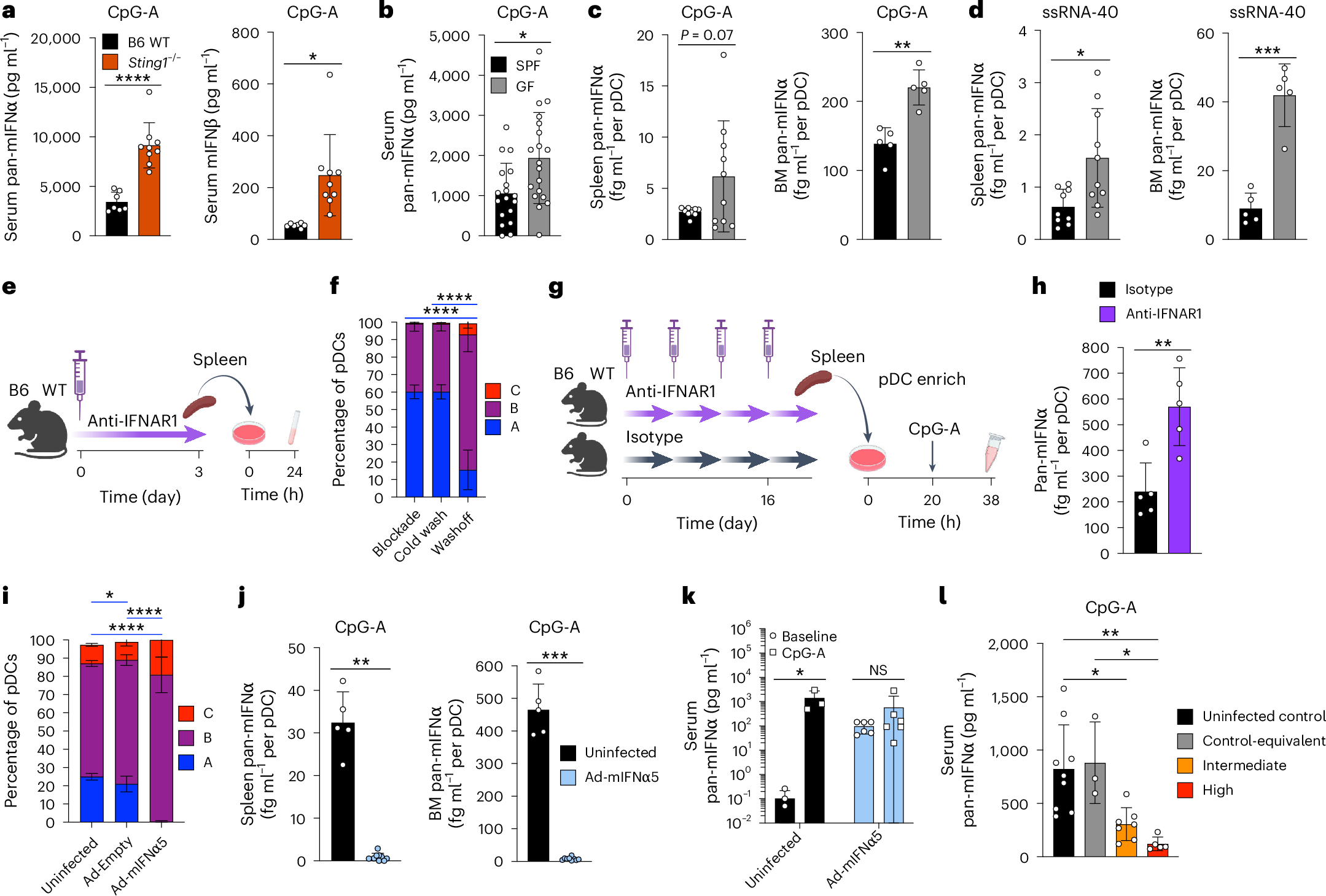
a, In vivo pDC function in STING-deficient mice. Naive B6 WT (n = 7) or Sting1−/− (n = 9) mice were injected with CpG-A, and serum IFNα and IFNβ were measured by ELISA 6 h later. Bars represent means ± s.d.; symbols represent biological replicates (mice) from one experiment, representative of three experiments. b–d, pDC function in SPF versus GF mice. b, pDC-mediated response in vivo. WT SPF (n = 18) or GF (n = 19) mice were injected with CpG-A, and serum IFNα was measured by ELISA 6 h later. Bars represent means ± s.d.; symbols represent biological replicates (mice) from three experiments. c,d, pDC-mediated response in vitro. DC-enriched fraction of splenocytes or total BM cells from SPF or GF mice were stimulated with CpG-A (c) or ssRNA40 (d), and IFNα was measured in the supernatant by ELISA 18 h later. The fraction of pDCs in each sample was measured in parallel by flow cytometry and used to calculate IFNα amount per seeded pDC. Bars represent means ± s.d.; symbols represent biological replicates (mice) from two experiments (spleen, total n = 9 per condition) or one experiment (BM, n = 5 per condition). e–h, The effect of transient IFN-I blockade on pDC heterogeneity and function. e,f, B6 WT mice were injected with anti-IFNAR1 mAb, and splenic pDCs were analyzed by flow cytometry ex vivo, after wash with cold media, or after culture of splenocytes for 24 h (washoff). e shows the experimental schematic. f shows the fractions of subsets within pDCs. Bars represent means ± s.d. (n = 5 mice) from 1 experiment, representative of 2 experiments. Significance of differences between pDC-A subsets is indicated. g,h, WT mice were injected with anti-IFNAR1 mAb over 20 d, and splenic pDCs were enriched by magnetic sorting, cultured for 20 h and stimulated with CpG-A for 18 h. g shows the experimental schematic. h shows IFNα concentrations in the supernatants per pDC as described in c and d. Bars represent means ± s.d.; symbols represent biological replicates (mice) from one experiment. i–l, The effect of constitutive IFN-I signaling on pDC heterogeneity and function. B6 WT mice were left uninfected or administered Ad-mIFNα5; an empty vector (Ad-Empty) was used as a control. i, Fractions of subsets within splenic pDCs 6 weeks after Ad-mIFNα5 administration. Bars represent means of biological replicates ± s.d. (Ad-mIFNα5, n = 14 mice; all else, n = 5 mice) from 3 experiments. Significance of differences between pDC-A subsets is indicated. j, IFN-I production in vitro. DC-enriched fraction of splenocytes or total BM cells from mice 6 weeks post administration were stimulated with CpG-A, and IFNα was measured in the supernatant by ELISA 18 h later. Data represent IFNα per seeded pDC as above. Bars represent means ± s.d.; symbols represent biological replicates (uninfected, n = 5 mice; Ad-mIFNα5, n = 9 mice) from 2 experiments. k, IFN-I production in vivo. Mice 6 weeks post administration were injected with CpG-A, and serum IFNα was measured by ELISA before (baseline) or 6 h after CpG-A injection. Bars represent means ± s.d.; symbols represent biological replicates (mice) from one experiment. l, IFN-I production in vivo in mice with different levels of IFN-I signaling. Mice 18 weeks post administration were analyzed for the expression of Sca1 on peripheral blood lymphocytes, and grouped according to the expression levels equivalent to controls, intermediate or high (corresponding to absent, low and high IFN-I, respectively). After 3 d, mice were injected with CpG-A, and serum IFNα was measured by ELISA 6 h later. Bars represent means ± s.d.; symbols represent biological replicates (mice) from one experiment. Statistical significance was analyzed using one-way ANOVA followed by Tukey’s test (f,i,l), ratio paired two-sided Student’s t-test (k) or unpaired two-sided Student’s t-test (other panels). *P < 0.05; **P < 0.005; ***P < 0.0005; ****P < 0.00005. Illustrations in e and g created using BioRender.com.