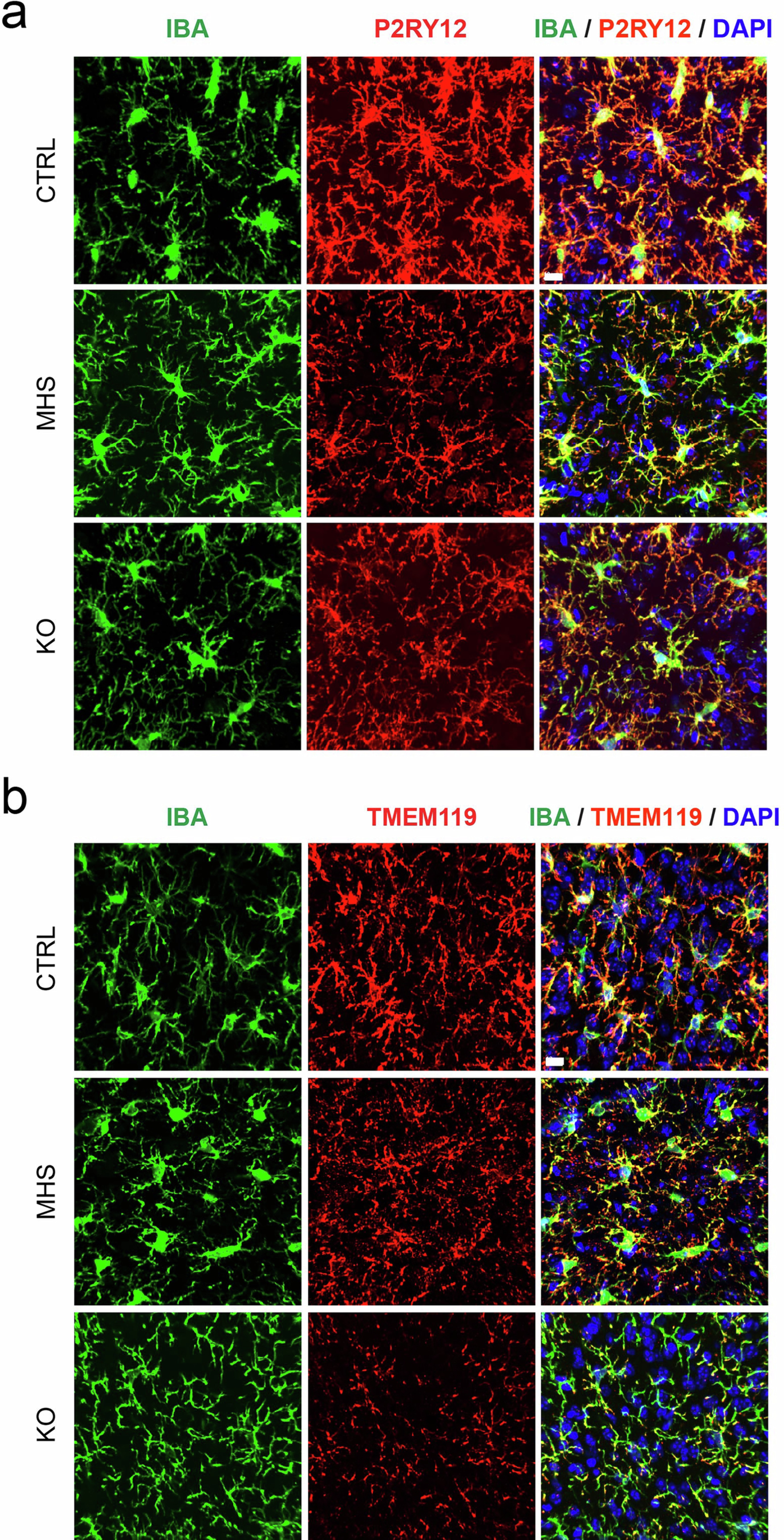
Extended Data Fig. 10: Xeno-transplanted microglia express canonical microglial markers despite loss of MEF2C.

a. Control, MHS and KO xMGs stain positive for the canonical microglial marker, P2YR12. b. Control, MHS and KO xMGs stain positive for the canonical microglial marker, TMEM119. Representative images are shown, results replicated in n = 3 mice per genotype. Scale bar = 10 μm in a and b.