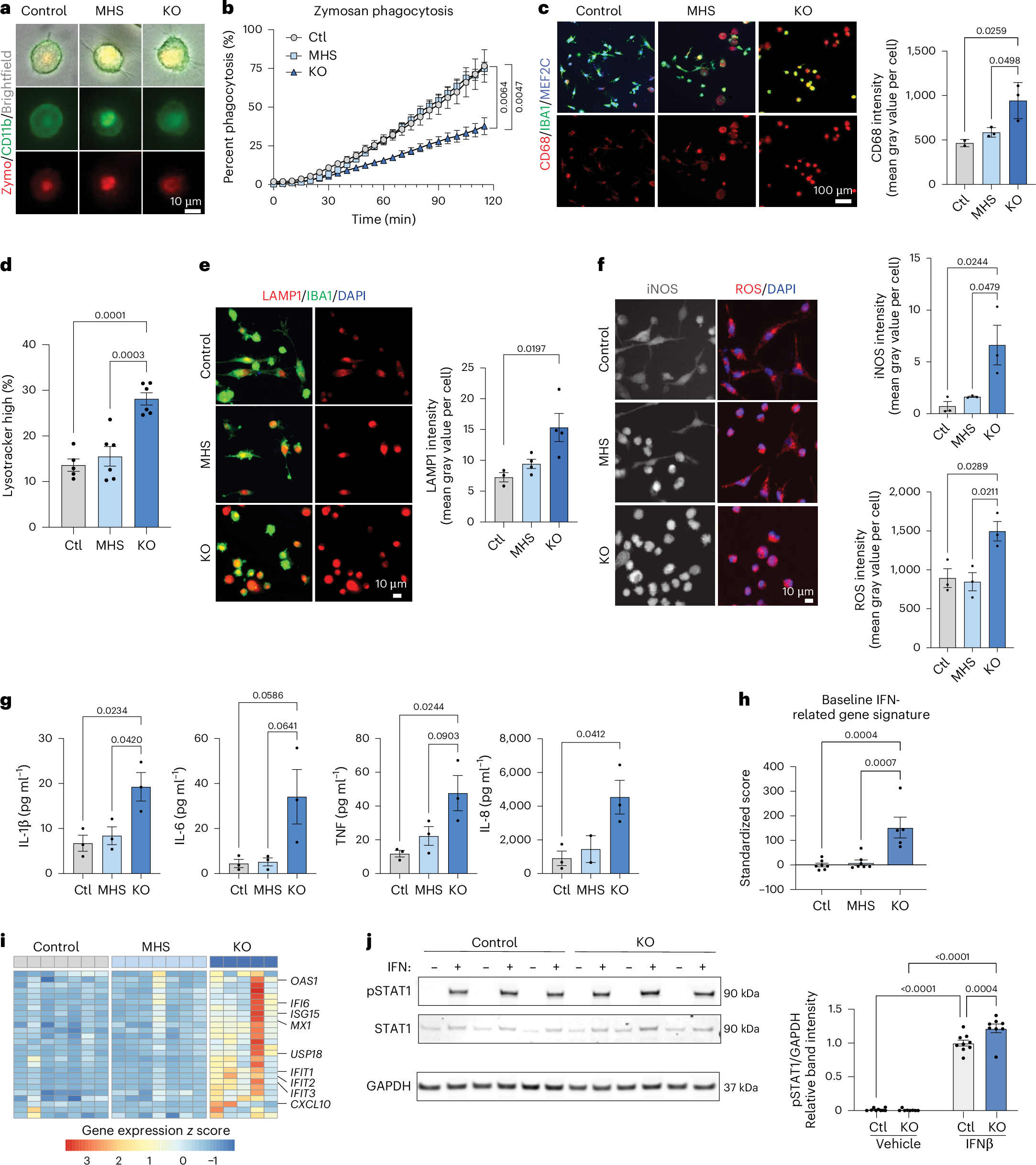
Fig. 3: Functional analysis of MEF2C iMGs reveals deficits with loss of MEF2C.

a, Representative images of phagocytosed zymosan A bioparticles in MEF2C control, MHS and KO iMGs. b, Quantification of zymosan A phagocytosis demonstrates phagocytosis deficits in KO compared to control and MHS iMGs (n = 2 control, 2 MHS and 2 KO iMG biological samples derived from independent iPS cell lines). c, Representative confocal images and quantification of lysosomal marker CD68 (n = 2 control, 3 MHS and 3 KO iMG biological samples derived from independent iPS cell lines). d, Quantification of Lysotracker suggests increased lysosomal mass in KO compared to control and MHS iMGs (n = 5 control, 6 MHS and 6 KO iMG biological samples derived from independent iPS cell lines from separate differentiation batches). e, Representative confocal images and quantification of the lysosomal marker LAMP1 (n = 3 control, 4 MHS and 4 KO iMG biological samples derived from independent iPS cell lines from separate differentiation batches). f, Representative confocal images and quantification of iNOS (left, top bar plot) and ROS (right, bottom bar plot; n = 3 control, 3 MHS and 3 KO iMG biological samples derived from independent iPS cell lines). g, Quantification of cytokines reveals increased cytokine release at baseline in KO compared to control and MHS iMGs (IL-1β, IL-6 and TNF: n = 3 control, 3 MHS and 3 KO; IL-8: n = 3 control, 2 MHS and 3 KO iMG biological samples derived from independent iPS cell lines). h, Standardized scores generated from IFN-related gene expression at homeostasis (n = 6 control, 6 MHS and 5 KO iMG biological samples derived from independent iPS cell lines from separate differentiation batches). i, Heat map of gene expression z scores for the 26 genes used to generate the scores from h across all replicates in each group. j, Western blot of phosphorylated STAT1 (pSTAT1) levels in MEF2C control and KO iMGs after 30 min of exposure to 20 ng ml−1 recombinant human IFNβ. pSTAT1 band intensity was normalized to GAPDH and depicted as relative to the average measurement of MEF2C control lines with IFNβ stimulation on the same blot (n = 9 control and 8 KO iMG biological samples derived from independent iPS cell lines from separate differentiation batches measured in three separate blots); scale bars, 10 μm (a, e and f) and 100 μm (c). Data in c–h and j are presented as mean ± s.e.m. Each data point represents the mean measurement for all technical replicates from one independent line in a differentiation batch. Statistical analyses in c–h were performed by one-way ANOVA, with P values adjusted for multiple comparisons using Tukey’s method. P values in j were determined by two-way ANOVA with a Fisher’s least significant difference test.